SI urbanisé et SOA

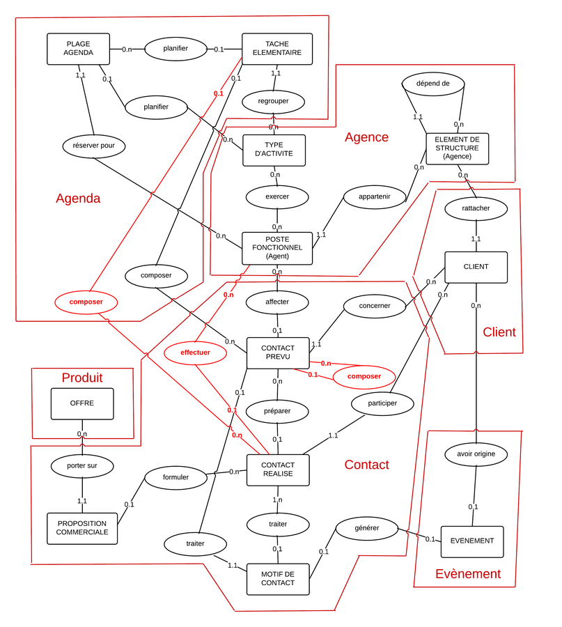
Découpage MCD

Découpage MCD

Diagrammes d'activités : CU2

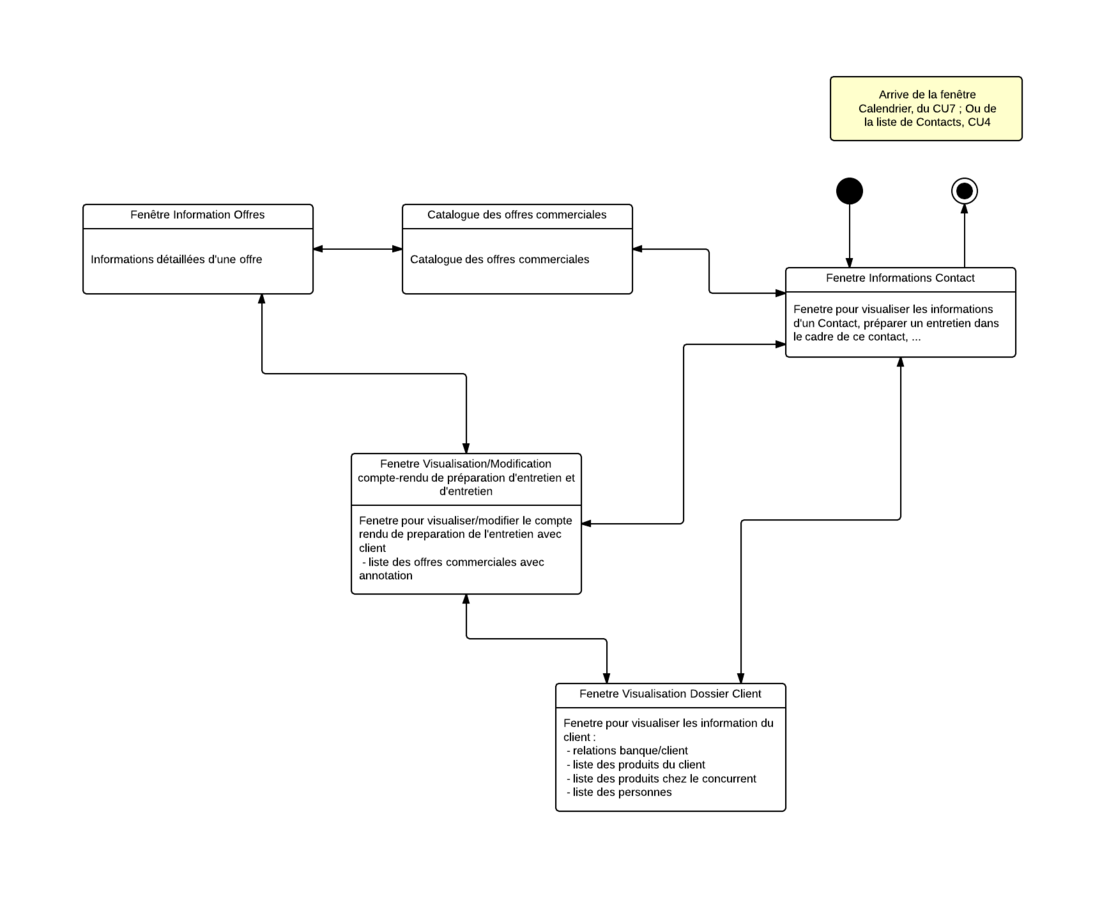
Dialogues/EdF


Dialogues/EdF

IHMs

Agent : Mes contacts

Agent/Chef d'agence : Dossier Contact

Chef d'agence: Affectation contacts 1/2

Chef d'agence: Affectation contacts 2/2

Chef d'agence: Suivi action commerciale
Chef d'agence : Profil d'un agent

Liste des clients 
Dossier Client (1/2)

Dossier Client (2/2)

Catalogue des offres

IHM Agenda
Agenda








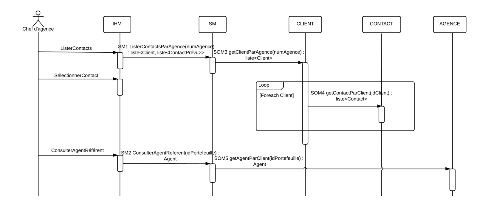
Diagramme de collaboration


Spécification SMA
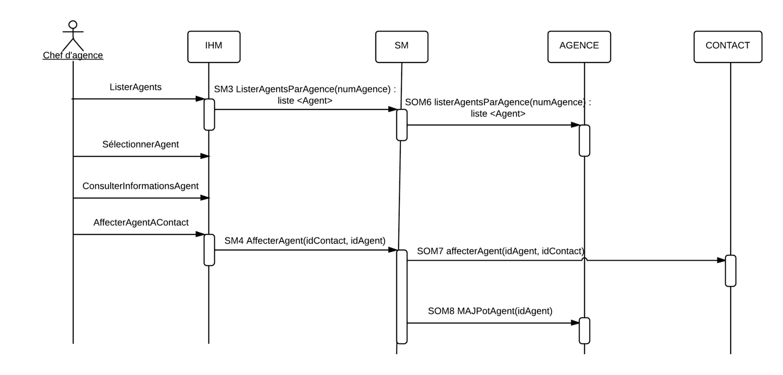
SM4: AffecterAgent(idContact, idAgent)
- SOM7: affecterAgent(idAgent, idContact)
- SOM8: MAJAgentPotentiel(idAgent)
- Entrée: # idContact, # idAgent
- Sortie:
- Affecte un agent à un contact donnée
- Assigne l'agent au contact puis
- met à jour la liste des agent potentiel
Spécification SOM
SOM7: affecterAgent(idAgent, idContact)
- Block applicatif: CONTACT
- Entitées: CONTACT, AGENCE
- Entrées: # idAgent, #idContact
- Sorties:
- Proc: affecter un agent au contact donné
Architecture technique

Bilan
Charge du projet
Effective : 158h (26h par personne)
Prévisionnelle : 138h (23h par personne)
Correction : 15% de travail en plus (20h)
12h effectives par personne hors séance
Bilan
Bilan
Bilan
Synthèse
- Estimations acceptables (15% d'erreur)
- Virtualisation des blocs applicatifs
- Élaboration des maquettes
- Corrections (DSD)
Appris
- Qualité et gestion de projet
- Synchronisation et corrections
- Estimation des charges par approche divisionnelle
- Approche orientée métier et blocs applicatifs
Des questions ?
SI urbanise et soa
By hexamome
SI urbanise et soa
- 617



