多人开源项目如何从零到上线

beta

—— 从开源的“西邮前端圈”学到的

@ 2017.12.10

@ 韩亦乐 | Hylerrix

@ freeCodeCamp 西安线下活动#07

一、入场仪式

二、落实灵感

三、开源准备

四、项目开发

五、上线准备

六、回顾主题

奇异主题

一、入场仪式

简短的自我介绍

freeCodeCamp 粉丝

 

gitchat 粉丝

 

github 粉丝

 

前端攻城狮

 

ppt 攻城狮

 

互联网学(从业)

产品、运营、视觉、前端、后端

快速的现场调查

大学生——对开源的理解

 

上班族——所在团队分工

 

一个前端问题 -> 写过响应式的

 

一个后端问题 -> 会搭建后端环境的

分享关键字

前端

后端

Web 应用

产品

设计

原型图

Git

Webpack

JavaScript

挖坑。。填坑!

二、落实灵感

构思开源产品

解决的痛点

需求?痛点?功能?

 

先有需求还是先有痛点?

 

先有鸡还是先有蛋?

一种答案

一种答案

心理学角度

先有需求,才凸显出痛点

我想吃东西,但没东西吃

产品角度

先有痛点,才会产生需求

我想吃东西,但没东西吃

facebook

让女生能够展示自己的照片、生活、个人心情。男生可以勾搭。

twitter

多维度的信息传播

twitch

视频直播网站

imdb

去中心化影评,预告片发布

Netflix

影视剧资源库

设计原则之一:移动端优先

2011年Luke Wroblewski -> 移动优先的设计理念

  1. 按钮、文字显示留白
  2. 便捷的滚动式导航
  3. 拇指化设计
  4. 大菜单按钮
  5. 卡片式设计
  6. 合理优化屏幕使用空间
  7. 有效的动画效果
  8. 干净清爽的 UI 界面

做减法,挑出伪需求

想要更快的马

马?

速度?

kano模型

    基础型、期望型、兴奋型

重要紧急度分析

    重要紧急、紧急不重要、重要不紧急、不紧急不重要

莫斯科规则

    必须有、应该有、可以用、这次不会有

风险价值分析

    高风险高价值、低风险高价值、低风险低价值、高风险低价值

确定需求优先级

设计开源产品

逛逛模板网站

设计原型图

—— 业余玩产品的参考软件库

三、开源准备

开源协议的选择

开源平台的选择

coding

github

gitlab

gitee

SVN

四、项目开发 - 上

软工实践

Git 版本控制 - 团队版

1. Git Flow 分支协作

2. Git Commit 规范

3. Git Emoji 趣解

4. Git hook 自动化

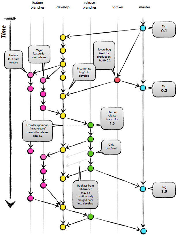
1. Git Flow 分支协作

  1. Git Flow
  2. Github Flow
  3. Gitlab Flow

功能式驱动开发

需求是开发的起点,先有需求再有功能分支或者补丁分支。完成开发后,该分支就合并到主分支,然后被删除。

两个长期分支

三个短期分支

2. Git Commit 规范

Angular 规范

Change Log

Commit Message

 commitizen

撰写合格 Commit message 的工具

cnpm i -g commitizen

Commit Message 的格式 - Header

git commit -m "add"

2. Git Commit 规范

Header:type(必)、scope(选)和subject(必需)

 type

  1. feat:新功能(feature)
  2. fix:修补bug
  3. docs:文档(documentation)
  4. style: 格式(不影响代码运行的变动)
  5. refactor:重构(即不是新增功能,也不是修改bug的代码变动)
  6. test:增加测试
  7. chore:构建过程或辅助工具的变动

scope

用于说明 commit 影响的范围,比如数据层、控制层、视图层等等,视项目不同而不同。

subject

是 commit 目的的简短描述,不超过50个字符。

Commit Message 的格式 - Body

2. Git Commit 规范

Commit Message 的格式 - Footer

  • 不兼容变动
  • 关闭 Issue

Body 部分是对本次 commit 的详细描述,可以分成多行。

(1)使用第一人称现在时,比如使用change而不是changed或changes。
(2)应该说明代码变动的动机,以及与以前行为的对比。

3. Git Emoji 趣解

4. Git Hook 自动化

> $ ls .git/hooks/
applypatch-msg.sample
commit-msg.sample
post-update.sample
pre-applypatch.sample
pre-commit.sample
pre-push.sample
pre-rebase.sample
pre-receive.sample
prepare-commit-msg.sample
update.sample

 

 

客户端钩子

提交工作流钩子

电子邮件工作流钩子

其它钩子

 

服务器端钩子

pre-commit

prepare-commit-msg

commit-message

post-commit

applypatch-msg

post-applypatch

post-applypatch

pre-rebase

post-rewrite

pre-push

pre-receive
update
post-receive

钩子脚本类型

这个坑,慢慢填...

四、项目开发 - 中

这是用什么做的?

creatshare-app-init!

Step One

npm install -g creatshare-app-init
# or
npm install -g cnpm
cnpm install -g creatshare-app-init
# or
npm install -g yarn
yarn add global creatshare-app-init

Step Two

cs -h
cs -v
cs create my_app
cd my_app
npm install
Last login: Tue Oct 24 18:37:10 on ttys001
➜  ~ cd WorkSpace/Practice
➜  Practice yarn add global creatshare-app-init
yarn add v0.27.5
info No lockfile found.
[1/4] Resolving packages...
[2/4] Fetching packages...
[3/4] Linking dependencies...
[4/4] Building fresh packages...
success Saved lockfile.
success Saved 6 new dependencies.
├─ commander@2.11.0
├─ creatshare-app-init@2.0.4
├─ dom-walk@0.1.1
├─ global@4.3.2
├─ min-document@2.19.0
└─ process@0.5.2
Done in 1.62s.
➜  Practice cs -h

  Usage: cs [options] [command]

  CreatShare 互联网实验室前端 Web App 项目脚手架


  Options:

    -V, --version  output the version number
    -e, --enjoy
    -h, --help     output usage information
➜  Practice cs create my_app

项目目录开始创建

.
├── .babelrc             # 转码配置文件
├── .eslint.js           # 实验室代码规范
├── .gitignore           # 版本控制忽略文件配置
├── LICENSE              # 开源协议
├── README.md            # 项目介绍
├── index.js             # 项目入口
├── package.json         # 项目配置
├── src                  # 开发目录
│   ├── favicon.ico      # 网页小图标
│   ├── images           # 图片资源目录
│   ├── index.html       # 网页入口
│   ├── app.js           # 开发入口
│   ├── manifest.json    # 网络应用清单
│   ├── script           # 脚本代码目录
│   └── style            # 样式资源目录
├── webpack.config.js    # 打包配置
└── yarn.lock            # 项目配置@Yarn

5 directories, 10 files

项目目录创建完毕

注意事项:
1. 接下来请使用 npm install、 yarn add 或 cnpm install 命令安装依赖
2. 遇到使用问题可以发送邮件至 icorvoh@gmail.com
➜  Practice tree my_app -L 2
my_app
├── LICENSE
├── README.md
├── index.js
├── package.json
├── src
│   ├── favicon.ico
│   ├── images
│   ├── index.html
│   ├── manifest.json
│   ├── script
│   └── style
├── webpack.config.js
└── yarn.lock

4 directories, 9 files

可视化解析

四、项目开发 - 下

前端开发

1. 脚手架的使用

2. JavaScript 编码规范

点到为止

beta

1. 脚手架的使用

造了一个轮子?

creat-react-app

vue-cli

cnpm i -g creatshare-app-init
cs --help
cs create my-app
cd my-app
cnpm i
npm start

当场,试试看

2. JavaScript 编码规范

ESLint

三种预安装包

    无论 css 还是 js 都得高内聚,低耦合,模块化开发,文件命名及变量全小写且采用小驼峰法命名,否则不接受合并请求喔。且 JavaScript 模块优先采用 import/export 语法解析赋值式开发,并通过 babel 预编译;JavaScript 代码优先采用 ES6 支持的语法糖进行代码重构。

一个实例

缩进统一

空格的使用恰到好处

尽可能发挥 JS 面向对象的特性

……

1. ExpressJS 框架初步

2. Nginx 反向代理

点到为止

服务端开发

beta

Express -> 基本路由搭建

const express = require('express')
const path = require('path')
const app = express()
const views = require('./routes/views/view.js')

app.use(express.static(path.join(__dirname, '../build')))
app.use('/', views)

app.listen(3000, function () {
    console.log('hello, xupt!')
})
const express = require('express')
const router = express.Router()
const path = require('path')

router.get('/', function (req, res, next) {
    res.sendFile(path.join(__dirname, '../../../build/html', 'index.html'))
})

module.exports = router

PM2 -> Node.JS 进程管理

cnpm i -g pm2
# root @ VM_4_229_centos in ~/xupt on git:master o [3:07:38]
$ pm2 status
┌──────────┬────┬──────┬──────┬────────┬─────────┬────────┬
│ App name │ id │ mode │ pid  │ status │ restart │ uptime │ cpu │ mem       │ user │ watching │
├──────────┼────┼──────┼──────┼────────┼─────────┼────────┼
│ server   │ 0  │ fork │ 2196 │ online │ 15      │ 11D    │ 0%  │ 40.4 MB   │ root │ disabled │
└──────────┴────┴──────┴──────┴────────┴─────────┴────────┴
 Use `pm2 show <id|name>` to get more details about an app
pm2 start <pid>
pm2 stop <pid>

Nginx 反向代理

正向代理和反向代理区别

include /etc/nginx/conf.d/*.conf;
upstream nodejs {
    server 127.0.0.1:3000;
    #server 127.0.0.1:3000;
    keepalive 64;
}
server {
    listen       80 default_server;
    listen       [::]:80 default_server;
    server_name  xupt-fe.top;

    # Load configuration files for the default server block.
    # include /etc/nginx/default.d/*.conf;

    location / {
        proxy_set_header X-Real-IP $remote_addr;
        proxy_set_header Host  $http_host;
        proxy_set_header X-Nginx-Proxy true;
        proxy_set_header Connection "";
        proxy_pass      http://nodejs;
    }

    error_page 404 /404.html;
        location = /40x.html {
    }

    error_page 500 502 503 504 /50x.html;
        location = /50x.html {
    }
}
systemctl start nginx.service

systemctl stop nginx.service

环境搭建?

加载原理?

下去学学!

进程管理

五、上线准备

购买云主机

申请域名

域名备案

陕西省 -> 5 ~ 15 天

服务端部署

Last login: Sun Dec 10 03:34:08 on ttys001

hanyile@hanyiledeMacBook-Air ~
> $ ssh root@118.89.238.42
root@118.89.238.42's password:
Last failed login: Sun Dec 10 03:39:55 CST 2017 from 125.75.207.25 on ssh:notty
There were 6 failed login attempts since the last successful login.
Last login: Sun Dec 10 03:34:20 2017 from 117.32.216.57

# root @ VM_4_229_centos in ~ [4:21:04]
$

SSH Way

SCP Way

hanyile@hanyiledeMacBook-Air ~
> $ scp -r ../CET-H5 ubuntu@123.206.18.177:/var/www/html/
ubuntu@123.206.18.177's password:

服务端部署

GUI Way

站点流量统计

detector.js

<!-- 谷歌数据分析 -->
<script async src="https://www.googletagmanager.com/gtag/js?id=UA-110785658-1"></script>
<script>
    window.dataLayer = window.dataLayer || [];
    function gtag(){dataLayer.push(arguments);}
    gtag('js', new Date());
    gtag('config', 'UA-110785658-1');
</script>
<!-- 百度数据分析 -->
<script>
    var _hmt = _hmt || [];
    (function() {
      var hm = document.createElement("script");
      hm.src = "https://hm.baidu.com/hm.js?aae144f5d679589ff41c14860dc871c1";
      var s = document.getElementsByTagName("script")[0]; 
      s.parentNode.insertBefore(hm, s);
    })();
</script> 

六、回顾主题

Q.A && Thanks !!!

多人开源项目如何从零到上线(beta)

By hylerrix

多人开源项目如何从零到上线(beta)

  • 928