АРМы

Запрет на создание дублей клиентов

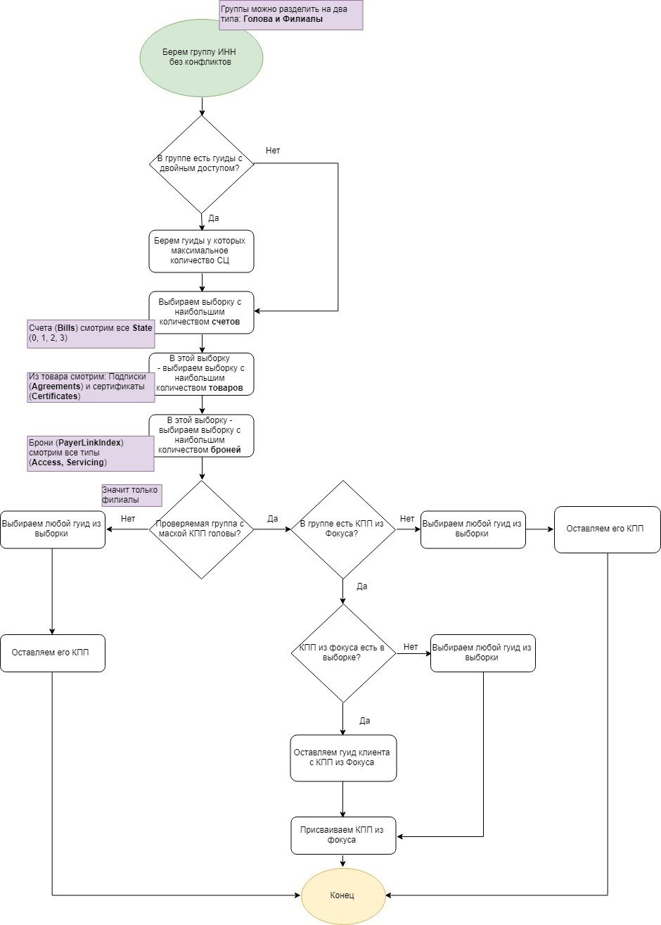
Работа с имеющимися дублями

(объединение клиентов)

 - есть конфликты слияния

 - нет конфликтов слияния

29528 клиентов (с 01.01.2018)

Работа с имеющимися дублями

(объединение клиентов)

 3 784 конфликтных клиентов передаются ООРВ для разбора

Работа с имеющимися дублями

(объединение клиентов)

 25 744 слили по правилам

 

Баг: не учли, что портальные пользователи содержат ЛС с отличными ИНН-КПП

Обработка запросов от СДПО

(поддержка)

Боли:

 - не выгружаем серты, если в нем нет получателя
 - выгружаем удаленые документы
 - не выгружаем поставки из КС (неимпортированные)
 

Предложения:

 - у всех дочерних документов выгружать номер договора, с которым связаны
 - выводить в отчет всех ИНН с сортировкой ввода
 - выводить подписки, сортируя по датам
 - выводить все из КС (поставки)
 

29.03

By Ольга Iz

29.03

  • 284