Ambientes Virtuales de Aprendizaje e Innovación con tecnología
Jairo Alberto Galindo C.
@jairogalindo
Educación
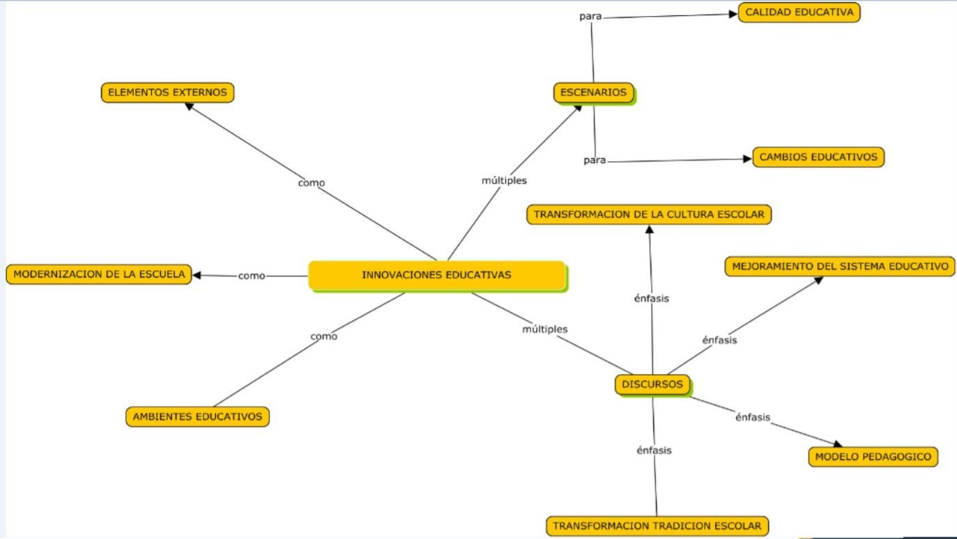
Innovación
Escenarios

Fases del módulo
- Diagnóstico
- Conceptualización
- Práctica
- Proyecto
- Diagnóstico
Competencias digitales
que ya no lo son...
1.Conocimiento digital: Capacidad para desenvolverse profesional y personalmente en (la economía) digital.
2. Gestión de la información: Capacidad para buscar, obtener, evaluar, organizar y compartir información en contextos digitales.
3. Comunicación digital. Capacidad para comunicarse, relacionarse y colaborar de forma eficiente con herramientas y en entornos digitales: han cambiado de golpe los códigos de relación y comunicación y es imprescindible adaptarse:
4. Trabajo en red. Capacidad para trabajar, colaborar y cooperar en entornos digitales.
5. Aprendizaje continuo. Capacidad para gestionar el aprendizaje de manera autónoma, conocer y utilizar recursos digitales...
6. Visión estratégica: Capacidad para comprender el fenómeno digital e incorporarlo en la orientación estratégica de proyectos.
7. Liderazgo en red. Capacidad para dirigir y coordinar equipos de trabajo distribuidos en red y en entornos digitales.
No podemos diferenciarlas entre las digitales o las no digitales sino que simplemente son las habilidades y aptitudes que necesitamos para adaptarnos y crecer.
Ambientes Virtuales
Escenarios mixtos de comunicación con sus propias pautas y principios.
Innovación educativa con tecnología
Conjunto de pautas,
Proceso
Producto
Estrategia...
Herramientas...
Ambientes virtuales
Problema.
Recurso.
Naturaleza
Biosfera
Medio de vida
Espacio comunitario

Innovación
Como creación
Como producto
Como proceso
Como escenario
Como discurso
Como modelo


Discursos de la Innovación Educativa
Taller
Competencias en el manejo de la información
Buscar
Organizar
Analizar
Elaborar
Disruptiva
Incremental
Sostenible
Frugal
Abierta
Qué sabemos, qué podemos construir...


Innovación y Ambientes Virtuales de Aprendizaje
By jairoalberto
Innovación y Ambientes Virtuales de Aprendizaje
- 79