E-Verify API Calls

Matching up UI and API

  • SSA TNC = SSA Referral Process
  • DHS TNC = DHS Referral Process

Successful Verification 

Potential Duplicate Case

The end user has the option to continue the case without changes or update the SSN information and re-query the case or close the case.

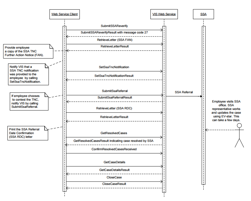
SSA Reverify

(Correct information and resend)

SSA Referral

(Handling TNC)

Get PDF Documents

SSA Resubmittal

After employee has visited SSA field office

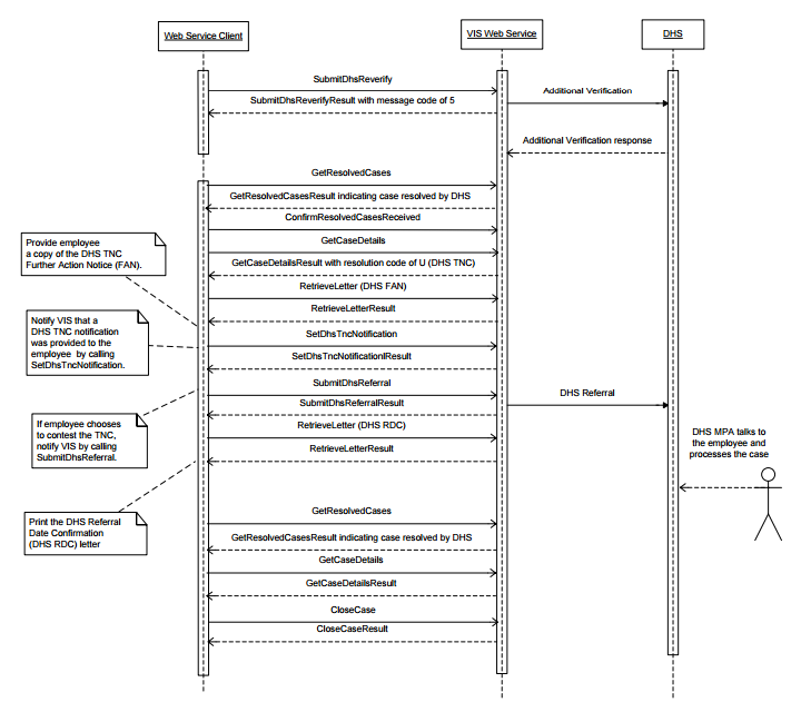
DHS Reverify

(Correct information and resend)

DHS Additional Verification

DHS Manual Additional Verification

Additional Verification Optional

DHS Referral

(Handling DHS TNC)

Confirm Photo

Reject Photo

Bonus: How to handle key values?

E-Verify API Calls

By Josh Bullock

E-Verify API Calls

  • 1,789