ReactJs by images

CALLBACK HELL

Components

http://blog.krawaller.se/posts/composition-in-cyclejs-choo-react-and-angular2/

Everything is a component

React has no :{Controllers, directives, templates ,global event listener, etc.. }

Separation of Components

  • Composable
  • resusable
  • Maintanaible
  • testable

State & Props

https://s3.amazonaws.com/media-p.slid.es/uploads/118447/images/1602340/react-info-flow.png

How to

Title Text

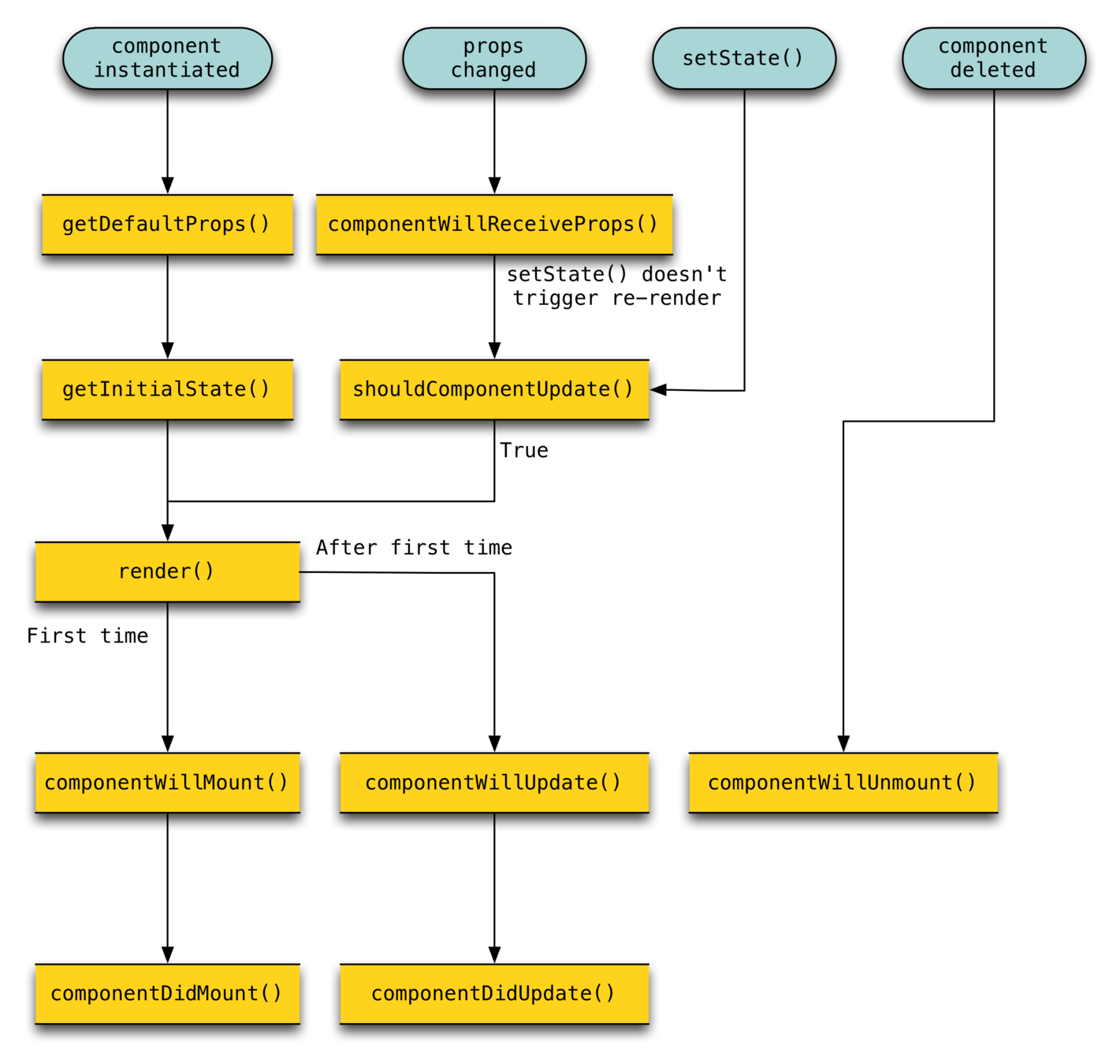
https://koenig-media.raywenderlich.com/uploads/2015/05/react_native_lifecycle.png

Title Text

https://raw.githubusercontent.com/troch/troch.github.io/master/assets/fp_data_flow.png

https://kunigami.files.wordpress.com/2016/01/react.png

data flow

 

https://image.slidesharecdn.com/react-150410184943-conversion-gate01/95/react-52-638.jpg?cb=1428692033

Sta

Text

Why stateles

  • Predictable

  • Easy to understand 
  • Easy to test

Reactions to React

  • Bullet One
  • Bullet Two
  • Bullet Three

Jsx

  • syntactic sugar to call functions
  •  

https://twitter.com/codecartoons/status/667348216669741056

React doesn't recommend direct component-to-component communication this way Flux pattern is one of the possible ways to arrange

ReactJs by images

By Jesús Estévez

ReactJs by images

  • 1,132