@FrontendFightrs
@jjmu15
facebook.com/frontendFightersBudapest
meetup.com/Frontend-Fighters-Budapest
WELCOME!
Sponsors

Watch this space
Project Foundations
&
Media Query Bubbling
Frontend Development Today















Find what works for you!
The Fuck

https://github.com/nvbn/thefuck
Oh My Zsh
http://ohmyz.sh/
Text
Text

Modularise Your Files



Use the BEM methodology

One Step Further
Media Query Bubbling

Task Runners


Benefits
- Sass Compilation
- File concatonation
- file minification
- image optimisation
- live reload
- JSHint and CSSLint
- build jobs
Example!
// Load plugins
var gulp = require('gulp'),
sass = require('gulp-ruby-sass'),
autoprefixer = require('gulp-autoprefixer'),
minifycss = require('gulp-minify-css'),
uglify = require('gulp-uglify'),
imagemin = require('gulp-imagemin'),
rename = require('gulp-rename'),
concat = require('gulp-concat'),
livereload = require('gulp-livereload');
// Styles
gulp.task('sass', function() {
return sass('assets/style.scss', { style: 'expanded' })
.pipe(autoprefixer('last 2 version', 'safari 5', 'ie 8', 'ie 9', 'opera 12.1', 'ios 6', 'android 4'))
.pipe(gulp.dest('dist/css'))
.pipe(rename({ suffix: '.min' }))
.pipe(minifycss())
.pipe(gulp.dest('dist/css'));
});
// Scripts
gulp.task('scripts', function() {
return gulp.src([
'assets/js/jquery.js',
'assets/js/sitewide.js',
'assets/js/_contentWidget.js',
])
.pipe(concat('main.js'))
.pipe(gulp.dest('dist/js'))
.pipe(rename({ suffix: '.min' }))
.pipe(uglify())
.pipe(gulp.dest('dist/js'));
});
// Images
gulp.task('images', function() {
return gulp.src('assets/images/**/*')
.pipe(cache(imagemin({ optimizationLevel: 3, progressive: true, interlaced: true })))
.pipe(gulp.dest('dist/images'));
});
// Default task
gulp.task('default', function() {
gulp.start('sass', 'scripts', 'images');
});
// Watch
gulp.task('watch', function() {
// Watch framework files
gulp.watch('assets/scss/**/**/*.scss', ['sass']);
// Watch .scss files
gulp.watch('assets/scss/**/*.scss', ['sass']);
// Watch .js files
gulp.watch('assets/js/**/*.js', ['scripts']);
// Watch image files
gulp.watch('assets/images/**/*', ['images']);
// Create LiveReload server
livereload.listen();
// Watch any files in dist/, reload on change
gulp.watch(['dist/**']).on('change', livereload.changed);
});"Real" Development Environemnts

Example
# .vagrantfile
# -*- mode: ruby -*-
# vi: set ft=ruby :
# All Vagrant configuration is done below. The "2" in Vagrant.configure
# configures the configuration version (we support older styles for
# backwards compatibility). Please don't change it unless you know what
# you're doing.
Vagrant.configure(2) do |config|
# VM Box
config.vm.box = "chef/centos-6.5"
# VM IP
config.vm.network "private_network", ip: "193.169.34.16"
# synced folders
config.vm.synced_folder "/Users/jamie/Sites/personal/project1/", "/var/www/html/project1/public_html", :nfs => true
config.vm.synced_folder "/Users/jamie/Sites/personal/project2/", "/var/www/html/project2/public_html", :nfs => true
config.vm.synced_folder ".", "/vagrant", disabled: true
end
Version Control



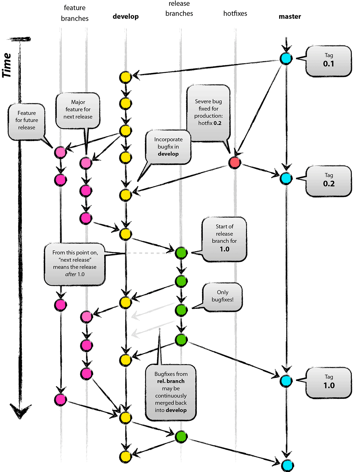
Git Flow

Lets Simplify Again!
Each workflow has its own branch!
2 Permanent branches!
Staging/Testing & Production
Tested locally and only merged when complete!
Any questions?
JSConf Budapest 2016

€50 Discount!
Got something to say?
Thanks
@jjmu15
@frontendFightrs
Project Foundations & Media Query Bubbling
By Jamie Murphy
Project Foundations & Media Query Bubbling
First Talk given at Frontend Fighters Budapest. http://www.frontendfighters.com
- 565