Tracing Frontend processes 🕵️

Example

3 questions

What?

When?

Why?

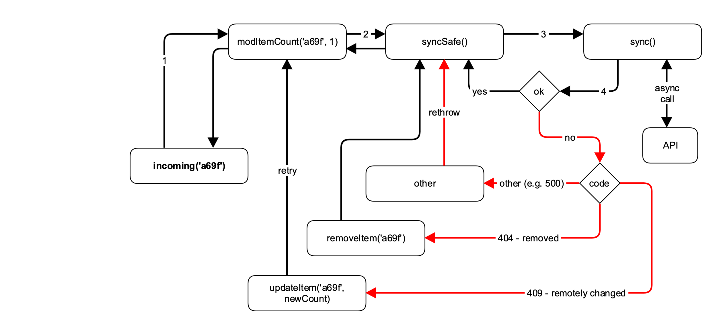
Demo

How this works

... with just a plugin ...

wrap methods

... automatically

... to track calls

... and to inject a proxy

    ... as context

        ... that catches calls to other methods

... repeat

a (very) short explanation

Works

Ideas

Framework

agnostic core.

Framework

specific plugins.

Browser extension?

Get crazy:


Snapshot testing process traces

Your ideas?

 

Your use cases?

Johannes Lamberts @jlbrts

JS Developer @sum.cumo

Thank you!

https://github.com/sumcumo/vue-history

Lightning Talk JSUnconf 2019: Tracing Frontend Processes

By Johannes Lamberts

Lightning Talk JSUnconf 2019: Tracing Frontend Processes

  • 766