VCS

Version Control System

Manual

System

Git

Svn

Mercurial

Git

Command line

$ mkdir Project
$ cd Project
$ git init
$ touch README
$ git add README
$ git commit -m "first commit"
$ git remote add origin <url>
$ git push -u origin master

CLI?!? OMG!!

GUI

Links

Demo

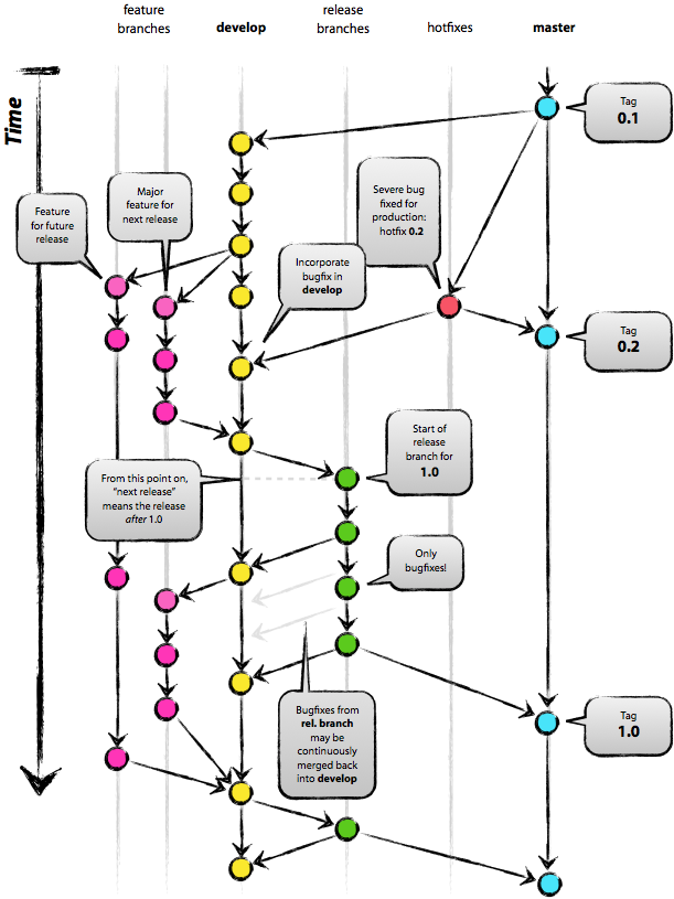
Branches

Q&A

João Pina

eu[at]tomahock.com

@Tomahock

End

VCS

By João Pina