Terminología y conceptos
AnyWays - Management system
AnyWays - Management system
Componentes fundamentales

AnyWays - Management system
Aspectos generales
Declarativo: Qué necesitamos. (Orders)
Operativo: Trabajo real. (Transportes, etc.)
Pick: Salida
Drop: Entrada
Pick&Drop: Puntos de recogida, entrega.
Dossier: Expediente no obligatorio.
Catálogo de productos: Nuevo.
AnyWays - Management system
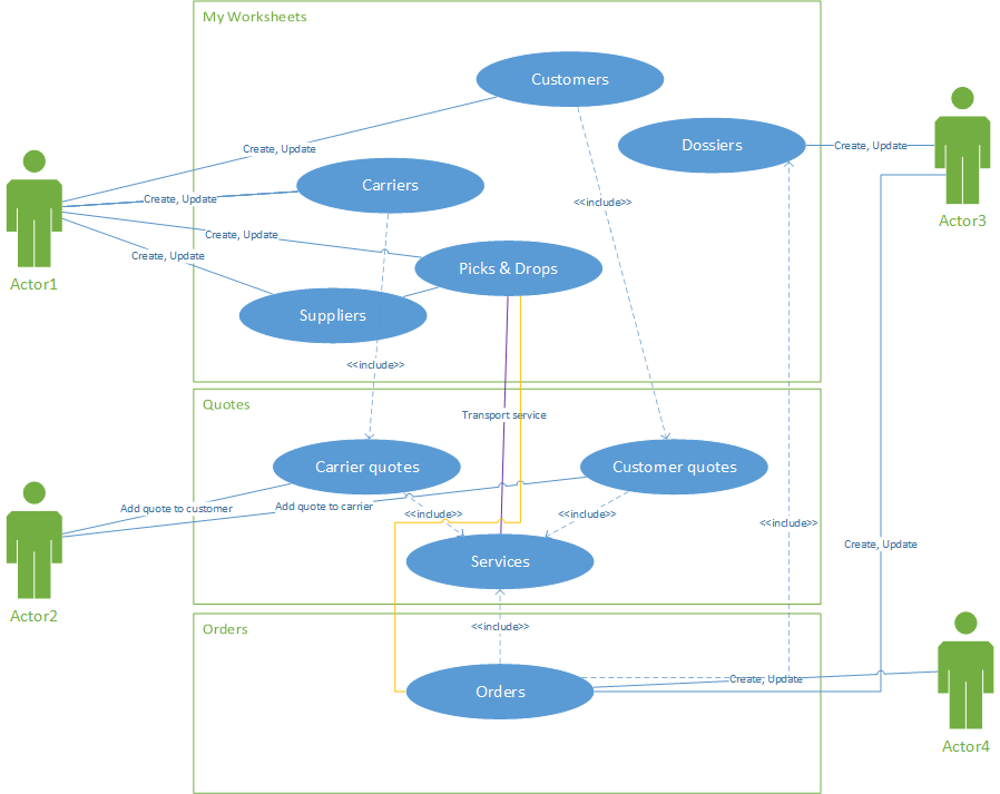
Picks & Drops
Puntos de recogida y/o entrega de mercancía en la ruta.
Configurar rutas complejas.
Pueden coincidir con almacenes nuestros.
Almacenes intermedios.
Expedidores/Remitentes, Destinatarios.
Características para carga y descarga: Horarios, trailers...
AnyWays - Management system
Dossiers
Información de expedientes de barcos.
Se pueden asociar a los orders.
AnyWays - Management system
Customers
Financial info: Datos de pago, forma de facturación, etc.
Commodities: Productos con los que trabaja.
Calls: Registro de llamadas.
Visits: Registro de visitas.
Quotes (Services): Presupuestos basados en servicios.
Services: Catálogo de todos los servicios de negocio.
AnyWays - Management system
Carriers
Financial info: Datos de pago, forma de facturación, etc.
Assets: Inventario de activos.
Calls: Registro de llamadas.
Visits: Registro de visitas.
Quotes (Services): Presupuestos basados en servicios.
AnyWays - Management system
Suppliers
Proveedores de servicios.
Agencia, etc...
AnyWays - Management system
Services
Catálogo de servicios que forman parte del negocio.
Cada servicio tiene sus propiedades.
Hay servicios para warehousing, transport, etc.
AnyWays - Management system
Orders
Son los pedidos de los clientes.
Se constituyen de los servicios del catálogo.
Todo lo que se vaya a facturar
La mercancía es "declarada" en grupos.
Internal orders: Operaciones internas sin facturación
AnyWays - Management system

AnyWays - Management system

AnyWays - Management system

AnyWays - Management system

AnyWays - Management system

AnyWays - Management system
AnyWays - Management system

AnyWays - Management system

AnyWays - Presentación general
By Javier Sanjuan
AnyWays - Presentación general
Introducción al sistema así como a la terminología y los conceptos clave utilizados en el sistema. Almacén, Báscula, Tráfico
- 504