Managing data in SEO apps
Adding trip reviews - TT EU

Adding trip reviews - TT EU

- Easy to cahnge by content writters - Should render in TrainTimes
Adding trip reviews - TT EU

- Easy to cahnge by content writters - Should render in TrainTimes
UMBRACO HEADLESS
Adding trip reviews - TT EU
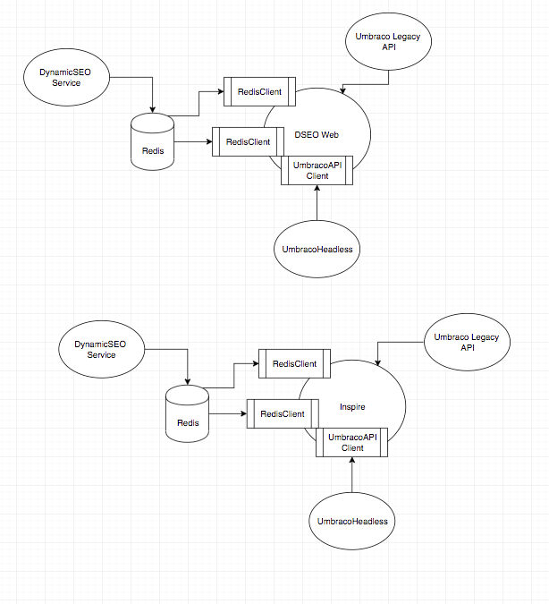
Possible architecture

Adding trip reviews - TT EU
What about Redis?

Adding trip reviews - TT EU
What about DynamicSEO Service?

Adding trip reviews - TT EU
What about Umbraco Legacy API?

Adding trip reviews - TT EU
DSEO Web is
about rendering!!

Adding trip reviews - TT EU
What if I want to show similar data in other apps?

Adding trip reviews - TT EU
What if I want to show similar data in other apps?

Adding trip reviews - TT EU
What if I want to show similar data in other apps?

Having meaningful data
"GET journeySummary_4916_4718"
What data do you expect to come?
Having meaningful data
"GET journeySummary_4916_4718"
SIMPLE! Only need to do this:
ssh -i ttl-key jvicaria@10.250.140.213
redis-cli -h vulcan-st1-red01.uiqxcu.ng.0001.euw1.cache.amazonaws.com
"GET" "journeySummary_4916_4718"
Proposal: SEO GraphQL

Advantages
- Frontend applications don't need to worry about the different data sources
- Only one request to the GraqhQL server to get all the data to render a page
- No duplicated logic in different apps to get data and parse it.
- GraphQL Schema acts as documentation
- Different devices/apps can request different amount of data.
- A big portion of our data can be presented as a graph:
Route -> Other Routes Suggestions
Station -> Popular Routes -> Each has a origin Station and destination Station - GraphQL is ideal for querying data, most of our apps only present data to the user.
- Maybe we don't need redux?? :D
Enough of talking
DEMO TIME:
- Graphql Server spike (using the latest version of Apollo)
- Station page using GraphQL Server
Next steps
- Further investigation on performance
- Decide approach on how using Graphql: Data driven vs Express Middleware/Controllers
- Refine architecture with anyone interested (+architects :D)
If you are interested give me a shout!
Managing data in SEO apps
By Juan Antonio Vicaria
Managing data in SEO apps
- 119