iocopter

Juan Carlos Hinojo Bañuelos

Rodolfo Soto Murra

 

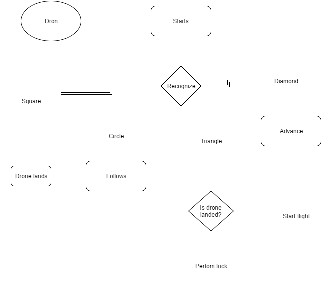
IOCOPTER is a nodejs driven drone, with the hability to make figures detection and make actions based on the computer vision recognition.

The logic

nodecopter

jsfeat

IMAGE Pre-pROCESSING

Preprocess

grayscale jsfeat method

var gray_img = new jsfeat.matrix_t(width, height, jsfeat.U8_t | jsfeat.C1_t);
jsfeat.imgproc.grayscale(image_data.data, width, height, gray_img, jsfeat.COLOR_RGBA2GRAY;);

image equalization

equalize_histogram jsfeat method

jsfeat.imgproc.equalize_histogram(img_u8, img_u8);

binary image and SEGMENTATION

build_pyramid jsfeat

var pyr = jsfeat.bbf.build_pyramid(img_u8, min_width, min_height, 4);

var rects = jsfeat.bbf.detect(pyr, jsfeat.bbf.face_cascade);    
var rects:Array = jsfeat.bbf.group_rectangles(rects:Array, min_neighbors = 1);

group_rectangles jsfeat

IMAGE CHARACTERIZATION

TO BE CONTINUED

OpenCV processing

References

https://inspirit.github.io/jsfeat/#bbf

http://www.nodecopter.com/

http://opencv.org/

io-copter

By Juan Carlos Hinojo