From Java 8 to Java 23

Thibaud Lepretre
JDK9
JDK6
JDK7
JDK8
JDK10
JDK11
JDK14
JDK13
JDK12
JDK15
JDK16
JDK17
JDK18
JDK18
JDK15
JDK14
JDK13
JDK12
JDK11
JDK10
JDK10
JDK16
JDK17
JDK19
JDK19
JDK20
JDK20
JDK21
JDK21
JDK22
JDK22
JDK23
JDK23
OLD JDK
JDK16
JDK17
JDK18
JDK19
JDK20
JDK21
JDK22
JDK23
JDK15
JDK14
🚀 Sept 2017
☠️ March 2018
🚀 March 2018
☠️ Sept 2018
🚀 Sept 2018
☠️ Oct 2027
🚀 = Release date - ☠️ = EOL free support based on Eclipse Temurin
🚀 March 2019
☠️ Sept 2019
🚀 Sept 2019
☠️ March 2020
🚀 March 2020
☠️ Sept 2020
🚀 Sept 2020
☠️ March 2021
🚀 March 2021
☠️ Sept 2021
🚀 Sept 2021
☠️ Oct 2027
🚀 March 2022
☠️ Sept 2022
🚀 Sept 2022
☠️ March 2023
🚀 March 2023
☠️ Sept 2023
🚀 Sept 2023
☠️ Dec 2029
🚀 March 2024
☠️ Sept 2024
🚀 Sept 2024
☠️ March 2025
🚀 Dec 2006
☠️ Apr 2013
🚀 July 2011
☠️ July 2015
🚀 March 2014
☠️ Nov 2026
TABLE OF CONTENTS
Performance
03

Performance improvements from Java or JVM

New language features
01
Anything related to new syntax or new keywords
New APIs
02
Focus on Java standard library and available APIs

Miscellaneous
05
Uncategorized improvements

Security
04
Security improvements from Java or JVM

Deprecations & removals
06
Any deprecations or removals

New language features

Improved warnings
JDK9
@SafeVarargs
private void methodName(...) {
// some statements
}
The @SafeVarargs annotation was introduced in Java 7. This annotation applies to both final and static methods or constructors that take varargs parameters. This annotation used to make sure that a method does not perform unsafe operations on its varargs parameters. Since Java 9, @SafeVarargs annotation also applies to private instance methods.
No deprecation warnings on import statement
JDK9
While working with Java applications, if you import any deprecated APIs/ use deprecated member , java compiler will throw warnings at the time of compilation. Most of these warnings are uninformative and should not be required.
From Java 9 onwards, compiler suppress deprecated warnings if one of the following case occur.
- The use is within an entity that is itself annotated with the annotation @Deprecated
- The use is within an entity that is annotated to suppress the warning with the annotation @SuppressWarnings("deprecation")
- The use and declaration are both within the same outermost class
- The use is within an import statement
Allow effectively-final variables to be used as resources in try-with-resources statements
JDK9
in the Java 7 version, if you already have a variable that you want to handle with this construct, you had to introduce a dummy variable.
To mitigate these criticisms, try-with-resources was enhanced to handle final or effectively final local variables in addition to newly created ones:
BufferedReader br1 = new BufferedReader(...);
BufferedReader br2 = new BufferedReader(...);
try (br1; br2) {
System.out.println(br1.readLine() + br2.readLine());
}try (BufferedReader br = new BufferedReader(...)) {
return br.readLine();
}JDK7
BufferedReader br = new BufferedReader(...);
try {
return br.readLine();
} finally {
if (br != null) {
br.close();
}
}JDK6
Diamond operator for anonymous inner classes
JDK9
List<Integer> numbers = new ArrayList<>();JDK8
However, this feature did not work with anonymous inner classes before.
With Java 9, this small rough edge is removed, making the operator more universally applicable
List<Integer> numbers = new ArrayList<>() {
// ...
}Allow private methods in interfaces
JDK9
public interface CustomInterface {
public abstract void method1();
public default void method2() {
method4(); //private method inside default method
method5(); //static method inside other non-static method
System.out.println("default method");
}
public static void method3() {
method5(); //static method inside other static method
System.out.println("static method");
}
private void method4(){
System.out.println("private method");
}
private static void method5(){
System.out.println("private static method");
}
}Opt-in and backwards-compatible Module System
JDK9
module com.dassaultsystemes.helloworld {
requires com.dassaultsystemes.somedependency;
exports com.dassaultsystemes.hello
}
Local-Variable Type Inference
JDK11
JDK10
(Without lambda support in )
var greetingMessage = "Hello, I'm batman!";
var map = new HashMap<>();
Switch Expressions
JDK14
The good old switch got a facelift in Java 14. While Java keeps supporting the old switch statement, it adds the new switch expression to the language
int numLetters = switch (day) {
case MONDAY, FRIDAY, SUNDAY -> 6;
case TUESDAY -> 7;
default -> {
String s = day.toString();
int result = s.length();
yield result;
}
};
JDK13
(Preview in )
JDK12
Helpful NullPointerExceptions describing precisely which variable was null
JDK15
node.getElementsByTagName("name").item(0).getChildNodes().item(0).getNodeValue();
---
Exception in thread "main" java.lang.NullPointerException:
Cannot invoke "org.w3c.dom.Node.getChildNodes()" because
the return value of "org.w3c.dom.NodeList.item(int)" is null
at Unlucky.method(Unlucky.java:83)
(Enabled with -XX:+ShowCodeDetailsInExceptionMessages in )
JDK14
node.getElementsByTagName("name").item(0).getChildNodes().item(0).getNodeValue();
---
Exception in thread "main" java.lang.NullPointerException
at Unlucky.method(Unlucky.java:83)JDK13
JDK15
Text Blocks
JDK15
String html = """
<html>
<body>
<p>Hello, world</p>
</body>
</html>
""";
System.out.println(html);
JDK13
(Preview in )
JDK14

No variables interpolation
String html = "";
html += "<html>\n";
html += " <body>\n";
html += " <p>Hello, world</p>\n";
html += " </body>\n";
html += "</html>\n";
System.out.println(html);
JDK12
JDK15
Pattern Matching for instanceof
JDK16
if (obj instanceof String s) {
// use s
}
(Preview in )
JDK14
JDK15
if (obj instanceof String s && s.length() > 5) {
// use s
}
can be used in the second part of the condition because it’s only evaluated when the first one succeeds and the instanceof operator has a match
if (obj instanceof String) {
String s = (String) obj;
// use s
}
JDK13
JDK16
Record classes
JDK16
public record Point(int x, int y) { }
var point = new Point(1, 2);
point.x(); // returns 1
point.y(); // returns 2
(Preview in )
JDK14
JDK15
Record Classes introduce a new type declaration to the language to define immutable data classes. Instead of the usual ceremony with private fields, getters and constructors, it allows us to use a compact syntax:
public List<Product> findProductsWithMostSaving(List<Product> products) {
record ProductWithSaving(Product product, double savingInEur) {}
products.stream()
.map(p -> new ProductWithSaving(p, p.basePriceInEur * p.discountPercentage))
.sorted((p1, p2) -> Double.compare(p2.savingInEur, p1.savingInEur))
.map(ProductWithSaving::product)
.limit(5)
.collect(Collectors.toList());
}Java 16 improves on this, as now it’s also possible to define Local Records in a method body:
Sealed Classes
public abstract sealed class Shape
permits Circle, Rectangle {...}
public final class Circle extends Shape {...} // OK
public final class Rectangle extends Shape {...} // OK
public final class Triangle extends Shape {...} // Compile error
// No need for default case if all permitted types are covered
double area = switch (shape) {
case Circle c -> Math.pow(c.radius(), 2) * Math.PI
case Rectangle r -> r.a() * r.b()
};
(Preview in )
JDK15
Sealed classes and interfaces can be used to restrict which other classes or interfaces may extend or implement them. It gives a tool to better design public APIs, and provides an alternative to Enums to model fixed number of alternatives.
JDK16
JDK17
Pattern Matching for switch
String formatted = switch (o) {
case null -> "Oups";
case Integer i && i > 10 -> String.format("a large Integer %d", i);
case Integer i -> String.format("a small Integer %d", i);
case Long l -> String.format("a Long %d", l);
default -> "something else";
};
(Preview in )
Pattern Matching for switch supporting type patterns and guarded patterns
JDK17
JDK18
JDK21
JDK19
JDK20
Record Patterns
interface Point { }
record Point2D(int x, int y) implements Point { }
enum Color { RED, GREEN, BLUE }
record ColoredPoint(Point p, Color c) { }
Object r = new ColoredPoint(new Point2D(3, 4), Color.GREEN);
(Preview in )
Record Patterns extends the pattern matching capabilities of Java beyond simple type patterns to match and deconstruct Record values. It supports nesting to enable declarative, data focused programming.
JDK21
JDK19
JDK20
if (r instanceof ColoredPoint cp
&& cp.p() instanceof Point2D pt) {
int x = pt.x();
int y = pt.y();
Color c = cp.c();
// work with x, y, and c
}
JDK16
if (r instanceof ColoredPoint(Point2D(int x, int y), Color c)) {
// work with x, y, and c
}
var length = switch (r) {
case ColoredPoint(Point2D(int x, int y), Color c) -> Math.sqrt(x*x + y*y);
case ColoredPoint(Point p, Color c) -> 0;
}
JDK21
Unnamed Patterns and Variables
if (r instanceof ColoredPoint(Point(int x, int y), Color c)) {
// do something with x and y, but c is not needed
}
(Preview in )
now it's possible to use the underscore character wherever a variable name would be used. However, it's not a regular variable name: it means "don't care" as underscore can be redeclared, and can not be referenced
JDK21
var _ = mySet.add(x); // ignore the return value
try {
// ...
} catch (Exception _) { // ignore the exception object
// ...
}
list.stream()
.map((_) -> /* ... */) // ignore the parameter
.toList();
if (r instanceof ColoredPoint(Point(int x, int y), _)) {
// ... x ... y ...
}
unnamed patterns which can be used in pattern matching to ignore subpatterns
JDK22
JDK22
Unnamed Classes and Instance Main Methods
public class HelloWorld {
public static void main(String[] args) {
System.out.println("Hello, World!");
}
}
(Preview in )
In old Java versions, one needed write quite some boilerplate code even for the simplest of the applications:
JDK21
1. A more tolerant launch protocol
2. Unnamed classes
class HelloWorld {
void main() {
System.out.println("Hello, World!");
}
}
void main() {
System.out.println("Hello, World!");
}
Instance main methods makes the Java launch protocol more flexible, by making some aspects of the main method optional.
Methods to exist outside of an enclosing class in which case they are automatically wrapped into a synthetic unnamed class.
OLD JDK
void main() {
println("Hello, World!");
}
JDK23
JDK22
JDK22
String template
var name = "Thibaud";
var info = "My name is " + name;
info = new StringBuilder().append("My name is ").append(name);
// java 15
info = "My name is %s".formatter(name);
String Templates are an extension to the single-line String literals and Text Blocks, allowing String interpolation and much more.
OLD JDK

var JSON = StringTemplate.Processor.of(
(StringTemplate st) -> new JSONObject(st.interpolate())
);
JSONObject doc = JSON."""
{
"name": "\{name}",
"phone": "\{phone}",
"adress": "\{address}"
};
""";
Built-in processors:
STR, FMT, RAW
(Preview in )
JDK21
JDK22
⚠️ Removed from
JDK23
var name = "Thibaud";
var info = STR."My name is \{name}";
JDK21 Preview
JDK21 Preview
Statements before super
public class PositiveBigInteger extends BigInteger {
public PositiveBigInteger(long value) {
super(value); // Potentially unnecessary work
if (value <= 0) {
throw new IllegalArgumentException("non-positive value");
}
}
}
(Preview in )
Allows instructions before the call to the parent constructor (super) as long as they do not access the instance being created
JDK22
public class PositiveBigInteger extends BigInteger {
public PositiveBigInteger(long value) {
if (value <= 0) {
throw new IllegalArgumentException("non-positive value");
}
super(value);
}
}
JDK23
Module Import Declarations
(Preview in )
In Java, it is possible to import:
- All classes of a package with the instruction
import java.util.*; - A class with the instruction
import java.util.Map; - All static methods and variables of a class with the instruction
import static org.junit.jupiter.api.Assertions.*; - A static method or variable with the instruction
import static org.junit.jupiter.api.Assertions.assertTrue;
JDK23
However, it was not possible to import all classes of a module in a single instruction.
import module java.base;
New APIs

Disclaimer
I'll focus only on (personal point of view) new APIs that we can use in day-to-day coding.
If you are curious about all the API level differences between Java 8 later versions, check the AdoptOpenJDK/jdk-api-diff on GitHub or the The Java Version Almanac.
since and forRemoval for @Deprecated
JDK9
public class Worker {
/**
* Calculate period between versions
* @deprecated
* This method is no longer acceptable to compute time between versions.
* <p> Use {@link Utils#calculatePeriod(Machine)} instead.
*
* @param machine instance
* @return computed time
*/
@Deprecated(since = "4.5", forRemoval = true)
public int calculate(Machine machine) {
return machine.exportVersions().size() * 10;
}
}
The since attribute requires a string that lets us define in which version the element was deprecated. The default value is an empty string.
And forRemoval is a boolean that allows us to specify if the element will be removed in the next release. Its default value is false
Convenience Factory Methods for Collections
JDK9
Ease the pain of not having collection literals
Set<Integer> mySet = Set.of(1, 2, 3);
List<Integer> myList = List.of(1, 2, 3);
Map<String, Integer> myMap = Map.of("one", 1, "two", 2);
More Concurrency Updates
JDK9
Reactive Streams publish-subscribe framework for asynchronous stream processing with non-blocking backpressure
- Publisher: A producer of data items that are received by subscribers
void subscribe(Flow.Subscriber<? super T> subscriber)void onSubscribe(Flow.Subscription subscription)
void onComplete()
void onError(Throwable throwable)
void onNext(T item)- Subscriber: A receiver of data items.
- Subscription: Linkage between a Publisher and a Subscriber.
void request(long n)
void cancel()- Processor: A combination of Publisher and Subscriber for specifying a data-transformation function.
Stack-walking API
JDK9
Allows laziness and stack-frame filtering
// return class/method only for our classes.
private static List<String> walkAndFilterStackframe() {
return StackWalker.getInstance().walk(s ->
s.map(frame -> frame.getClassName() + "/" + frame.getMethodName())
.filter(name -> name.startsWith("com.dassaultsystemes"))
.limit(10)
.collect(Collectors.toList()));
}Process API updates
JDK9
ProcessBuilder processBuilder = new ProcessBuilder("notepad.exe");
Process process = processBuilder.start();
System.out.println("-- process handle --");
ProcessHandle processHandle = process.toHandle();
System.out.printf("PID: %s%n", processHandle.pid());
System.out.printf("isAlive: %s%n", processHandle.isAlive());
System.out.println("-- process info --");
ProcessHandle.Info info = processHandle.info();
info.command().ifPresent(str -> System.out.printf("Command: %s%n", str));
info.commandLine().ifPresent(str -> System.out.printf("CommandLine: %s%n", str));
info.arguments().ifPresent(array -> System.out.printf("Arguments: %s%n", array));
info.startInstant().ifPresent(instant -> System.out.printf("StartInstant: %s%n", instant));
info.totalCpuDuration().ifPresent(duration ->
System.out.printf("CpuDuration: %s millis%n", duration.toMillis()));
info.user().ifPresent(str -> System.out.printf("User: %s%n", str));
System.out.println("-- destroying --");
processHandle.destroy();
The new interface ProcessHandle can provide the operating system specific process id and can return various other useful objects related to the process
Arrays utilities
JDK9
Newly introduced Java 9 Arrays utility class methods for comparing arrays
int[] i1 = {2, 4, 6, 8, 10};
int[] i2 = {2, 4, 6, 8, 11};
int[] i3 = {2, 4, 12, 8, 10};
Arrays.equals(i1, i2); // false
Arrays.equals(i1, 0, 3, i2, 0, 3); // true
Arrays.compare(i1, i2); // -1
Arrays.compare(i1, i3); // -1
Arrays.compare(i3, i1); // 1
Arrays.compare(i1, 0, 3, i2, 0, 3); // 0
Arrays.compare(i1, 0, 3, i3, 0, 3); // -1
Arrays.compare(i3, 0, 3, i1, 0, 3); // 1
Arrays.mismatch(i1, i2); // 4
Arrays.mismatch(i1, i3); // 2
Arrays.mismatch(i3, i1); // 2
Arrays.mismatch(i1, 0, 3, i2, 0, 3); // -1
Arrays.mismatch(i1, 0, 3, i3, 0, 3); // 2
Arrays.mismatch(i3, 0, 3, i1, 0, 3); // 2
Stream & Collectors new APIs
JDK9
Stream.of(2, 4, 6, 8, 9, 10, 12).takeWhile(n -> n % 2 == 0).forEach(System.out::println);
// 2, 4, 6, 8
Stream.of(2, 4, 6, 8, 9, 10, 12).dropWhile(n -> n % 2 == 0).forEach(System.out::println);
// 9, 10, 12
Stream.ofNullable(null).forEach(System.out::println);
// <PRINT NOTHING>
Stream.iterate(0, i -> i < 10, i -> i + 1).forEach(System.out::println);
// 0, 1, 2, 3, 4, 5, 6, 7, 8, 9
Stream.of(1, 2, 3, 5, 5)
.collect(Collectors.groupingBy(i -> i, Collectors.filtering(val -> val > 3, Collectors.counting())));
// {1=0, 2=0, 3=0, 5=2}
Stream.of(List.of(1, 2, 3, 4), List.of(5, 6, 7, 8))
.collect(Collectors.flatMapping(l -> l.stream().filter(i -> i % 2 == 0), Collectors.toList()));
// [2, 4, 6, 8]
Optional new APIs
JDK9
// Optional.or - a lazy version of orElse
Optional<String> value = ...;
Optional<String> defaultValue = Optional.of(() -> bigComputation());
value.or(defaultValue); // bigComputation will be called only if value is empty
// Optional.ifPresent
Optional<String> value = ...;
AtomicInteger successCounter = new AtomicInteger(0);
value.ifPresent(v -> successCounter.incrementAndGet());
// Optional.ifPresentOrElse
Optional<String> value = ...;
AtomicInteger successCounter = new AtomicInteger(0);
AtomicInteger onEmptyOptionalCounter = new AtomicInteger(0);
value.ifPresentOrElse(v -> successCounter.incrementAndGet(), onEmptyOptionalCounter::incrementAndGet);
// Optional.stream - unify the stream and Optional API
Optional<String> value = Optional.of("a");
List<String> collect = value.stream().map(String::toUpperCase).collect(Collectors.toList());
// ["A"]
New APIs
JDK10
// copyOf to newly created immutable collections
List.copyOf(Collection<? extends E> coll);
Set.copyOf(Collection<? extends E> coll);
Map.copyOf(Map<? extends K,? extends V> map);
// Collectors to create Unmodifiable collections
Collectors.toUnmodifiableList();
Collectors.toUnmodifiableSet();
Collectors.toUnmodifiableMap(keyFunc, valueFunc);
Collectors.toUnmodifiableMap(keyFunc, valueFunc, mergeFunc);
// Should replace Optional.get()
Optional.orElseThrow();
// To directly transfer Reader input to Writer
Reader.transferTo(Writer);
Standard HTTP Client
JDK11
Standard HTTP Client featuring HTTP/2, WebSocket support and non-blocking API
HttpClient httpClient = HttpClient.newBuilder().build();
HttpRequest request =
HttpRequest.newBuilder()
.uri(URI.create("https://thibaud.dev/"))
.GET()
.build();
HttpResponse<String> response =
httpClient.send(request, BodyHandlers.ofString());JDK9
(Preview in )
Since
JDK21
HttpClient now implements AutoCloseable and can therefore be used more easily in a try-with-resources block
Unicode 10
JDK11
Unicode 10.0, adding roughly 27,000 characters, 10 blocks, and more than 30 scripts
New String APIs
JDK11
// Repeat strings
"Hello".repeat(3);
// HelloHelloHello
// strip is UTF8 compatible version of existing trim()
" Hello World ".strip();
// "Hello World"
" Hello World ".stripLeading();
// "Hello World "
" Hello World ".stripTrailing();
// " Hello World"
" ".isBlank();
// true
"notblank".isBlank();
// false
// A more powerful split (because is lazy)
"A \n B \n C \n D".lines().forEach(System.out::println);
// A
// B
// C
// D
New APIs
JDK12
// String indent
String multilineStr = "This is\na multiline\nstring.";
String outputStr = " This is\n a multiline\n string.\n";
String postIndent = multilineStr.indent(3);
postIndent.equals(outputStr);
// true
// String transform
String result = "hello".transform(input -> input + " world!");
// "hello world!"
// Files mismatch
Path filePath3 = Files.createTempFile("file3", ".txt");
Path filePath4 = Files.createTempFile("file4", ".txt");
Files.writeString(filePath3, "Java 12 Article");
Files.writeString(filePath4, "Java 12 Tutorial");
Files.mismatch(filePath3, filePath4);
// 8
// Collectors teeing
Stream.of(1, 2, 3, 4, 5)
.collect(Collectors.teeing(Collectors.summingDouble(i -> i),
Collectors.counting(), (sum, count) -> sum / count));
// 3.0
New Stream APIs
JDK16
// Stream.mapMulti to replace each element of this stream
// with zero or more elements, an alternative to flatMap
Stream.of(1, 2, 3, 4)
.mapMulti((number, downstream) -> downstream.accept(number))
.forEach(System.out::print);
// prints 1234
// Stream.toList as convenience for the most typical
// collection method (instead of relying on .collect(Collectors.toList()))
List<String> result =
Stream.of("one", "two", "three").stream()
.filter(s -> s.length() == 3)
.toList();
UTF-8 by default
- Java APIs that depend on the default charset will use UTF-8 by default (e.g. InputStreamReader, FileReader, OutputStreamWriter, FileWriter, PrintStream, Formatter, Scanner)
JDK18
Sequenced Collections
JDK21
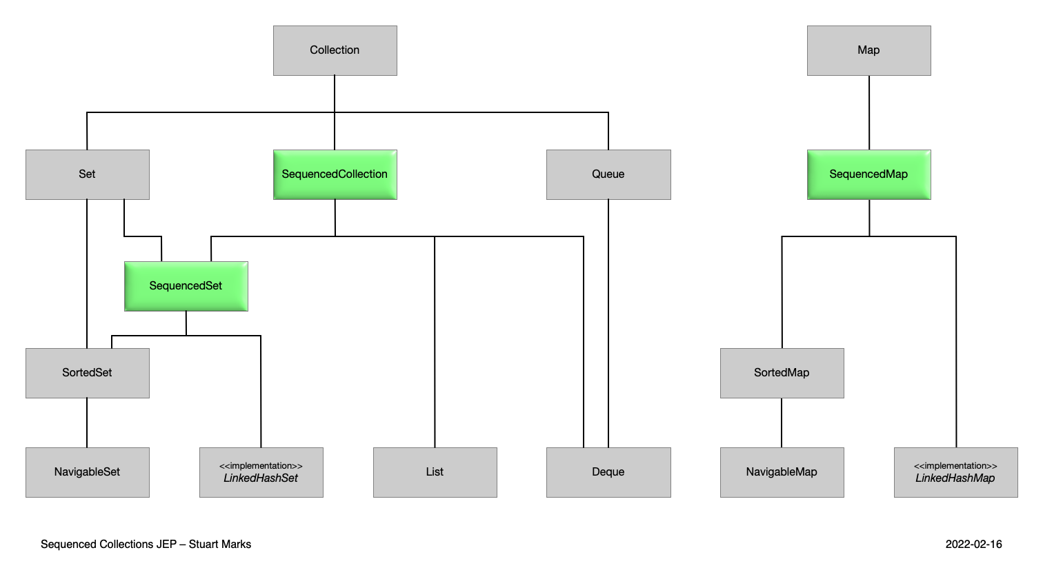
Java collections do not have a type representing an ordered sequence of elements. Java 21 fills this gap by introducing the interfaces SequencedCollection, SequencedSet, and SequencedMap. These interfaces provide methods for adding, modifying, or removing elements at the beginning or end of the collection, as well as iterating over a collection in reverse order.

interface SequencedCollection<E>
extends Collection<E> {
SequencedCollection<E> reversed();
void addFirst(E);
void addLast(E);
E getFirst();
E getLast();
E removeFirst();
E removeLast();
}😅 😗 😆 🧐 🤫 😱 🥳 😍 😴 🤓 😃
JDK21
String messageWithEmoji = "Hello Java 21! 😄";
String messageWithoutEmoji = "Hello Java!";
assertTrue(messageWithEmoji.codePoints().anyMatch(Character::isEmoji));
assertFalse(messageWithoutEmoji.codePoints().anyMatch(Character::isEmoji));
String emojiPresentationMessage = "Hello Java 21! 🔥😄";
String nonEmojiPresentationMessage = "Hello Java 21!";
assertTrue(emojiPresentationMessage.codePoints().anyMatch(Character::isEmojiPresentation));
assertFalse(nonEmojiPresentationMessage.codePoints().anyMatch(Character::isEmojiPresentation));
assertTrue(Character.isEmojiModifier(0x1F3FB)); // light skin tone
assertTrue(Character.isEmojiModifier(0x1F3FD)); // medium skin tone
assertTrue(Character.isEmojiModifier(0x1F3FF)); // dark skin tone
assertTrue(Character.isEmojiModifierBase(Character.codePointAt("👍", 0)));
assertTrue(Character.isEmojiModifierBase(Character.codePointAt("👶", 0)));
assertFalse(Character.isEmojiModifierBase(Character.codePointAt("🍕", 0)));
assertTrue(Character.isEmojiComponent(0x200D)); // Zero width joiner
assertTrue(Character.isEmojiComponent(0x1F3FD)); // medium skin tone
assertTrue(Character.isExtendedPictographic(Character.codePointAt("✔️", 0))); // Checkmark,
String messageWithEmoji = "Hello Java 21! 😄";
Matcher isEmojiMatcher = Pattern.compile("\\p{IsEmoji}").matcher(messageWithEmoji);
assertTrue(isEmojiMatcher.find());Virtual Threads
JDK21
(Preview in )
JDK20
JDK19
Virtual threads are lightweight threads that dramatically reduce the effort of writing, maintaining, and observing high-throughput concurrent applications.
// With OS threads, this would be very problematic
try (var executor = Executors.newVirtualThreadPerTaskExecutor()) {
IntStream.range(0, 10_000).forEach(i -> {
executor.submit(() -> {
Thread.sleep(Duration.ofSeconds(1));
System.out.println("" + i);
return i;
});
});
}There are limitations in the current implementation of virtual threads. In some cases, a virtual thread will pin the carrier thread, which will not be able to handle other virtual threads:
- The use of the
synchronizedkeyword - The use of native methods or the Foreign Function API from JEP 424
Due to these limitations, virtual threads are not necessarily the solution to all concurrency problems.
Structured concurrency API
JDK21
(Preview in )
JDK20
JDK19
Structured concurrency API to define subtask relations between threads to streamline error handling and cancellation, improve reliability, and enhance observability
ExecutorService ex = Executors.newFixedThreadPool(nbCores);
Response handle()
throws ExecutionException, InterruptedException {
Future<String> user = es.submit(() -> findUser());
Future<Integer> order = es.submit(() -> fetchOrder());
String theUser = user.get(); // Join findUser
int theOrder = order.get(); // Join fetchOrder
return new Response(theUser, theOrder);
}
Response handle() throws ExecutionException, InterruptedException {
try (var scope = new StructuredTaskScope.ShutdownOnFailure()) {
Future<String> user = scope.fork(() -> findUser());
Future<Integer> order = scope.fork(() -> fetchOrder());
scope.join(); // Join both forks
scope.throwIfFailed(); // ... and propagate errors
// Here, both forks have succeeded, so compose their results
return new Response(user.resultNow(), order.resultNow());
}
}OLD JDK
JDK21
- If an error occurs in the
fetchOrder()method, we will still wait for thefindUser()task to complete. - If an error occurs in the
findUser()method, then thehandle()method will terminate, but the thread executingfetchOrder()will continue to run, resulting in a thread leak. - If the
handle()method is interrupted, this interruption is not propagated to the subtasks, and their threads will continue to run, resulting in a thread leak.
Foreign linker API and Foreign memory access API
(Preview in )
-
The foreign linker API provides a flexible way to access native code on the host machine
- Can replace JNI/JNA
- The foreign memory access API provides a supported, safe, and efficient API to access both heap and native memory
Only Foreign memory access
JDK14
JDK15
JDK16
JDK17
JDK18
JDK19
JDK20
JDK21
JDK22
Good blog post for pratical use case
https://blog.arkey.fr/2021/02/20/a-practical-look-at-jep-389-in-jdk16-with-libsodium/
Vector API
JDK16
(Preview in )
The idea of this API is to provide a means of vector computations that will ultimately be able to perform more optimally (on supporting CPU architectures) than the traditional scalar method of computations.
int[] a = {1, 2, 3, 4};
int[] b = {5, 6, 7, 8};
var vectorA = IntVector.fromArray(IntVector.SPECIES_128, a, 0);
var vectorB = IntVector.fromArray(IntVector.SPECIES_128, b, 0);
var vectorC = vectorA.mul(vectorB);
vectorC.intoArray(c, 0);multiply two arrays
int[] a = {1, 2, 3, 4};
int[] b = {5, 6, 7, 8};
var c = new int[a.length];
for (int i = 0; i < a.length; i++) {
c[i] = a[i] * b[i];
}
JDK15
JDK17
JDK18
JDK19
JDK20
JDK21
JDK22
JDK23
Scoped Values
JDK21
(Preview in )
JDK22
JDK23
JDK20
An alternative to ThreadLocal that allows sharing immutable data with limit visibility.
ThreadLocal are mutable and require a complex data structure whose cost is not in line with virtual threads, which are lightweight and inexpensive to create.
private static final ScopedValue<String> USERNAME = ScopedValue.newInstance();
ScopedValue.where(USERNAME, "duke") // bind a value to the scope
// start a thread that could access this value
.run(() -> System.out.println("User: " + USERNAME.get()));Class-File API
(Preview in )
JDK22
JDK23
Standard API for parsing, generating, and transforming Java class files.
The Java ecosystem has many libraries that allow for parsing and generating Java class files: ASM, BCEL, Javassist, etc. Most frameworks that generate bytecode use them.
The format of Java class files evolves every 6 months with each new Java release, so generation frameworks must evolve at the same time to avoid not supporting the latest language developments.
The Class-File API addresses this problem by providing an API within the JDK for parsing, generating, and transforming class files.
Stream Gatherers
(Preview in )
JDK22
JDK23
Enhances the Stream API with support for custom intermediate operations.
The Stream API provides a fixed set of intermediate and terminal operations. It allows extending terminal operations via the Stream::collect(Collector) method, but does not allow extending intermediate operations.
var numbers = List.of(1, 2, 3, 4, 5);
var slidingWindows = numbers.stream()
.gather(Gatherers.windowSliding(3))
.toList();
System.out.println(slidingWindows);
// [[1, 2, 3], [2, 3, 4], [3, 4, 5]]Performance

General
JDK16
- Improvements in the conversion between primitives (e.g., from
longtoint) through the use ofVarHandle. - Elastic metaspace to return unused HotSpot class-metadata memory to the operating system more promptly
- Enable dynamic archiving of classes at the end of Java application execution
- Class-Data Sharing archive of the default class list is enabled by default to improve out-of-the-box startup time
- Application Class-Data Sharing to improve startup time and reduce footprint by sharing class metadata between Java processes
- Space-efficient, Compact Strings that stores Latin-1 only Strings more efficiently
- Code caches of profiled and non-profiled compiled code is separated, resulting in improved performance and memory footprint
- Store Interned Strings in Class-Data Sharing archives to reduce memory consumption
JDK13
JDK12
JDK10
JDK9
JDK9
JDK9
JDK21
GC
JDK18
JDK18
JDK12
JDK10
JDK9
JDK15
JDK11
JDK12
JDK14
JDK16
JDK20
JDK22
JDK23
JDK21
- Parallel GC has been the replacement of the existing Full GC algorithm with a more traditional parallel Mark-Sweep-Compact algorithm. Reduces heap usage by 1.5%.
- Generational ZGC (using
-XX:+ZGenerationalor by default since ). - SerialGC, ParallelGC and ZGC now supports String Deduplication.
- Z Garbage Collector, offering very low pause times on large heaps.
- Shenandoah Garbage Collector, offering similar benefits as ZGC but based on a different algorithm.
- Epsilon Garbage Collector, which does not implement actual memory reclamation, striving for the lowest overhead possible.
- G1 Garbage Collector is now the default instead of Parallel GC.
- Parallel Full GC to improve worst-case latencies.
- Automatically return heap memory to the operating system when idle.
- Abortable mixed collections to meet user-supplied pause goals.
- NUMA-Aware Memory Allocation.
- Allow G1 Heap Regions up to 512MB.
- Reduces G1 native memory footprint by ~1.5% of Java heap size by removing one of the mark bitmaps spanning the entire Java heap.
- Remove the use of the GCLocker in G1. Improving JNI use cases.
JDK23
Security

General
JDK18
JDK18
JDK17
- Use
java -XshowSettings:securityto view the security-related configuration information of the JVM. - Support for Leighton-Micali Signature (LMS) signature verification and PBES2 cryptographic algorithms.
- Key Encapsulation Mechanism (KEM) API, a cryptographic technique for securing symmetric keys using public-key cryptography.
- The cacerts keystore file is now a passwordless PKCS12 file.
- Calling keyStore.store(outputStream, null) on a PKCS12 KeyStore creates a passwordless PKCS12 file.
- Validate Incoming Serialization Data.
- Edwards-Curve Digital Signature Algorithm (EdDSA).
- TLS 1.3 support.
- Key Agreement with Curve25519 and Curve448.
- ChaCha20 and Poly1305 Cryptographic Algorithms.
- Default set of root Certification Authority (CA) certificates are provided with the JDK, so TLS connections are working out of the box.
- Default keystore type is the standard PKCS12 instead of the proprietary JKS.
- DRBG-Based SecureRandom.
- Disable X.509 certificate chains with SHA-1 based signatures.
- SHA-3 Hash Algorithms.
JDK11
JDK10
JDK9
JDK9
JDK9
JDK15
JDK11
JDK11
JDK9
JDK21
JDK21
JDK22
Miscellaneous

Launching and tools
- Launch Multi-File Source-Code Programs.
- Flight Recorder Event Streaming: profiling data is available via an API, making it suitable for continuous monitoring.
- Microbenchmark Suite based on JMH.
- Flight Recorder is part of OpenJDK.
- Low-Overhead Heap Profiling via JMTI.
- Launch Single-File Source-Code Programs, including support for shebang (#!) line on Unix.
- jshell: the Java REPL.
JDK14
JDK9
JDK11
JDK11
JDK11
JDK12
JDK22
Packaging
- javac now assumes that source files are encoded with the new default UTF-8 charset
- Packaging Tool to create self-contained applications, also supporting native package formats: msi, exe, pkg, dmg, deb and rpm
- jlink Java Linker that can build an optimized, slim run-time image for a modular Java application that contains only the required parts of the JDK
- Multi-Release JAR Files to allow multiple, Java-release-specific versions of class in a single archive
JDK16
JDK9
JDK9
JDK18
Javadoc

- The Javadoc tool now emits HTML5 markup instead of a frame-based layout and the documentation contains a search box to ease navigation
-
@snippet tag, a modern alternative for @code that supports multi-line code, supports styling and the inclusion of external snippets
JDK9
/**
* Highlighting based on regex:
* {@snippet :
* if (v.isPresent()) {
* System.out.println("Hello!"); // @highlight regex='".*"'
* }
*}
*/
public void myMethod() {
// ...
}/**
* {@snippet class="com.ds.Example" region="optional" }
*/
public void myMethod() {
// ...
}
public void exampleSnippetCode() {
var v = Optional.empty();
// @start region=optional
if (v.isPresent()) {
System.out.println("v: " + v.get());
}
// @end region=optional
}
JDK18
New supported platforms
- Linux/RISC-V
- macOS/AArch64
- Alpine
- Windows/AArch64
- Linux/AArch64
- Linux/s390x
- Unified arm32/arm64
JDK9
JDK16
JDK16
JDK9
JDK9
JDK17
JDK19
New release train
JDK9

Simple web server
jwebserver command line utility to serve static files
(similar to Python’s SimpleHTTPServer or PHP's php -S, for development and education purposes)
JDK18
Markdown Documentation Comments
JDK23
/**
* Returns a hash code value for the object. This method is
* supported for the benefit of hash tables such as those provided by
* {@link java.util.HashMap}.
* <p>
* The general contract of {@code hashCode} is:
* <ul>
* <li>Whenever it is invoked on the same object more than once during
* an execution of a Java application, the {@code hashCode} method
* must consistently return the same integer, provided no information
* used in {@code equals} comparisons on the object is modified.
* This integer need not remain consistent from one execution of an
* application to another execution of the same application.
* </li><li>If two objects are equal according to the {@link
* #equals(Object) equals} method, then calling the {@code
* hashCode} method on each of the two objects must produce the
* same integer result.
* </li><li>It is $ly;em>not$lt;/em> required that if two objects are unequal
* according to the {@link #equals(Object) equals} method, then
* calling the {@code hashCode} method on each of the two objects
* must produce distinct integer results. However, the programmer
* should be aware that producing distinct integer results for
* unequal objects may improve the performance of hash tables.
* </li></ul>
*
* @implSpec
* As far as is reasonably practical, the {@code hashCode} method defined
* by class {@code Object} returns distinct integers for distinct objects.
*
* @return a hash code value for this object.
* @see java.lang.Object#equals(java.lang.Object)
* @see java.lang.System#identityHashCode
*/
/// Returns a hash code value for the object. This method is
/// supported for the benefit of hash tables such as those provided by
/// [java.util.HashMap].
///
/// The general contract of `hashCode` is:
///
/// - Whenever it is invoked on the same object more than once during
/// an execution of a Java application, the `hashCode` method
/// must consistently return the same integer, provided no information
/// used in `equals` comparisons on the object is modified.
/// This integer need not remain consistent from one execution of an
/// application to another execution of the same application.
/// - If two objects are equal according to the
/// [equals][#equals(Object)] method, then calling the
/// `hashCode` method on each of the two objects must produce the
/// same integer result.
/// - It is _not_ required that if two objects are unequal
/// according to the [equals][#equals(Object)] method, then
/// calling the `hashCode` method on each of the two objects
/// must produce distinct integer results. However, the programmer
/// should be aware that producing distinct integer results for
/// unequal objects may improve the performance of hash tables.
///
/// @implSpec
/// As far as is reasonably practical, the `hashCode` method defined
/// by class `Object` returns distinct integers for distinct objects.
///
/// @return a hash code value for this object.
/// @see java.lang.Object#equals(java.lang.Object)
/// @see java.lang.System#identityHashCode
JDK23
OLD JDK
Deprecations & Removals

Syntax
- Deprecate the constructors of primitive wrapper classes
- var is no longer a valid class name
- Underscore is no longer a valid identifier (new keyword)
JDK9
JDK10
JDK16
Projects
- Remove RMI Activation, affecting the java.rmi.activation package and the rmid tool, does not affect Java RMI in general
- Remove the Nashorn Javascript Engine and the jjs tool
- Remove Java EE
- Remove CORBA
JDK11
JDK11
JDK15
JDK15
(deprecated )
JDK17
API
JDK17
JDK17
JDK18
JDK18
JDK9
JDK15
JDK11
-
Remove Thread.resume(),Thread.suspend(),ThreadGroup.resume(),ThreadGroup.stop()andThreadGroup.suspend(). - Deprecate the Memory-Access Methods in sun.misc.Unsafe for removal. In total, more than 79 out of the 87 methods in the
Unsafeclass are affected. - The constructors of the
Localeclass have been deprecated. Instead useLocale.of(). - Deprecate Thread.stop for removal.
- Deprecate Finalization for removal.
- Strongly encapsulate internal API’s (sun.*) except for critical APIs such as sun.misc.Unsafe.
Remove the option for relaxed strong encapsulation via the --illegal-access launcher option. - Deprecate Applet API (java.applet.*, javax.swing.JApplet and java.beans.AppletInitializer) for removal.
- Deprecate Unsafe::defineAnonymousClass().
- Remove Thread.destroy() and Thread.stop(Throwable).
- Remove apple.applescript and com.apple packages.
JDK19
JDK23
JDK23
Tools
JDK10
JDK14
- Remove the jjs tool (linked to Nashorn)
- Remove the Pack200 Tools and API
- Remove the javah tool
- Remove the jhat tool
- Remove the JVM TI hprof Agent
- Remove rt.jar from the JRE
JDK9
JDK9
JDK9
JDK11
(deprecated )
JDK11
(deprecated )
JDK15
Security
- JARs signed with SHA-1 algorithms are now restricted by default and treated as if they were unsigned
- Deprecate the Security Manager for Removal
Work ongoing to consider use cases where the Security Manager is useful and provide alternatives (e.g. JDK-8199704) - Disable X.509 certificate chains with SHA-1 based signatures
JDK9
JDK18
JDK17
Platform
- Deprecate the Windows 32-bit x86 Port for removal.
Windows 10, the last Windows operating system to support 32-bit operation, will reach End of Life in October 2025 - Remove the Solaris and SPARC Ports
JDK15
JDK21
GC
JDK14
- Remove the Concurrent Mark Sweep (CMS) Garbage Collector
- Deprecate the ParallelScavenge + SerialOld GC Combination
- Remove GC Combinations Deprecated in JDK 8
JDK9
JDK9
(deprecated )
JDK14
CLI flags
- Disable Biased Locking by default, deprecate related command-line flags
- Remove Launch-Time JRE Version Selection directives: JRE-Version manifest entry and -version: cli option
JDK9
JDK15
Misc
JDK17
- Prepare to Disallow the Dynamic Loading of Agents to improve the integrity and security of the platform
- Make floating-point operations consistently strict by default, warn when the strictfp modifier is used
- Remove the Experimental AOT and JIT compiler due to lack of interest
- Remove the Endorsed Standards Override (lib/endorsed) and Extensions (lib/ext) mechanisms from the JRE
JDK9
JDK15
JDK21
From Java 8 to Java 23
By kakawait
From Java 8 to Java 23
- 403