QACourse2020
WeTest2020

Чат в Telegram
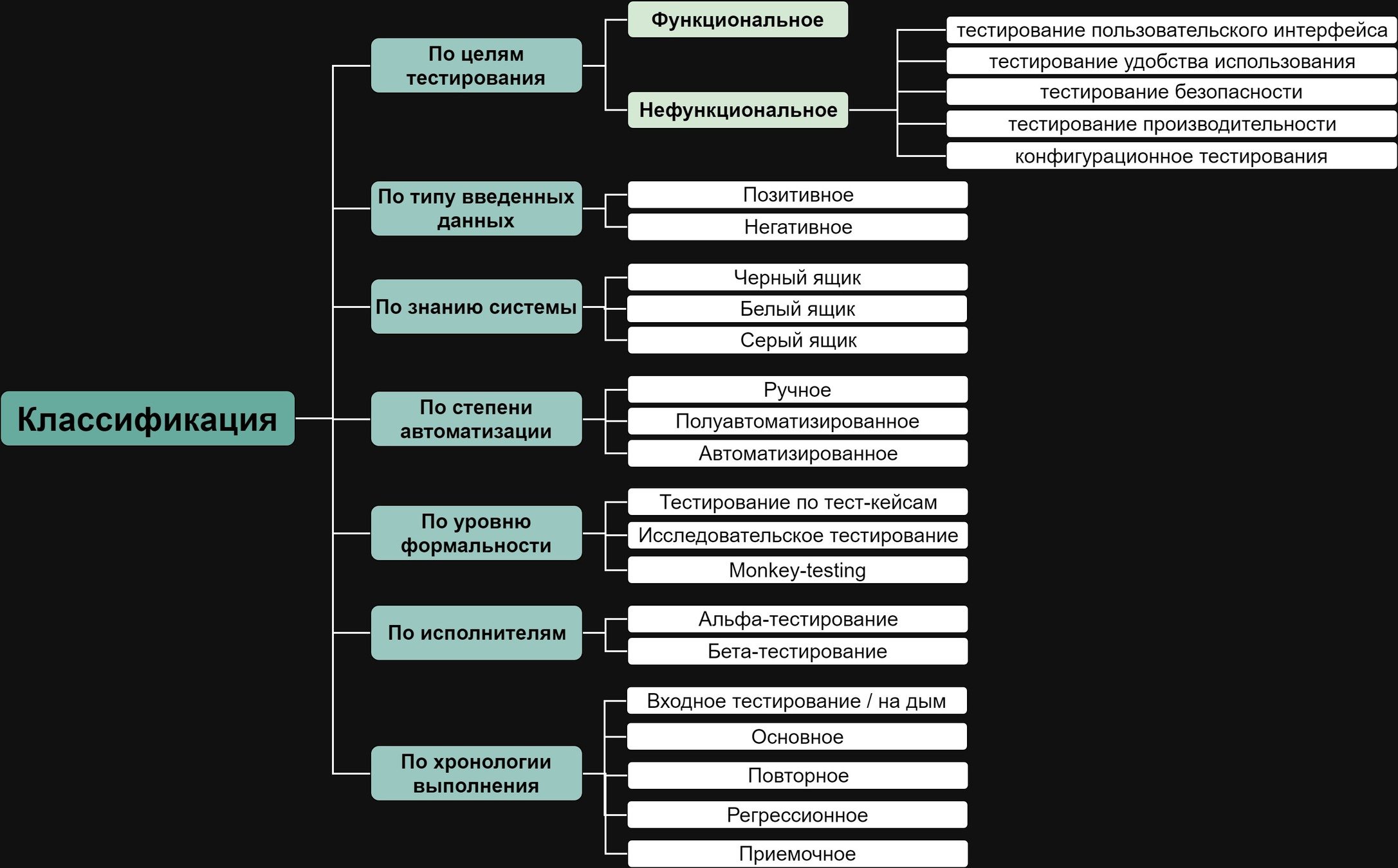
Классификация видов тестирования

Зачем нужна классификация?
-
Дает представление о всей полноте профессии
-
Помогает соотносить потребности проекта и свои возможности
-
Упорядочивает знания в голове
Классификации





Кейс
Фича
-
отдельная команда тестирования
-
на всю существующую функциональность написаны тесты
-
новая фича: покупка билетов
-
интеграция с онлайн кассой

Продукт
Продукт
-
Каждый сам за себя, парное тестирование не требуется
-
Есть отдел безопасности, её не надо тестировать
-
Сервера в Москве, в зоне ответственности админов
-
Доступа к коду не будет, но можно задавать вопросы нам
-
Доступ к БД и АПИ будет
Классы эквивалентности
и граничные значения

-
Физические
-
Логические
-
Произвольные
-
Технологические
Как бьются тесты на классы эквивалентности?
-
тестируют одну функциональность
-
схожие параметры
-
одинаковый ожидаемый результат
На что ориентированная каждая техника?
-
КЭ на тестовое покрытие
-
Границы основываются на рисках
Какие есть границы?
Бронирование жилья
Бесплатная отмена в течение 48 ч.
После этого при отмене не позднее чем за 5 дней до прибытия вы получите полный возврат за вычетом сбора за услуги.
Далее только 50% суммы за вычетом стоимости первой ночи и сбора за услуги.
После заезда возврат 50% стоимости ночей, оставшихся через 24 ч. после отмены, за вычетом сбора за услуги и платы за уборку
Бронирование жилья

Классы эквивалентности
-
До подтверждения бронирования
-
После подтверждения бронирования и до 2 дней после
-
Прошло уже 2 дня после подтверждения, но еще больше 5 дней до заезда
-
Осталось меньше 5 дней до заезда
-
После заезда

Границы
-
Подтверждение бронирования
-
48 часов после подтверждения
-
5 дней до прибытия
-
Прибытие
Ко 2-му классу
К 3-му классу
К 4-му классу
К 5-му классу

Тесты

Тесты

Тесты
-
Голубая зона — ничего не сняли
-
Зеленая зона — вернулись все деньги
-
Желтая зона — полный возврат за вычетом сбора за услуги
-
Розовая зона — возврат 50% суммы за вычетом стоимости первой ночи и сбора за услуги
-
Красная зона — возврат 50% стоимости ночей, оставшихся через 24 ч. после отмены, за вычетом сбора за услуги и платы за уборку
Алгоритм
- Выделяем классы эквивалентности
- Определяем границы
- Определяем к какому классу относятся границы
- Тестируем значения на границах, до и после них
Вопросы?
Трансфер в
20:20
20:50
21:00
Классификация видов тестирования 2020
By Katya Perevoschikova
Классификация видов тестирования 2020
- 439