The Knowledge Base Paradigm
for
Decision Management
Decision Representation
- Business Rules
 - Decision Tables
 Business Processes- 
DMN
	
- Decision Tables
 - FEEL
 
 - Logic
 
Declarative
Problem Solving
- Deductive logic – deduction
 - Query languages (SQL, datalog) – query answering
 - Constraint programming – constraint solving
 - Logic Programming – programming
 - Abductive Logic Programming – abduction
 - Inductive Logic Programming - induction
 - PDDL, strips – planning
 - Answer set programming – model generation
 
Declarative
Problem Solving
Focus on a single specific form of inference
=> One representation, one problem
Knowledge Base
Paradigm
Information
≠ Solution
≠ Problem description
= Passive, independent of specific problem
=> One representation, many problems


Knowledge Base
Paradigm
FO(.)
- IDP's Representation Language
	
- Extension of first-order logic: 
		
- Types
 - Arithmetic
 - Aggregates
 - Inductive definitions
 - ...
 
 - Formal Model Semantics
 
 - Extension of first-order logic: 
		
 
Decision Logic
+
Decision
Specification
+
Inference
Decision Management
Knowledge Base Paradigm
Modelling Business Decisions
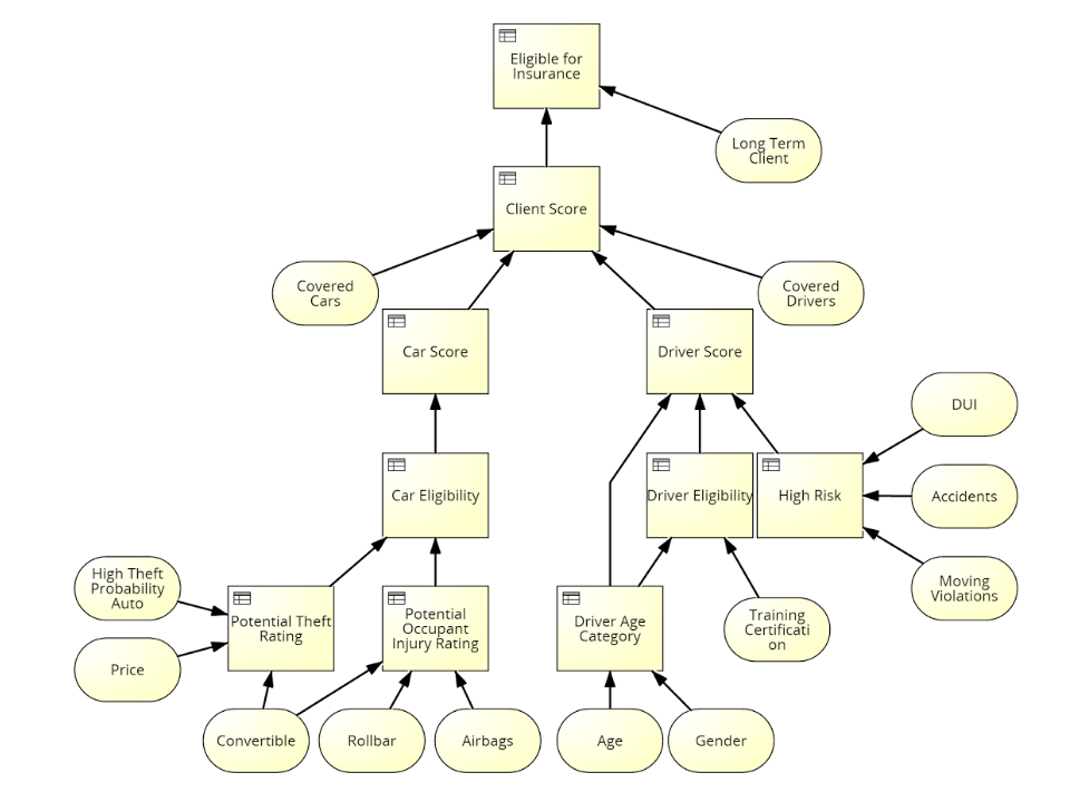
An Example
Car Insurance
DMN - DRD

Potential Theft Rating
- 
A car's theft rating is high if any of the following applies:
	
- The car is a convertible
 - The car's price is over $45 000
 - The car's model is on the High Theft Probability Auto list
 
 - 
If all of the following are true the car's theft rating is moderate: 
	
- The car's price is between $20 000 and $45 000
 - The car's model is not on the High Theft Probability Auto list
 
 - 
If all the following are true the car's theft rating if low: 
	
- The car's price is lower than $20 000
 - The car's model is not on the High Theft Probability Auto list
 
 
Decision Table

Potential Theft Rating
Definition
Potential Theft Rating

FO(ID) Definitions
A definition ∆ of the logic FO(ID) is a set of definitional rules: ∀ x : (P(t) ← ϕ) where ϕ is a FO-formula and t a tuple of n-terms, both with free variables amongst x.
Decision Logic in FO(ID)
A decision's decision logic* in FO(ID) is a set of rules:
∀ x : (P(t) ← ϕ) where ϕ is a FO-formula and t a tuple of n-terms, both with free variables amongst x.
* for decisions representable by a decision table
Decision Table
Functionality
- Completeness checking
 - Exclusivity checking
 
- Invokation
 
Decision Logic Definition
Functionality
- Completeness checking
 - Exclusivity checking
 - Compliance checking
 
- Invokation
 
{
counter examples
Complete Input
Incomplete Input
Alternatives
Completeness*
At least one outcome for every input value assignment
Violated if:
There exists a value assignment for which there is no outcome.
Exclusiveness*
At most one outcome for every input value assignment
Violated if:
There exists a value assignment for which there is more than one outcome.
* Weak forms of completeness & exclusiveness
Stronger
Requires quantification over rules
=> rule reification
Compliance
Check whether the decision logic satisfies a certain property
"Minors can not be insured as drivers"
Violated if:
It is possible for someone younger than 18, to be insured.
Invokation
- Invoke decision with
	
- all input values available
 - some input values available
 
 - Determine input alternaties for desired outcome
 
Decisions
By krr
Decisions
- 1,661