DIABETIS?

No problem...!

70.000 km, 14 måneder, 41 land, verden rundt i en gammel bil med kone og 4 "barn" (3 jenter) ombord

Verden rundt på 400 dager, men......

Diabetes fra 3 års alderen..., men "no problem..."!

www.elworldtrip.com

Forberedelser

Bil-oppgradering

Reiseplan

Reise med diabetes

Diabetes workshops

Landskap

Ufordringer

Familie

Folk er hjelpsomme

Møte med andre kulturer

Andre opplevelser

Hva vi lærte

  • Lykke under enkle forhold
  • Mennesker er likere enn vi tror...
  • Verden er ikke flat...
  • Men "alle er på Facebook"...
  • Økonomisk utvikling er ulik...
  • Vi har lært at engler eksisterer...
  • Vi har lært mye om hvor folk, frukt og grønnsaker, mat, språk, kulturer og religioner kommer fra...
  • Vi har blitt kjent med oss selv og våre nærmeste...

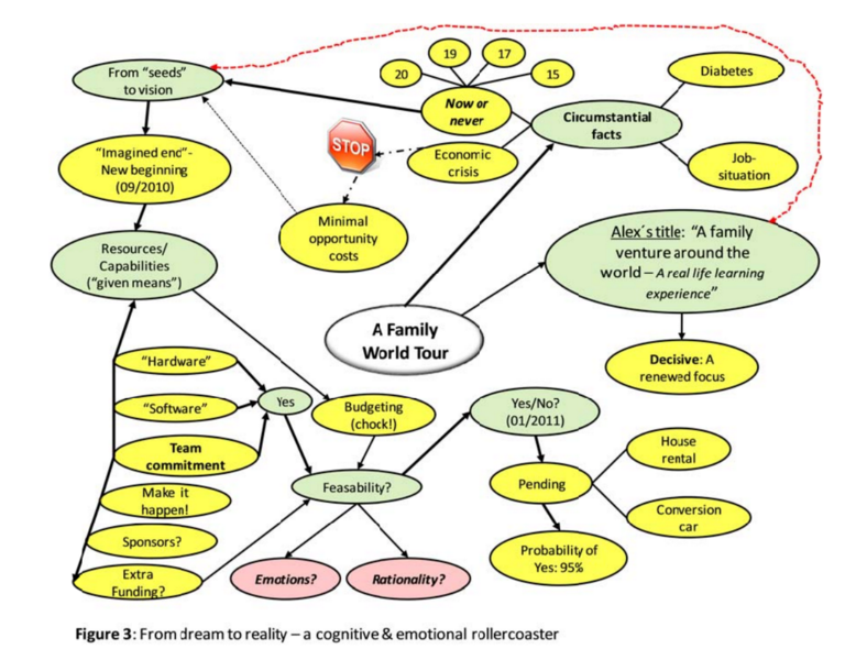
Og at drømmer kan bli virkelige

I Pyrineene for nesten 20 år siden...

Teori & virkelighet

DIABETIS?

By kyvik_bcn

DIABETIS?

Presentation of Diabetes? No Problem at HSH

  • 211