Welcome to Android Workshop
- Android Studio 2.3.3https://developer.android.com/studio/index.html
-
Oracle-JDK8
http://www.oracle.com/technetwork/java/javase/downloads/jdk8-downloads-2133151.html - Android Platform API 26
Use android-studio to install
Prerequisite
Head over to this link to download the boilerplate
https://github.com/sunwaytechclub/AndroidWorkshop-Boilerplate
What will we achieve today?

In an Android Activity

MainActivity.java
activity_main.xml

When you click on the + button
MainActivity.java
InputToDo.java
Alert Dialog

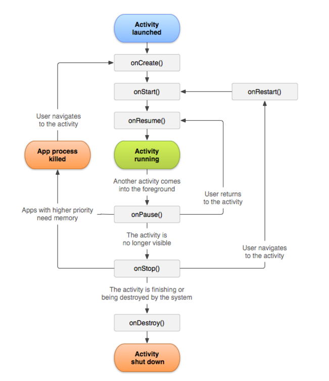
Android Activity Lifecycle

linear layout

To Navigate to other activity
- We can start an activity by sending an Intent to Android
Intent intent= new Intent (MainActivity.this , InputToDo.class)
startActivity(intent)
Why do we need ListView?
- To Display a List of scrollable items

How do ListView work?

Many would assume that the data is directly binded to the listview

The right way
- The data do not know where to go!!
- The adapter will bind the data source to the listview
- The adapter converts an array item into a String object and putting it into a TextView. The TextView is then displayed in the ListView.
Table Visualization
| ID | Name | Done |
|---|---|---|
| 1 | Do Assignment | 0 --> means not done |
| 2 | Wash Hair | 1 --> Done |
| 3 | Exercise | 0 |
To save data offline in Android
-
Shared Preferences
-
Internal Storage
-
External Storage
-
SQLite Database
-
Network Connection
SQLite Database
- Lightweight
- Optimized for a single user
- Stable and fast
Each database contains of two files
- Database file - all data is stored in this file
- Journal file - Contains all the changes made to your database
To use a SQLite Database, we need a
- SQLiteHelper
- Helps to create and manage database
- SQLiteDatabase
- Gives access to the database
- Cursors
- Lets you read from and write to the database
Welcome to Android Workshop
By lisheng
Welcome to Android Workshop
- 276