CI/CD with Docker, Jenkins and Digital Ocean
Presented by


Space allocated by
Web Apps Experts

Welcome
Steven Rosato, B. Ing
President & Founder @ Solutions Majisti
Steven Rosato
Small company near Montreal (Boisbriand) focussed on development with Symfony and React/Redux.



/solutions.majisti
- We are the hitmen developers of robust & maintainable Web platforms
- We program with React & Redux
- We program with Symfony
- We automatically test all our code
- We coach people
The developers you wish you had hired first!

Before we start...
New meetup name!
Before we start...
17h30 - 19h00 Networking
19h00 - 20h00 Presentation
After... Pub Victoria
Today
Objectives
- CI/CD what is it and why for?
- Quick overview of Docker and Docker Compose for complete project isolation
- Jenkins CI
- Digital Ocean VPS Provider
- Build that automatic machine!
The Mentra of the CI/CDer

??


a Boob
a Guru
Don't be a boob
Continous Integration

Hey the testing phase should be automated too by the way!!

Continous Integration
- Integrate code to a shared environment several times a day
- Each check-in is verified by an automated build
- Allows to detect problems early
Continous Delivery
- Short cycle releases of the current codebase
- Software can be released at any time
- Aims at testing and releasing software faster and more frequently


Fixing a bug in production
You should CI/CD when...
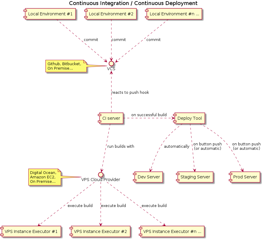
Our setup at Majisti




Vagrant local environment
VCS
CI Tool (and deploy tool for now)
VPS Cloud Provider / Docker Host

Hosted on
Pulls from
A small overview on costs

A small overview on costs

You should CI/CD when
Psst... Guru tip #1
- Code maintainability is a concern
- Client needs will evolve
Your project will need maintenance
Guru tip #2
Your client's needs will evolve


The Recipe

No trans fat I swear
Step 1
Isolate your project from global dependencies



Docker Compose
Step 1
Isolate your project from global dependencies
And if I don't??
You will have an easier (or harder) time with




Virtual Machines vs Docker
Ok what does that mean isolate dependencies?
$ sudo apt-get install npm
$ sudo apt-get install php5 apache2
$ npm install -g gulp
$ gulp watch
$ php app/console awesome:commandWait and there is so much more!!
| Behat | Gulp | NodeJs | PHP | Apache / Nginx |
| Ruby | FPM | XDebug | PECL | Python |
| Bzip2 | g++ | libicu-dev | MySQL | ... |
From
To
$ docker-compose run --rm php php -v
$ docker-compose run --rm node npm install
$ docker-compose run --rm node gulp watchNot only that, but you need to install that on all your servers...

dev.majisti.com

staging.majisti.com

majisti.com #1

Developer #1

Developer #2

Developer #n ...

majisti.com #2

majisti.com #n ...
And now multiple projects with different requirements

- PHP5
- Node 4.2
- Python 2.3
- Apache2

- PHP5.3
- Node 4.8
- Python 3
- nginx

- PHP7
- Node 5.5
- RVM
- ...
...

Ok so... isolating global dependencies lets you:
- Run multiple projects with different versions of your tools
- Deploy your solution on multiple environments, without the need to install them on each machine
- Have a easier time upgrading in the future
- Each developer have the exact same tools and can add/remove/upgrade them at any time
- The upgrades bubbles up to the production!
But the most important
It lets you have the same environment no matter where you are and that unlocks the power to do CI/CD that is maintainable without hassle
Dockerfile Example
FROM php:7.1.0RC6-fpm
# Environment variable
ENV APCU_VERSION 5.1.2
ENV APCU_BC_VERSION 1.0.0
# Dependencies
RUN apt-get update \
&& apt-get install -y \
libpq-dev \
libicu-dev \
zlib1g-dev \
libfreetype6-dev \
libjpeg62-turbo-dev \
libpng12-dev \
git \
&& docker-php-ext-configure gd --with-freetype-dir=/usr/include/ --with-jpeg-dir=/usr/include/ \
&& docker-php-ext-install intl mbstring pgsql pdo_pgsql zip gd \
&& apt-get clean \
&& rm -r /var/lib/apt/lists/*
# Xdebug
RUN pecl install -o -f xdebug-2.5.0 \
&& rm -rf /tmp/pear
# Configuration
COPY php.ini /usr/local/etc/php/php.ini
COPY xdebug.ini /usr/local/etc/php/conf.d/xdebug.ini
COPY entrypoint.sh /usr/local/bin/entrypoint.sh
ENTRYPOINT ["/usr/local/bin/entrypoint.sh"]Docker Compose Example
nginx:
image: 'nginx:1.9'
volumes:
- ./docker/nginx/app.conf:/etc/nginx/conf.d/default.conf:ro
volumes_from:
- data
links:
- fpm
environment:
VIRTUAL_HOST: majisti.boilerplate
fpm:
build: 'docker/fpm'
volumes_from:
- data
node:
build: 'docker/node'
volumes_from:
- data
php:
build: 'docker/php'
volumes_from:
- data
data:
image: busybox
volumes:
- .:/var/www/html
- ~/.composer:/var/www/.composer
Step 2
Create a build file
- Gulp file / Grunt file / Webpack for frontend
- Phing / Makefile / Ant / Gradle / Maven / etc. for backend
DC=docker-compose
PHP=$(DC) run --rm php
NODE=$(DC) run --rm node
COMPOSER=$(PHP) php -n -d extension=zip.so /usr/local/bin/composer
ci: all code-fix test
all: configure start vendors-install node-install assets
restart: stop start
test: test-prepare test-integration test-acceptance
start:
$(DC) up -d
stop:
$(DC) kill
$(DC) rm -vf
node-install:
$(NODE) npm install
assets:
$(NODE) bin/gulp
vendors-install:
$(COMPOSER) install --no-interaction --prefer-dist
vendors-update:
$(COMPOSER) update
code-fix:
$(PHP) php -n bin/php-cs-fixer fix --no-interaction
Makefile example
Step 3
Install Jenkins
$ docker run -p 8080:8080 -p 50000:50000 -v /your/home:/var/jenkins_home jenkins
You will need to install the Digital Ocean Jenkins plugin. We have forked the repo and added support for volume mapping (more on that later)
Or however you want to install it.
Step 3
Install the Digital Ocean Jenkins Plugin

Download Jenkins Plugin here:

Fork available here:

Step 4
Configure Digital Ocean

- Create a Docker droplet
- Create a volume
- Attach that volume to the droplet
- Install Docker Compose
- Modify /etc/fstab to map to that volume
- Modify Docker home directory
- Make a named snapshot from that Droplet
- Destroy the droplet
Step 4
Configure Digital Ocean

Installing Docker Compose
sudo apt-get install -y curl
curl -L https://github.com/docker/compose/releases/download/1.8.0/docker-compose-`uname -s`-`uname -m` \
> /usr/local/bin/docker-compose
chmod +x /usr/local/bin/docker-compose
docker-compose -v #verify versionStep 4
Configure Digital Ocean

Attaching the volume
# list available volumes
ls -l /dev/disk/by-id/
# outputs
lrwxrwxrwx 1 root root 9 Feb 20 17:01 scsi-0DO_Volume_jenkins-data -> ../../sda
# modify /etc/fstab
/dev/disk/by-id/scsi-0DO_Volume_jenkins-data /mnt/jenkins-data ext4 defaults,nofail,discard 0 0Step 4
Configure Digital Ocean

Modify Docker home directory
vi /etc/default/docker
#locate this line and change the directory
DOCKER_OPTS="--dns 8.8.8.8 --dns 8.8.4.4 -g /mnt/jenkins-data/docker"
You can now create a snapshot and destroy the droplet
This way, docker image will not be built each time an instance of the VM is created
Step 5
Back to Jenkins
- Configure the Digital Ocean plugin to connect with Digital Ocean
- Create your build
- And then..

$ make ciThat's it for the CI aspect!
The plugin automatically destroys Droplets after the build, which is what saves costs
Step 6
Poor man's continuous deployment
- After build success, archive the build in a .tgz
- Use build promotion to start a deployment build
- Configure Jenkins to SSH into the VPS and upload the changes
- Make it restart docker
- And then..

That's it for the CD aspect!
$ make restartStep 7
Commit some code

$ git commit -am"Some code!!"- Automatically triggers the build
- When successful, automatically deploys to the dev server
Once satisfied we either have automatic staging/prod release or manually triggered by the CI build with one button click.
This is called parametrized builds
That's it!
Left to explore
- Automatic deployment with a tool such as Capistrano
- Automatic fallback to older version by using symlink switch in case of failure, instead of redeploying a build
- Automatic scaling of ressources for your Docker Host.
Conclusion
Conclusion


Read us ranting
- Symfony & React Web apps dev
- Consultation with video recording
- Friendly expert advice


Come blog with us
Web Apps Experts
CI / CD with Docker & Jenkins on Digital Ocean for 5$ per month
By Solutions Majisti
CI / CD with Docker & Jenkins on Digital Ocean for 5$ per month
Free real case business recipe: Docker + Docker Compose + a cloud solution = Continuous Integration/Continuous Deployment (CI/CD) made easy!
- 1,943