Composition
@integralist @charlierevett
What?
Config driven page construction
Where?
- http://www.bbc.co.uk/newsbeat
- https://admin.live.bbc.co.uk/cosmos
- https://github.com/BBC-News/composition
-
https://github.com/BBC-News/composition-example
How?
- JRuby (JVM)
-
Sinatra
-
Multi-threaded component aggregation (Typhoeus)
-
Template interpolation via Mustache
-
Implemented as a reusable Gem
-
Static assets use BBC Spindle in production
Configuration Examples
Service level config:
config.ru
require "composition"
cache = nil
config = {
:base_url_env => "",
:debug => "true",
:indices => "home_page",
:local_static_asset_path => "./public",
:page_config_base_path => "./config/page/base.yaml",
:page_config_defaults_path => "./config/page/default.yaml",
:page_config_path => "./config/page",
:site_root => "news",
:static_asset_path => "/",
:timeout => "4"
}
run Composition.create(config, cache)Configuration Examples
Page level config:
home_page.yaml
components:
- id: "title" # passed with broker URL when requesting components
page_location: "header" # correlates to value defined inside mustache template
mandatory: true # defaults to false
opts:
foo: "bar" # static query string options added to base_url
dynamic_options: true # add runtime query string params as part of service URLConfiguration Examples
Page level config:
base.yaml
base_url: "https://some_s3_location.com/bucket/object/path"
components:
- id: "head"
page_location: "orb_meta"
mandatory: true
- id: "bodylast"
page_location: "orb_footer"
mandatory: true
- id: "bodyfirst"
page_location: "orb_header"
mandatory: true
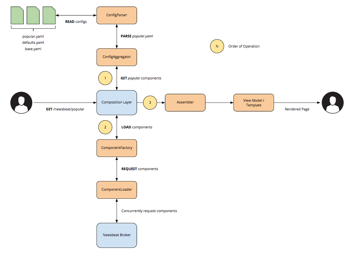
Routing
- /site-root
- /site-root/index
- /site-root/index/child
- /site-root/page-type/asset-id/slug
Implementation
- Extracts page type (otherwise assumes site root)
- Locates matching yaml config file
- Locates a base yaml config (e.g. page furniture; ORB)
- Checks a default yaml config file (for missing values)
Implementation
- Collates components ([]ComponentMeta)
- Requests components (in parallel: []Component)
- http://base_url/component/component.id?component.opts
Assemble page
- Retrieves model and template files (matched by page type)
- Interpolates the data into the template
- Return rendered content to the user (setting appropriate HTTP headers)
Issues?
- Typhoeus bugs
- JVM
-
Asset Pipeline
Changes?
- Fix the Typhoeus bugs
- Extract "component request" mechanism?
- Rewrite completely to avoid JVM cold starts?
Extraction
- Contenders: Go vs Node
- High Concurrency vs True Parallelism
- Go routines/Channels vs Event Loop
- Go routines aren't real threads
- Context switches within thread pool
- i.e. highly concurrent
- Node is single threaded
- Event model
- i.e. highly concurrent
Rewrite
- Go vs Node
- Go is super fast (near C level speed)
- Go has really great tooling as standard
- Go is easy'ish to learn
-
Node is more familiar
-
It is just JS after all
-
Node has questionable stability/reliability at peak load
-
We should have a tech spike to justify our decision
Discussion
deck
By Mark McDonnell
deck
- 1,917