Курсов проект на:

Мартин Марков и Венцислав Ташев

 

11А | Компютърни архитектури

Какво е Ambilight?

Ambilight e устройство, излъчващо цветовете от текущата картина на монитор върху стената зад него. Чрез Arduino се обират цветовете от монитора и предавайки тази информация към светодиодна лента, свързана с екрана, в реално време се излъчват цветовете на монитора върху задната стена.

Ползи от използването на Ambilight технологията

@ TUES Fest 2018
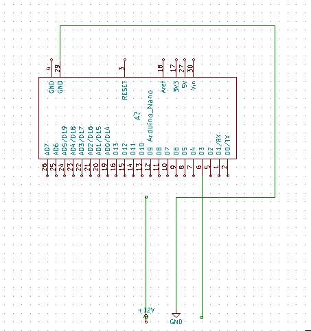
  1. Пълна принципна схема на устройството

Използван хардуер

Hardware

$

Arduino Nano (Cheap Chinese version

3.25

WS2811 5050 RGB LED Strip 1m

1.96

Breadboard

0.59

Общо

5.80

DEMO

Ambilight

By Martin Markov

Ambilight

  • 57