WME Apps
New Development Workflow
Agenda
- Overview
- CLI
- Directory Updates
- Application Changes
- AppCenter
- Still to Fix
Old Workflow

New Workflow

CLI
$ git clean -xdf
Cleans: directories, ignored, and untracked files.
$ yarn install
Install all dependencies.
$ yarn setup <brand> <env> <platform>
Set up project based on provided input.
$ yarn setup tbs prod android
Setting up TBS for Android using production data.
This is the default configuration.
$ yarn dev
Runs the application, using the connected simulator / device.
Same as running: $ react-native run-[platform]
Uses values defined during $ yarn setup
Directories
tenants

Where to Find Things
- Common
- colors
- configuration
- templates
- fonts
- Brand Specific
- color
- configuration
- images
Build vs Config Data
Application Changes
brand
configuration
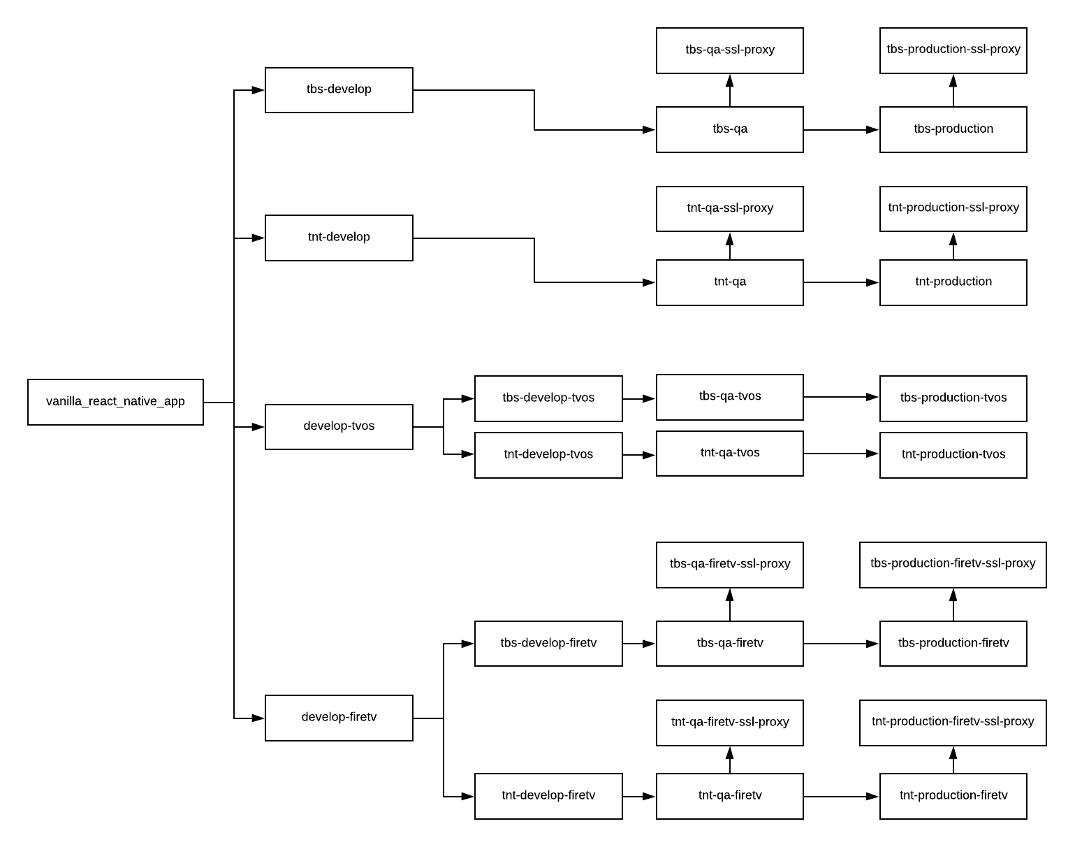
AppCenter
Everything is built off of the branches: develop or firetv
ENV vars determine the brand, env, and platform
Setup is run as part of our yarn postinstall script

Still To Fix
- Fonts differ by brand
- Assets differ by brand
- ThemeManager to support font-sizes by brand
WME Apps
By Matthew Crutchfield
WME Apps
- 90