MERN Stack Application

Presentation objective:

 

  • Explain the FullStack Project Application Development

I. Overview of the application Stack

¿What does MERN stands for?

Mongo

Express

React

Node

Database (Mongo)

Database Driver

Backend (Express/Node)

REST API

Frontend (React)

Project Application:

Team Management Tool for Product Developers

Backend

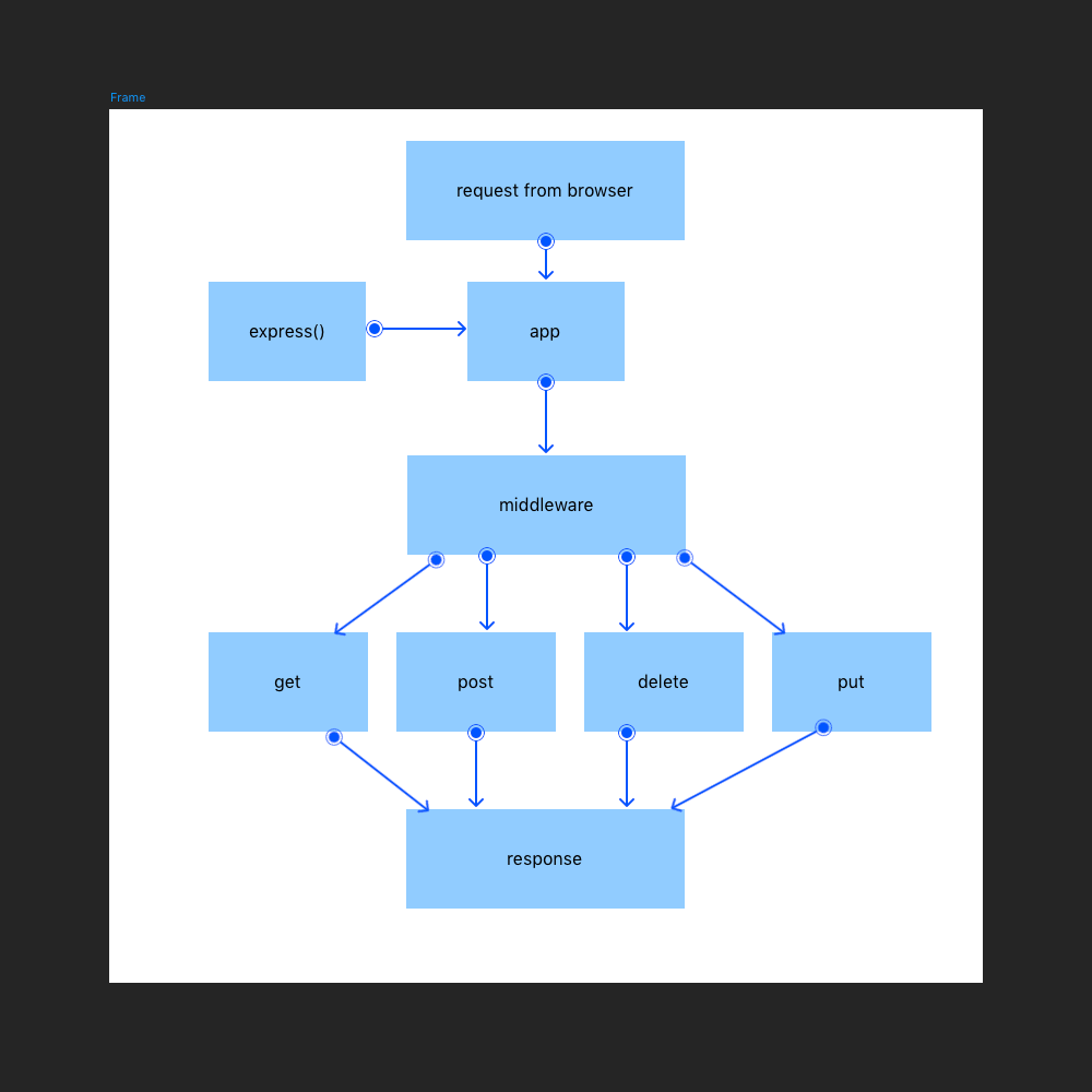
Example of Express App

Database layer

Frontend

II. Application backend setup

Project configuration and structure

  • Structure solution by self contained components ("microservices architecture")

Code style practices

  • We configure ESLint for type checking and Prettier for code formatting to improve developer experience.

Code style practices gif

// TODO OF THE APPLICATION CODE STYLE PRACTICES GIF

Express in the web layer

  • Business logic and database access layer expect a custom context object from Express 
  • Share common utilities across environments and components 

Express in our application

REST API Operations configuration

// TODO OF THE DATA MODELING

III. Application database layer setup

Entity Relationship Diagrams

We create our models with Mongoose

IV. Application frontend setup

IV. Application frontend setup

// TODO OF THE APPLICATION FRONTEND SETUP

FullStack Project Development

By Michel Ventura

FullStack Project Development

MERN FullStack Project Development by Michel Ventura

  • 61