Presentations
Templates
Features
Teams
Pricing
Log in
Sign up
Log in
Sign up
Menu
trabajo de arquitectura de computadores
Alumno: Franco Romani Cayo
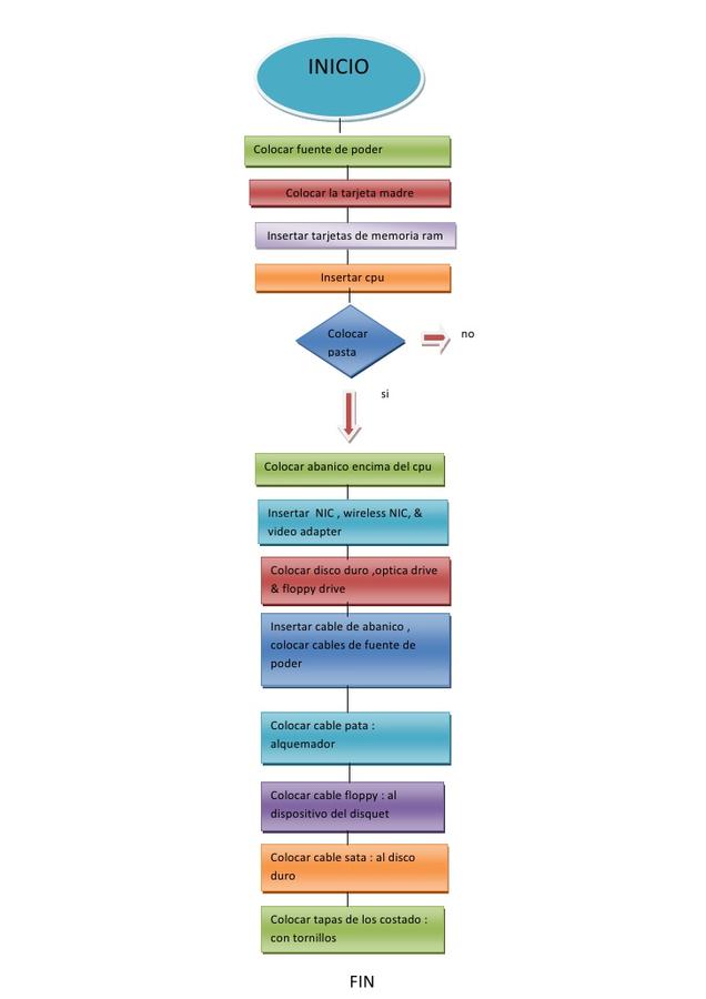
Como ensamblar una pc?
Title
trabajo de arquitectura de computadores
By Franco
Made with Slides.com
trabajo de arquitectura de computadores
413
Franco
Just a 'creative' example. You should love this tool as I do.
FrancoRomani
More from
Franco