Summary of
Sub- Leader Lesson
Goal

Small Targets

Great things in Business are never done with one person.
– Steve Jobs


Leaders
-
Company is controlling
-
Strict about wages and flexibility
-
People dont like the working environment
Traditional Model
Human Relations Model
- Company is that controlling and praises employee.
- Make them feel useful
- Employee wants to feel useful and work hard for it.
Human Resource Model
-
For Flexible and provide an environment to use their skill and knowledge
-
Involve them in achieving Goal and decision making
-
Employee wants to contribute in Goal
Compensation
Management

MBO
1
Set Goals
2
Execution
3
Evaluation
4
Reward
Goal Setting

Photo by Raimond Klavins
Things to consider when setting Individual Goals
Role/ Position

Team Goals

Challenging

Increase Productivity

Execution
Use Jira Epic to track progress


Monthly 1 on 1

If any roadblocks faced or changes on the Schedule,
We can always discuss and modify the Goal that matches the team Goal.
Things to consider when approving the MBO

Measurable Outcomes
Aligned with the Team Goal
Clear-to-understand and descriptive Steps

Evaluation


Suggestion


Reward



Thank You!
Questions?




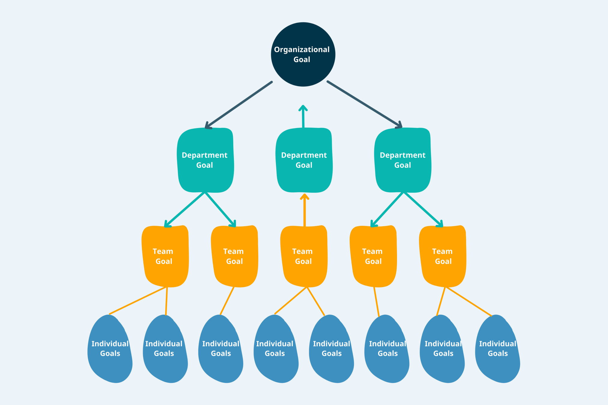
Organization

Leadership
1
Setting Company Goal
3
Sharing Departmental Goals
5
Setting Individual Goals
2
Setting Department Goal
4
Setting Team Goals
Summary of Sub Leader program
By nakarmi_akita
Summary of Sub Leader program
- 94