Scala

Collections Library

 

Collections

  • Immutable implementations
  • Mutable implementations
  • Parallelizable

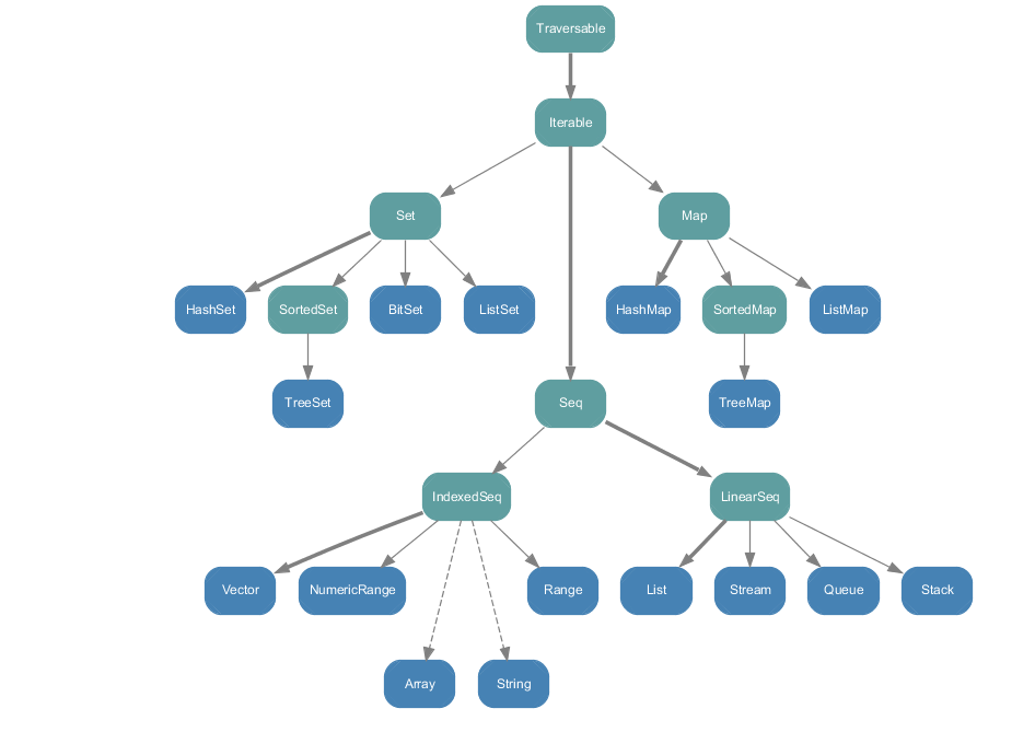
Trait Inheritance

Immutable Implementations

Mutable Implementations

Parallel Collections

Sequential vs Parallel

ScalaCollections

By Nathan Murthy

ScalaCollections

  • 364