Saber un poco de DevOps esta bien !

Nicolas Restrepo

 

Full stack developer Javascript

Co-organizador de Bogota.js

@nic_restrepo

DevOps es un cambio en la cultura de los equipos y el deseo de mejorar sus procesos.

Developer Operations

Developer

Operations

DevOps no es

  • Una Herramienta
  • Una persona nueva en nuestro equipo de trabajo
  • Un nuevo equipo
  • Automatización: Delegación de muchas tareas a herramientas 

DevOps es

  • Cultura: Deseo de ambos equipos en colaborar
  • Sharing: Herramientas internas compartidas por todo el equipo

Empecemos con la parte tecnica

Versionar nuestro codigo

 

Title Text

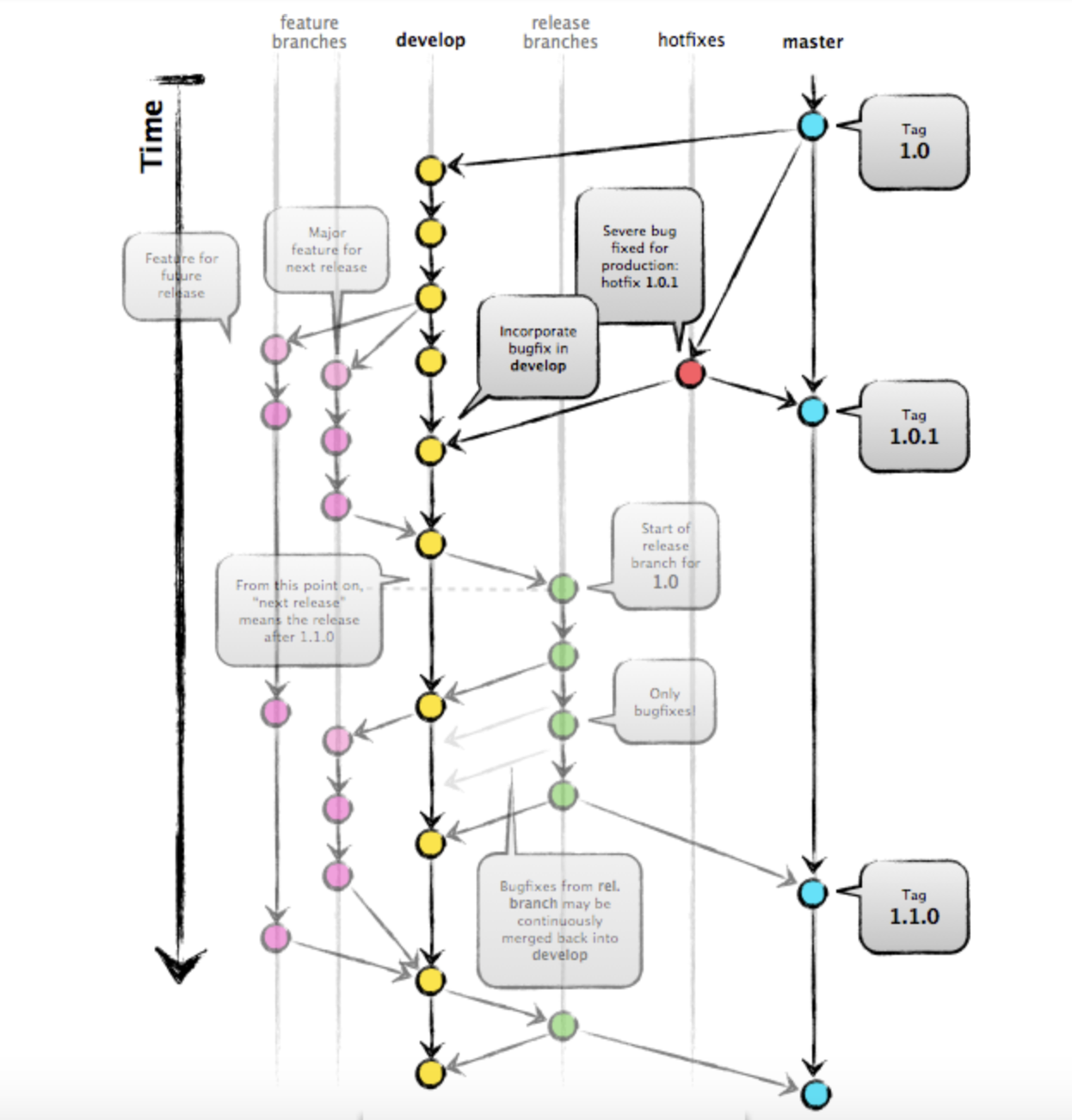
Nombres adecuados para cada rama de trabajo

  • feature/
  • hotfix/
  • release/

datasift.github.io

Luego de versionar..

Un flujo ideal y seguro de envío a producción 🤙🏻

Como logramos ese flujo? 

1. Tener un ambiente de desarrollo lo mas parecido a producción.

🐳

Continuous Integration(CI)

😧

CI como proceso

y

CI como herramienta

CI como proceso significa que cada cambio que se ha subido al sistema de control de versiones ha sido puesto a prueba y los cambios han sido validados y aceptados.

CI como herramienta usualmente se refiere a la herramienta que facilita el proceso de Continuous Integration

Ventajas de usar un CI

  • Automatización para correr los test en cada integracion de codigo
  • Automatización de despliegue a QA y producción si cada uno de los test pasa

"Un CI es tan bueno como las pruebas que escribamos"

Continuous Delivery

😦 😰

El código no necesariamente tiene que terminar en producción pero el simple hecho de que se pueda hacer deploy con confianza basado en el proceso de Continuous Integration.

  • b4d8ad1   ✅ 🚀
  • f2d09faa   
  • cb955285  
  • e8597806 ✅ 🚀
  • 27f5c5ce   

Continuous Deployment

😥

Al igual que en el Continuous delivery, este proceso ya paso el CI la diferencia es que cada vez que se haga una integración el código resultara en producción.

  • b4d8ad1   ✅ 🚀
  • f2d09faa   ✅ 🚀
  • cb955285  ✅ 🚀
  • e8597806 ✅ 🚀
  • 27f5c5ce   ✅ 🚀

Razones para aceptar DevOps

La tecnología últimamente ha evolucionado, pasando de sencillos lenguajes de programación a grandes aplicaciones robustas y sólidas.

  • Permite el enfoque a nuevas oportunidades en el mercado. 💪🏻
  • Permite establecer una capacidad robusta en la rápida y continua entrega de software. 👊🏻
  • Promueve el desarrollo rápido de código y genera retos en los equipos involucrados. 🤟🏻
  • Permite tener moniteo y seguimiento al cualquier error o daño critico al tiempo que podemos dar una pronta solución. 🚀

DEMO. 👨🏼‍💻

GRACIAS!! 🤙🏻

devops

By nicolas restrepo

devops

  • 432