Casos de Uso
Sistema de Certificaciones EVALCON

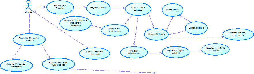
Casos de la USO Que permite a el usuario de un Través de la web:
- Hacer Solicitudes de Certificación
- Documentos cargar
- Aceptar la Propuesta comercial
- Hacer Seguimiento a solicitud Do
- Recibir alarmas
Casos de la USO párr ingreso al Sistema de Usuarios:
- Permite el registro de los Usuarios Que acceden al Sistema (internos / Externos)
- Asignación de Perfiles a los Usuarios
- Cargue de Firmas de Usuarios
- Cargue de Comisiones
- Activación e inactivación de Usuarios


Caso de la USO Para La Creación de Propuestas Comerciales Y Sus Funciones:
> Creación de Propuestas Comerciales> Generación de Informes
> Solicitudes y aprobacion De Descuentos> Conector con La Pasarela de Pagos
> Generación de Acuerdo de Pagos> Cargue De Documentos
> Envio de facturas

Caso de la USO Gestión de Equipos:
> Cargue Información de equipos
> Gestión y Actualización de estado de equipos
> Generación de alertas por
> Generación del calendario de Asignación de equipos
> Gestión de equipos párr Asignación un Ordenes de Trabajo

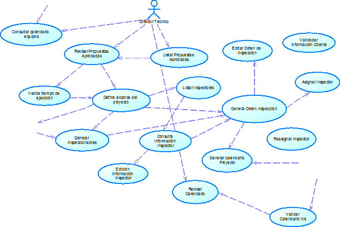
C asos de la USO párrafo Generar Una Orden de Inspección:
> Revisión de Propuestas aprobadas
> Validación de Inspectores un Asignar
> Definición del Alcance del Proyecto
> Validación Información cliente
> Generación Orden de Inspección
> Revisión y Validación de Calendarios

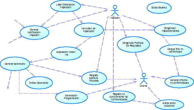
Caso de la USO Para La aceptación y Gestión De Una Orden de Inspección:
> Aceptación y Generación de la agenda
> Registro y apertura De Una obra
> Generación de notificaciones
> Registro de inspeccionables SEGÚN el Alcance
> Cargue de no conformidades

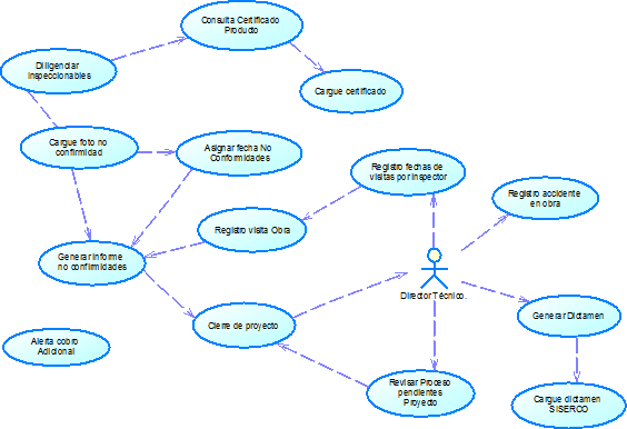
Caso de la USO Que permite la Generación del Dictamen:
> Registro visitas una obra inspector / director Técnico
> Registro accidentes de obra
> Cierre del Proyecto
> Generación avance del Proyecto
> Generación de Dictamen
> Cargue de dictámenes un SISERCO
Casos de Uso E
By nuvoll
Casos de Uso E
- 356