Git or: How I learned stop worrying and love SCM
By odi
Git or: How I learned stop worrying and love SCM
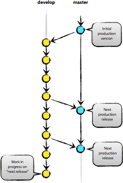
Presentation about branching models and the why it is important to know about merging and rebasing to tell the story of your project the way you want.













