Android Animation
As We Know It

Contents
1. Property, Drawable and View animations
Contents
1. Property, Drawable and View animations
2. Shared objects & custom animations
Contents
1. Property, Drawable and View animations
2. Shared objects & custom animations
3. Layout animations & transitions framework
Contents
1. Property, Drawable and View animations
2. Shared objects & custom animations
3. Layout animations & transitions framework
4. Ripples, state change animation, Reveals
Contents
1. Property, Drawable and View animations
2. Shared objects & custom animations
3. Layout animations & transitions framework
4. Ripples, state change animation, Reveals
5. Libraries
Contents
1. Property, Drawable and View animations
2. Shared objects & custom animations
3. Layout animations & transitions framework
4. Ripples, state change animation, Reveals
5. Libraries
6. Inspiration
Property
Drawable
View
Property
Drawable
View
Animator
ValueAnimator
ObjectAnimator
AnimatorSet
ViewPropertyAnimator
ValueAnimator



ObjectAnimator


ViewPropertyAnimator


* Honeycomb and newer
ViewPropertyAnimator


* Honeycomb and newer
Property
-
universal
-
works with almost all objects
-
change the object, not its presentation
-
not tied to View objects
-
many types of animation
-
not defined
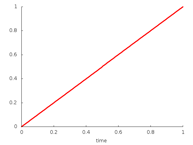
Few words about Interpolator

Linear Interpolator


Accelerate Interpolator


Decelerate Interpolator








Other
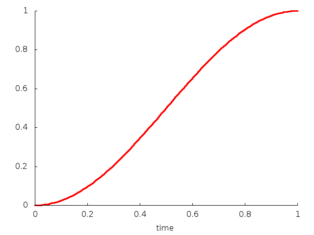
Custom Interpolator
y=0.5*((2*t−1)^3+1)
Custom Interpolator

y=0.5*((2*t−1)^3+1)
Custom Interpolator


y=0.5*((2*t−1)^3+1)
Custom Interpolator

y=0.5*((2*t−1)^3+1)

(c) Andrew Komrachkov
Property
Drawable
View

Define frames
drawable_animation.xml
Start in code


Drawable
-
super complicated animations with various effects
-
complicated changes
-
large number of resources and long build
-
difficult to create
Property
Drawable
View
Code
XML


Result

View
-
not defined
-
works with View only
-
executes only with onDraw()
-
one animation per object (but have AnimationSet)
-
elementary types (transition, size, rotation, scale)
-
animation doesn't change object
Shared objects
Custom animations
Shared objects
Custom animations


Shared objects
-
nice animation effect
-
intuitive transition
-
not supported on pre-Lollipop devices (except middle quality backports)
XML
Parent screen
Child screen


Code



Result
Shared objects
Custom animations
Activity

ActivityOptions
*API 16+
makeCustomAnimation(
Context context,
int enterResId,
int exitResId)
ActivityOptions example


Fragment

*in.xml
*out.xml
&
card_flip_left_in.xml
card_flip_left_out.xml
&
XML

card_flip_left_in.xml
XML

card_flip_left_out.xml
Code

Layout animations
Transitions framework
Layout animations
Transitions framework

#1
XML
*API 11+


#2
Code
*API 16+

Layout animations
Transitions framework
TransitionManager.
beginDelayedTransition();
Simple and beautiful


Code #1

Code #2

Ripples
State change animation
Reveals
Ripples
State change animation
Reveals


Code

Ripples
State change animation
Reveals


Code

Ripples
State change animation
Reveals


Code #1


Code #2


Libraries
PreLollipopTransition

API 14+
android-ui

API 14+

CircularTools

API 11+

Motion
API 8+
Android View Animations
API 8+

android-pathview
API 14+


android-player
API 12+


github.com/snowdream/awesome-android
-
729 libraries for Android
-
131 tools and project samples
-
sorted by categories
-
updates

android-arsenal.com
-
1983 libraries for Android
-
189 tools and project samples
-
sorted by categories
-
updates

Inspiration
dribbble.com










Valeriy Palamarchuk

Q&A
Android Animation As We Know It
By Valeriy Palamarchuk
Android Animation As We Know It
- 1,187


