Padrão Bridge
Por Paulo Henrique, Roberto Mendes
e Leonardo Basilato
IFES - Campus Colatina
Aplicabilidade do Padrão
Utilizar quando desejar evitar um vínculo permanente entre uma abstração e sua implementação. Isso pode ocorrer, por exemplo, quando a implementação deve ser selecionada ou alterada em tempo de execução.
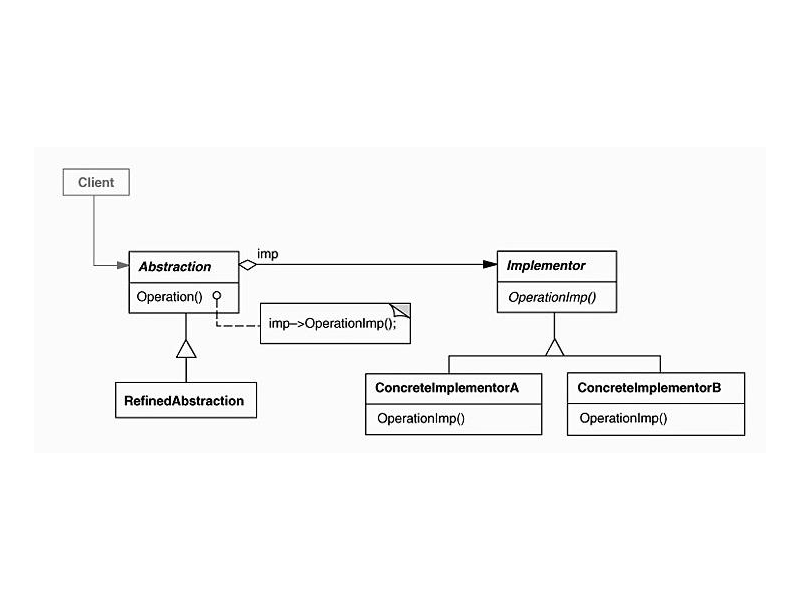
Composição do Bridge

Consequências do Bridge
⦁ Desacopla a interface da implementação : Uma implementação não fica permanentemente presa a uma interface. A implementação de uma abstração pode ser configurada em tempo de execução. É ate possível para um objeto mudar sua implementação em tempo de execução.
Consequências do Bridge
⦁ Ocultação de detalhes de implementação dos clientes : Voce pode isolar e proteger os clientes de detalhes de implementação, tais como o compartilhamento de objetos Implementor e o mecanismo de contagem de referencias que os acompanham.
Consequências do Bridge
⦁ Extensibilidade melhorada : Voce pode estender as hierarquias de Abstraction e Implementor independentemente
Contribuição no Projeto
O Uso do padrão de Projeto Bridge contribuiu para isolar a interface da criação dos objetos Carros, ocultando detalhes de criação/implementação dos objetos Carro. Se a Locadora tivesse motos, seguindo o padrão poderiamos definir mais classes na hierarquia de Abstract ou Implementor sem problemas.
Diagrama de Classe Locadora de Carros
Vamos ao Código u.u
Padrão Bridge
By Paulo Henrique
Padrão Bridge
- 148