Zadanie 01
Opracować wyspecjalizowanego robota internetowego pobierającego artykuły z danej strony w określnej formie.

Zadanie 02
Opracować prostą (ale skalowalną) wyszukiwarkę.
Prosty (lecz duży) plik tekstowy. Zakładamy, że w każdym wierszu jest osobny dokument.
Wejście
- wejściowy plik tekstowy powinien zostać zindeksowany.
- wyszukuje wszystkie dokumenty zawierające słowa z zapytania (wszystkie słowa — czyli zapytanie interpretujemy jako koniunkcję),
- wypisuje na standardowym wyjściu wszystkie pasujące dokumenty,
- wyszukiwanie dla pojedynczego zapytania ma być możliwie szybkie,
- słownik powinien być trzymany w pamięci, ale indeks odwrócony — na dysku
Oczekiwany efekt

./search.sh retroc/train/train.tsv kot piesZadanie 03
W oparciu o zadanie 02 zaimplementować miarę relewantności (spośród omawianych na wykładzie).
Wykorzystalismy algorytm BM25.
|d| - długość dokumentu d
avgdl - średnia długość dokumentu

./search.sh retroc/train/train.tsv kot piesZadanie 04
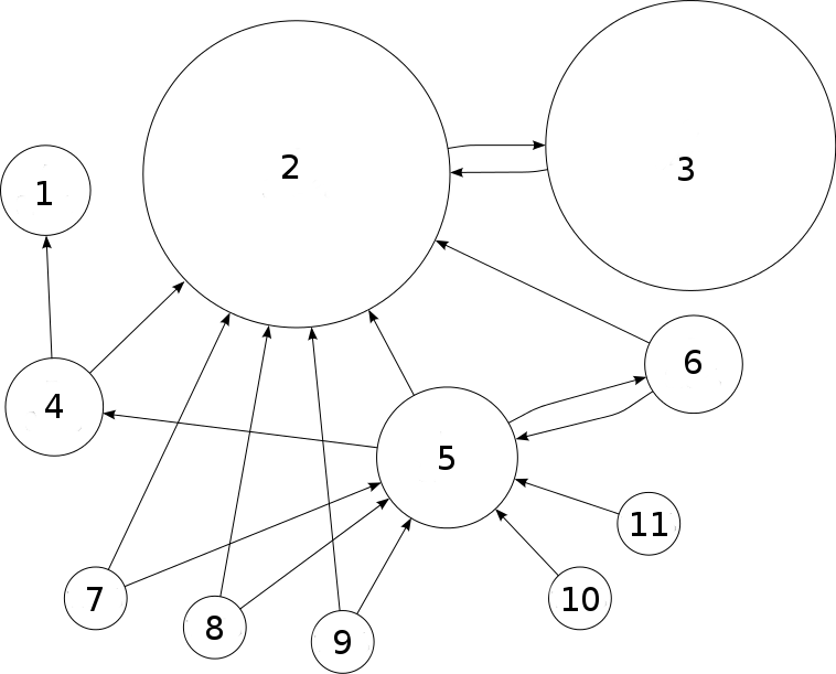
Zaimplementować algorytm PageRank.
PageRank: n: 11
Matrix:
0, 0, 0, 0, 0, 0, 0, 0, 0, 0, 0
0, 0, 1, 0, 0, 0, 0, 0, 0, 0, 0
0, 1, 0, 0, 0, 0, 0, 0, 0, 0, 0
1, 1, 0, 0, 0, 0, 0, 0, 0, 0, 0
0, 1, 0, 1, 0, 1, 0, 0, 0, 0, 0
0, 1, 0, 0, 1, 0, 0, 0, 0, 0, 0
0, 1, 0, 0, 1, 0, 0, 0, 0, 0, 0
0, 1, 0, 0, 1, 0, 0, 0, 0, 0, 0
0, 1, 0, 0, 1, 0, 0, 0, 0, 0, 0
0, 0, 0, 0, 1, 0, 0, 0, 0, 0, 0
0, 0, 0, 0, 1, 0, 0, 0, 0, 0, 0
Ranks: [0.0239608, 0.432355, 0.372284, 0.0286842, 0.0587739, 0.0286842, 0.0110514, 0.0110514, 0.0110514, 0.0110514, 0.0110514]
Elements sorted: [1, 2, 4, 3, 5, 0, 6, 7, 8, 9, 10]
Zadanie 05
Zaimplementować program (może być aplikacja webowa), który pozwoli dokonać ewaluacji wyników wyszukiwania.

Zadanie 06
Stworzyć wyszukiwarkę dla wybranej kolekcji dokumentów.

Warunki konieczne:
- użycie gotowego silnika wyszukiwawczego (np. Solr albo ElasticSearch)
- zindeksować przynajmniej 40 tys. dokumentów
- zaimplementować front-end - aplikację webową
Projekt
Kto ma największy PersonRank?
Zastosować algorytm PageRank dla osób opisanych w polskiej Wikipedii: I osoba A odsyła do osoby B, jeśli B pojawia się w biogramie A

Propozycja tematu
Problem:
Znalezienie odpowiedniego funduszu inwestycyjnego
Cel pracy:
- Automatyczne pobranie danych oraz ich kategoryzacja i powiązanie z atrybutami
- Automatyczne wybór funduszy według zadanych atrybutów
Propozycja tematu
Problem:
Niepewność wiarygodności testów osobowości i cech charakteru
Cel pracy:
określenie osobowości i cech charakteru na podstawie analizy grafologicznej własnoręcznie napisanego życiorysu.
Propozycja tematu
Rozwiązywanie Scrabble w zasie rzeczywistym
Propozycja tematu
Analiza tekstu w kontekście nacechowania emocjonalnego
Algorytm orzekający czy dany tekst/komentarz został napisany w danym kontekście emocjonalnym(ironia, humor, smutek, żal, gniew, brak)
Cel
deck
By pk42350
deck
- 186