Proyecto RFID
Miguel Angel Colorado
Gustavo Hernández Cabrera
Vladimir Torres
Contenido
1. Sector
2. Necesidades
3. Selección de necesidad
4. Planeación
5. Rentabilidad - Financiamiento
6. Riesgos
7. Indicadores
Sector
Sector vinculado a la investigación, el desarrollo y la innovación tecnológica
Tecnologías de la Información
Necesidades

Necesidad
seleccionada
La tecnología RFID brinda la posibilidad de monitorear en tiempo real el paso de los activos en puntos estratégicos de la empresa
Seguridad y Control de Activos
Stakeholders
| Nombre | Tipo |
|---|---|
| Inversionistas | Externo |
| Directivos de la empresa | Externo |
| Cliente | Interno |
| Area de sistema | Interno |
| Almacen - préstamos | Interno |
Objetivos

Planeación
Definición de requerimientos

Definición de infraestructura de software

Definición de arquitectura

Modulo de comunicación

Definición de infraestructura

Administración de usuarios

Administración de articulos

Modulo de alertas

Modulo de monitoreo

Modulo de seguridad

Visualización / reportes

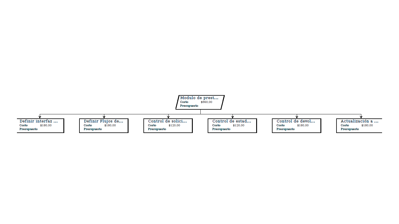
Modulo de prestamos

Rentabilidad

CAPEX y OPEX

Financiamiento

Inversión en equipos

Pago de servidores

Riesgos

Indicadores
Copy of RFID Project
By pres_proyecto
Copy of RFID Project
- 759