Static Site Generators & Blogs
Priyatam
Agenda
- History of Static Site Generators
- SSR
- CSR
- Hybrid
- Why Markdown and MDX?
- Why Docusaurus?
- Let's Build!
History of SSG
Database-driven CMS - since the dark ages to present
Then there was Jekyll - 2008
Js/Nodejs to the rise - 2011
Progressive enhancement - 2013
Single Page Apps - 2013
React / Components - 2014
Server Side Rendering - 2017
Offline-mode, edge caching - 2018

CSR
CSR renders the page on the client-side. When the request is received on the server, it will not render the page, instead, the server will send a single page that will be the skeleton of the page to the client, page along with the js file, which will turn the page into a fully rendered page.
CSR enables richer frontend apps, is not SEO-friendly, loads (much) slower
SSR
SSR is the ability of a webapp to render a web page on the server instead of in the browser. When the page arrives on the client-side, it is fully rendered.
SSR is SEO-friendly, loads fast, and doesn't need additional API calls to render

where the page is rendered?
Markdown/MDX
Markdown is Simple
MDX, is a superset of Markdown, with JSX—everything is a component, and has no runtime!
MD/MDX offers baseline content format to design/write any technical blog or static site possible, since it's just React.
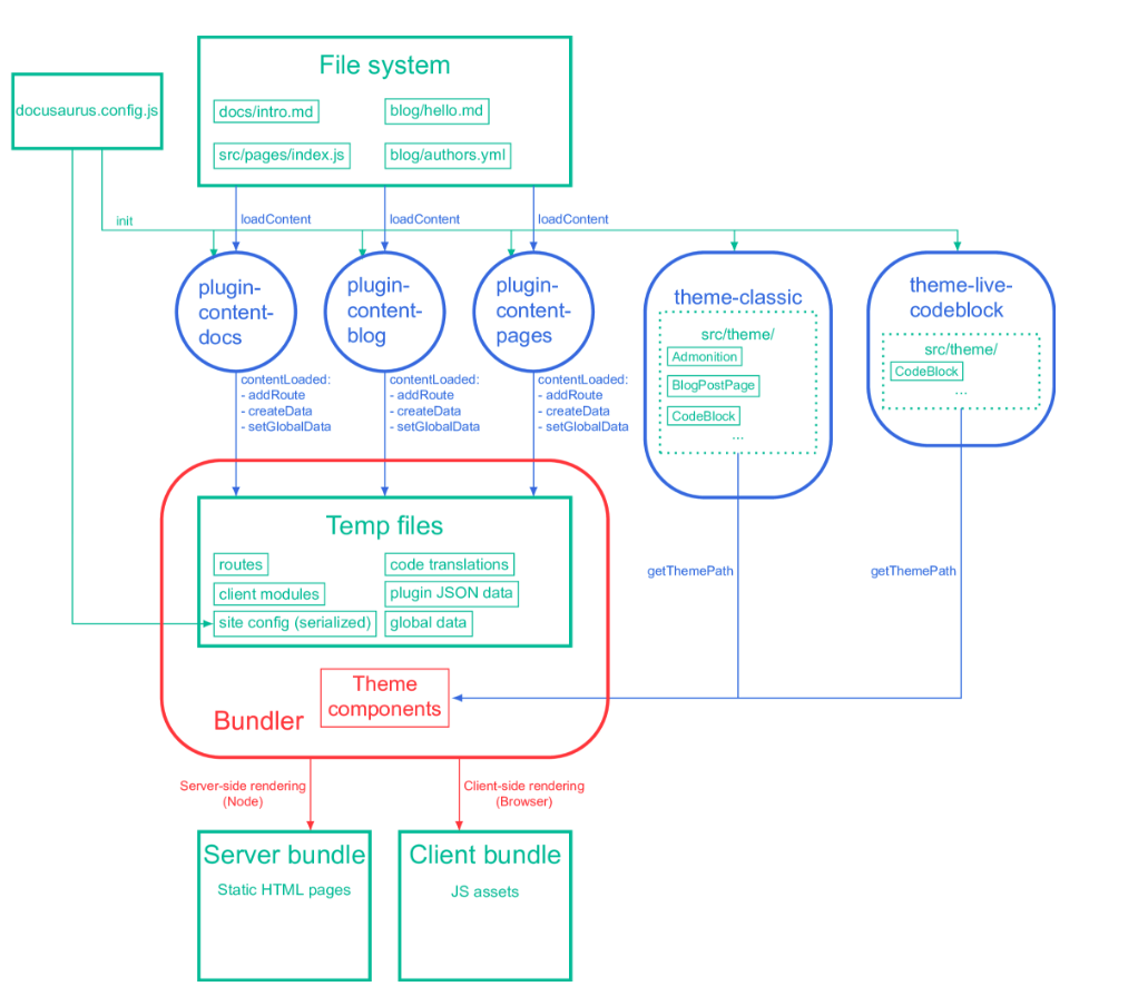
Why Docusaurus?
- Powered by MD/MDX
- Built in React
- Hybrid site- SSR + CSR Single Page App
- Content Search
- Local Server
- Configurability
- Themes

Let's Build!
deck
By Priyatam Mudivarti
deck
- 198