Chat-Bot With Speech Input

Chia-Sheng Chen

Flow

ASR

Text

Magic

Response

TTS

This Topic

"I don't feel good"

"Why do you say you do not feel good?" *

* generated by AI created in 1960s

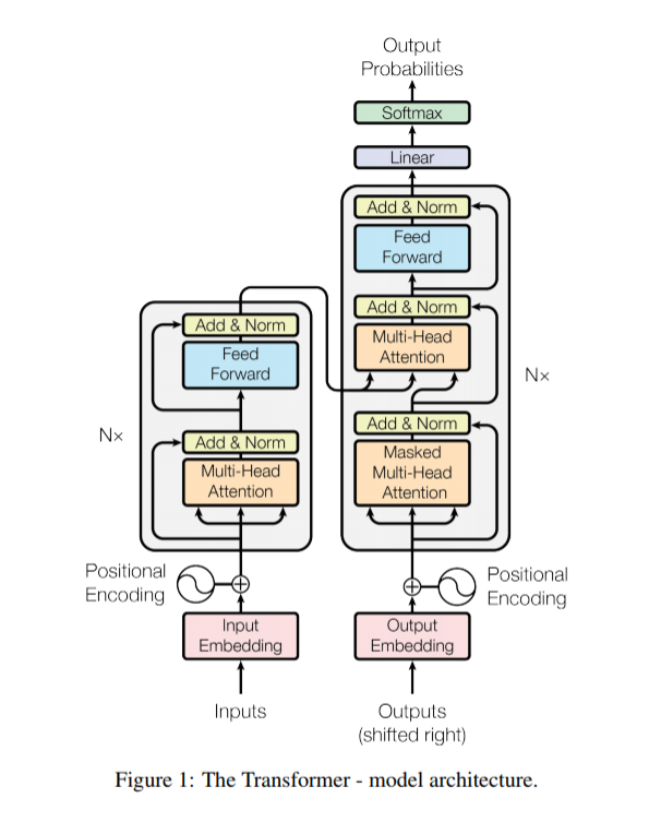
Model

Attention Is All You Need NIPS '17, A. Vaswan et al.

Baseline

Audio

Transformer

Text

Transformer

Response

Proposal

Audio

Transformer

Response

Model

Model

MFCC

dim = 39

Multi-Head attention

d_model = 39

h = 3

d_k = d_v = 13

Hidden Layer

d_hidden = 64

Experiment

deck

By qitar888

deck

  • 298