intro - bigquery
Get to know BigQuery and its ecosystem


Contents
Columnar structure
| column_a | column_b | column_c |
|---|---|---|
| a | 1 | true |
| b | 2 | true |
| c | 3 | false |
| d | 4 | false |
SELECT column_a FROM table_sample;table_sample
Separation of storage and compute
Storage blocks






























CPU + RAM
Real-time analytics

Event Stream

Streaming buffer
Permanent
Storage
Federated tables


SELECT col_a FROM table_a; Column & Row level security

Column & Row level security

TimeTravel
now()
7_days_ago()
SELECT *
FROM `mydataset.mytable`
FOR SYSTEM_TIME AS OF TIMESTAMP_SUB(CURRENT_TIMESTAMP(), INTERVAL 1 HOUR);BI Engine

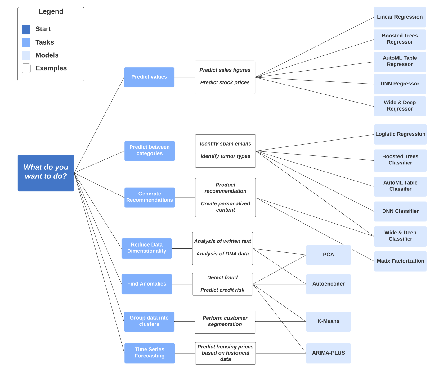
BigQuery ML

Use Cases
Data Lake
SQL Transformation
SQL based transformation engine via DBT to build your data models
Data Hub
One place to share your data to build data product & services
A place to ingest and keep all your structured and semi structured data
intro-bigquery
By Richard He
intro-bigquery
Introduction to BigQuery
- 179