Wireframe

#doscomsharingtime - @tomeskates

CASESTUDY

&

WIREFRAME

Digunakan untuk menyusun tata

letak awal dalam suatu design.

WIREFRAME

Wireframe bisa berbentuk gambar menggunakan spidol ataupun apps.

Low / High Fidelity

Low / High Fidelity

Low Fidelity adalah design yang tingkat presisi nya masih rendah.

 

Tingkat presisi ini bisa dilihat dari segi warna, ukuran teks dan tombol, jarak antar elemen, dll.

 

High Fidelity adalah design yang sudah memiliki warna, ukuran , jarak dan bentuk elemennya juga sudah dibuat dengan tingkat presisi dan akurasi yang detail.

USABILITY

Bagaimana caranya untuk memberikan likes pada foto orang di Instagram? Anda mengetahuinya? apakah mudah dilakukan?.

Bagaimana caranya untuk memposting foto di Instagram? Anda mengetahuinya? apakah mudah dilakukan?.

Bagaimana caranya membalas email pada gmail? Anda mengetahuinya? apakah mudah dilakukan?

USABILITY

Tingkat kemudahan dalam berinteraksi inilah yang disebut usability.

 

Maka jika kita menggunakan produk dan mudah digunakan maka produk tersebut memiliki usability yang mudah dipahami

User Flow VS User Journey

Contoh : Pet DIET APPS

User journey

Contoh : Pet DIET APPS

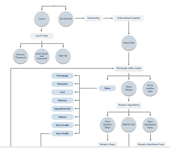
User Flow

Contoh : Pet DIET APPS

SKETCH

Contoh : Pet DIET APPS

SKETCH

Contoh : Pet DIET APPS

WIREFRAME (LOW-FI)

STUDI KASUS

Dari kasus mahasiswa input krs (siadin) versi mobile

20 menit, Silahkan buat :

- User journey

- User flow

- Sketch

- Wireframe (opsional)

Ada pertanyaan?

Suwun.

DST Case study & Wireframe

By Ahmad Rizal

DST Case study & Wireframe

  • 176