CRÉATION D’UN SITE PORTAIL POUR LA GESTION DES ÉVÉNEMENTS
Réalisé par:    Salem  SAID
Encadré par:
                        -Sadok  BOUAMAMA            -Maher  DALLA 
Année universitaire 2013/2014

Plan


  1. Introduction
  2. Problématique et Solution
  3. Méthodologie de travail
  4. Conception
  5. Réalisation
  6. Conclusion générale et perspectives






Introduction
 
Vous souhaitez organiser un événement ?
réussir votre événement ?
Éducatif
Associatif
Sportif
Artistique
Culturelle
...
Vous devez engager un conférencier ou     planifier un lancement…
Que faire ?
Par où commencer ?
Organiser un événement, petit ou grand, n’est pas une mince tâche et vous devrez tenir compte de milliers de détails tout au long de sa mise sur pied.






Problématique et Solution
 
Gérer un événement
Population cible
Stratégie marketing
Coût
Communication
?
?
?
?
?
  HappyEvents 
Where Fun Things Happen
   

Communication
Partage
Création  des  événements
Recherche  et  filtrage
Localisation
Abonnement






Méthodologie de travail
  • Scrum= Mêlée (de rugby)
  • Méthode agile de gestion de projet






Conception
 

La démarche simplifiée

  • De l'expression des besoins au code de l'application
  • Un code informatique opérationnel: complet, testé, et qui réponde parfaitement aux besoins exprimés par les utilisateurs
 

Aperçu de la démarche

Schéma complet du processus de modélisation d’une application web
 

Modélisation des cas d'utilisations

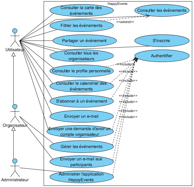
Diagramme des cas d'utilisation globale

  Description détaillé

Diagramme des cas d'utilisation « Gérer les événements »

Description et représentation des scénarios

 
Diagramme de séquence «Authentification»

Opérations système

  • Système vu comme une boîte noire des opérations.
  • Remplacer cette boite noire par un ensemble choisi d'objets de conception.
  • Identifier les principales classes participantes
 

Diagramme de classes participantes (DCP)


DCP de «Authentification»

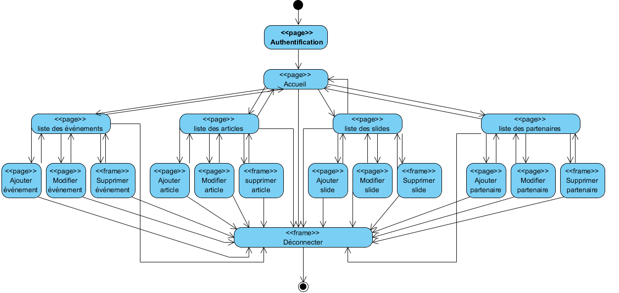
Modélisation de la navigation

Diagramme de la navigation «Partie Organisateur»
 

Passage de l’analyse à la conception préliminaire

Le diagramme d'interaction «Consulter la carte des événements» :
 

Conception objet détaillée

Diagramme de classes de conception détaillée PHP de la gestion d’événements

Réalisation

 

  Conclusion générale

Social
Local
Responsive

Perspectives

  • Profiter d'autres possibilités offertes par les outils du Web 2.0
  • La création d'un module qui assure le payement, la gestion des tickets et la  génération d'un code "QR"  pour chaque ticket.
  • La création d'un module de communication en temps réel entre les inscris pendant les événements qui sont en cours.
  • Faire des recherches sur le Web sémantique.
Merci

Copy of PFE HappyEvents

By sadok

Copy of PFE HappyEvents

  • 3,018