Sara Nayerian

Gr Des 75

Spring 2018

Place to go is an app to help you find the best places to go.Just say what you want and it will give you the best options

Problem:

not knowing where to go in different situations such as having fun with friends and family.

Solution:

Users can answer to the app's question by using the options on drop down menu. The app will analyses the answers and will give them all the available options which are sorted by the best rated to the least.

 

Questions

Options

choose and Read more information

Target Users:

anyone can use it especially young generation. this app can help the one who is seeking a fun place, romantic place, quiet place or a formal place.

Development Process:

Personas:

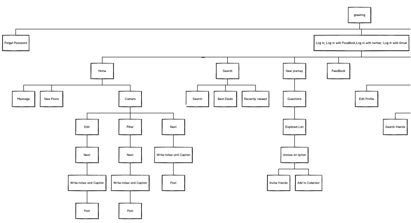
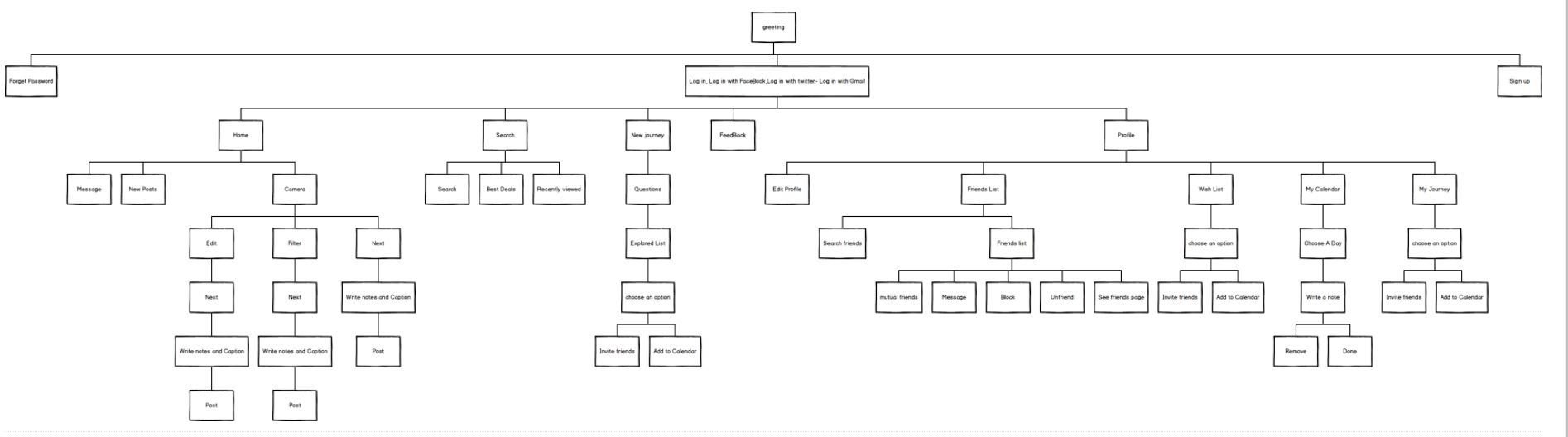
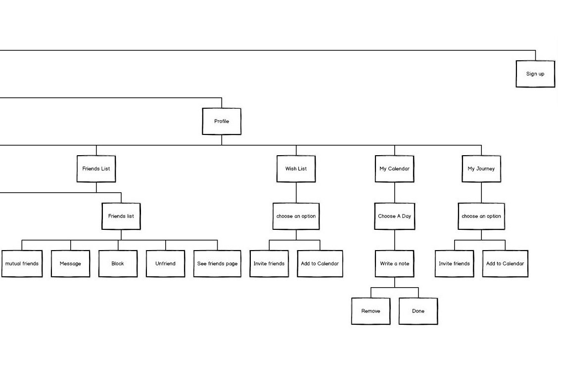
 Flow  chart:

=

clickable left and right:

Sketches & wire frames:

deck

By Sara Ny

deck

  • 61