Proyecto de dirección
Sergio Delgado Quintero
Resolución de 29 de enero de 2016, por la que se convoca procedimiento para la selección de directores de los centros públicos de en- señanzas no universitarias de la Comunidad Autónoma de Canarias, para el periodo de mandato 2016-2020.


- INTRODUCCIÓN
- ANÁLISIS-DIAGNÓSTICO
- PLANIFICACIÓN DEL PROYECTO
- ORGANIZACIÓN
Sergio Delgado Quintero
Proyecto de dirección. Mandato 2016-2020
GUIÓN

Justificación del proyecto
- Experiencia profesional
- Identificación con el centro
- Motivación
- Objetivo
Introducción
Sergio Delgado Quintero
Proyecto de dirección. Mandato 2016-2020

EQUIPO DE TRABAJO
Introducción
Sergio Delgado Quintero
Proyecto de dirección. Mandato 2016-2020
- María Fernanda Martín Bolaños
- Estíbaliz Lete Olaechea
- Juan Lucio Cruz Méndez
- Gudelia García Hernández

Análisis-DIAGNÓSTICO
ANÁLISIS-DIAGNÓSTICO
Sergio Delgado Quintero
Proyecto de dirección. Mandato 2016-2020
- Zona geográfica
- Enseñanzas
- Tipología de centro
- Familias
- Conflictividad
- Atención a la diversidad
- Uso de las TIC
- Profesorado

PROYECTOS Y REDES
ANÁLISIS-DIAGNÓSTICO
Sergio Delgado Quintero
Proyecto de dirección. Mandato 2016-2020
- Proyectos europeos (Erasmus+)
- Movilidad de alumnado FCT
- FP grado medio.
- FP grado superior.
- Asociación estratégica
- Eurobalades.
- Talented Europe.
- Movilidad de alumnado FCT
- Redes
- Red de igualdad
- RedECOS
- RCEPS

RENDIMIENTO
ANÁLISIS-DIAGNÓSTICO
Sergio Delgado Quintero
Proyecto de dirección. Mandato 2016-2020


RENDIMIENTO
ANÁLISIS-DIAGNÓSTICO
Sergio Delgado Quintero
Proyecto de dirección. Mandato 2016-2020


RENDIMIENTO
ANÁLISIS-DIAGNÓSTICO
Sergio Delgado Quintero
Proyecto de dirección. Mandato 2016-2020


ABSENTISMO
ANÁLISIS-DIAGNÓSTICO
Sergio Delgado Quintero
Proyecto de dirección. Mandato 2016-2020


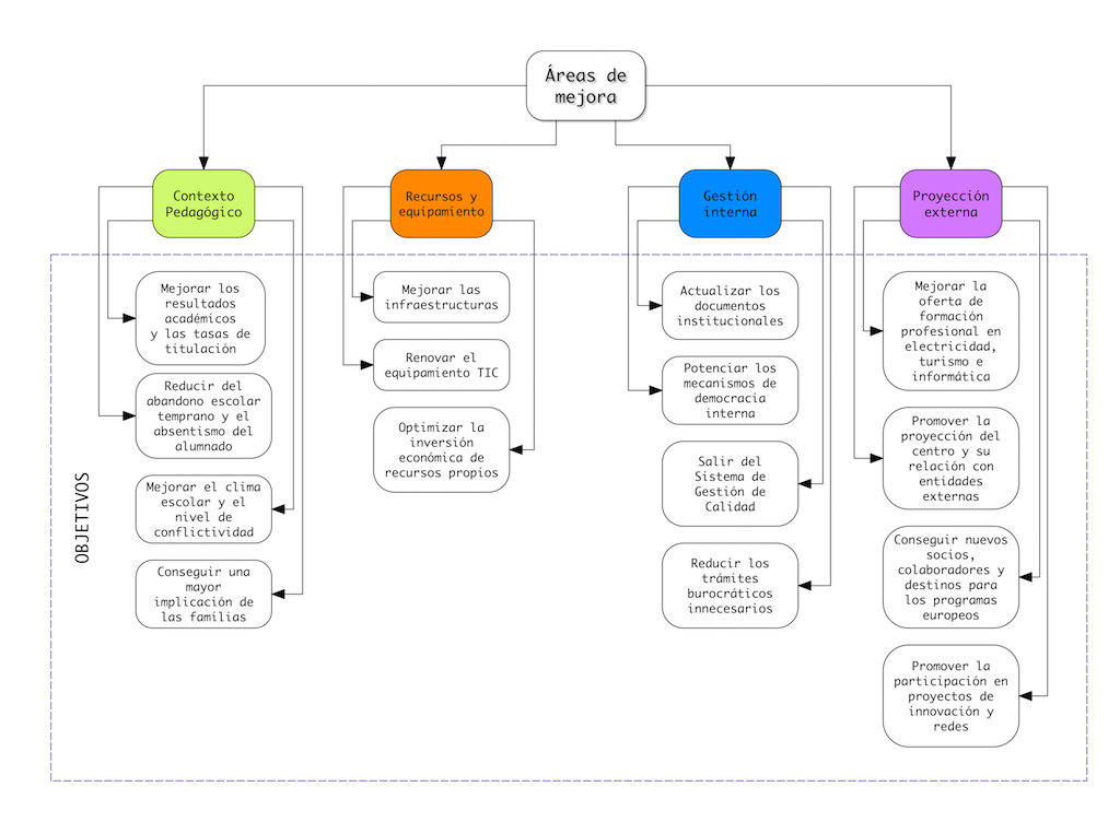
objetivos
PLANIFICACIÓN DEL PROYECTO
Sergio Delgado Quintero
Proyecto de dirección. Mandato 2016-2020


LÍNEAS DE ACTUACIÓN
PLANIFICACIÓN DEL PROYECTO
Sergio Delgado Quintero
Proyecto de dirección. Mandato 2016-2020
Mejorar los resultados académicos y las tasas de titulación
- Mayor implicación de las familias.
- Concienciación del trabajo autónomo y tareas.
- Promocionar cultura del esfuerzo.
- Mejorar confección de grupos.

LÍNEAS DE ACTUACIÓN
PLANIFICACIÓN DEL PROYECTO
Sergio Delgado Quintero
Proyecto de dirección. Mandato 2016-2020
Reducir el abandono escolar temprano y el absentismo del alumnado
- Comunicar mediante SMS ausencias a 1ª hora.
- Mejorar trabajo conjunto con AASS ayuntamiento.
- Aula de retraso en el recreo.
- Control de E/S en recreos.

LÍNEAS DE ACTUACIÓN
PLANIFICACIÓN DEL PROYECTO
Sergio Delgado Quintero
Proyecto de dirección. Mandato 2016-2020
Mejorar el clima escolar y el nivel de conflictividad
- Consolidar el equipo de gestión de la convivencia.
- Consolidar el equipo de mediación.
- Buscar una mayor implicación del profesorado.

LÍNEAS DE ACTUACIÓN
PLANIFICACIÓN DEL PROYECTO
Sergio Delgado Quintero
Proyecto de dirección. Mandato 2016-2020
Conseguir una mayor implicación de las familias
- Promover formación técnica en TIC para familias.
- Informar a las familias sobre itinerarios académicos.
- Potenciar las jornadas de acogida.
- Horario del equipo directivo para atención a familias.

LÍNEAS DE ACTUACIÓN
PLANIFICACIÓN DEL PROYECTO
Sergio Delgado Quintero
Proyecto de dirección. Mandato 2016-2020
Mejorar las infraestructuras
- Reparación del muro de canchas.
- Construcción de cuarto trastero.
- Redistribución de ciclos de FP (talleres).
- Instalación de casilleros para alumnado.

LÍNEAS DE ACTUACIÓN
PLANIFICACIÓN DEL PROYECTO
Sergio Delgado Quintero
Proyecto de dirección. Mandato 2016-2020
Renovar el equipamiento TIC
- Proyectar una tercera aula de informática.
- Sustitución de ordenadores obsoletos.
- Salida corporativa por línea de fibra.

LÍNEAS DE ACTUACIÓN
PLANIFICACIÓN DEL PROYECTO
Sergio Delgado Quintero
Proyecto de dirección. Mandato 2016-2020
Optimizar la inversión económica de recursos propios
- Establecer comparativas históricas de ingresos.
- Estimación de gastos fijos.
- Planificar inversiones a medio plazo.
- Establecer prioridades en asignación de recursos.

LÍNEAS DE ACTUACIÓN
PLANIFICACIÓN DEL PROYECTO
Sergio Delgado Quintero
Proyecto de dirección. Mandato 2016-2020
Actualizar los documentos institucionales
- Proyecto de Gestión.
- Proyecto Educativo.
- NOF.
- Plan de convivencia.

LÍNEAS DE ACTUACIÓN
PLANIFICACIÓN DEL PROYECTO
Sergio Delgado Quintero
Proyecto de dirección. Mandato 2016-2020
Potenciar los mecanismos de democracia interna
- Dinamizar la CCP (toma de decisiones).
- Vías de comunicación efectivas.
- Reuniones periódicas: delegados, PAS, ...

LÍNEAS DE ACTUACIÓN
PLANIFICACIÓN DEL PROYECTO
Sergio Delgado Quintero
Proyecto de dirección. Mandato 2016-2020
Salir del sistema de gestión de calidad
- Salir de ACEMEC.
- Reutilizar documentos para manual de gestión.
- Adaptar procesos y procedimientos a la realidad.

LÍNEAS DE ACTUACIÓN
PLANIFICACIÓN DEL PROYECTO
Sergio Delgado Quintero
Proyecto de dirección. Mandato 2016-2020
Reducir los trámites burocráticos innecesarios
- Mejorar las aplicaciones propias del centro.
- Sugerir nuevas funcionalidades de Pincel EKADE.
- Requerir sólo la documentación imprescindible.

LÍNEAS DE ACTUACIÓN
PLANIFICACIÓN DEL PROYECTO
Sergio Delgado Quintero
Proyecto de dirección. Mandato 2016-2020
Mejorar la oferta de formación profesional
- Reubicar el ciclo de carrocería.
- Sustituir el ciclo DAM semipresencial.
- Complementar la oferta de electricidad-electrónica.

LÍNEAS DE ACTUACIÓN
PLANIFICACIÓN DEL PROYECTO
Sergio Delgado Quintero
Proyecto de dirección. Mandato 2016-2020
Promover la proyección del centro y su relación con entidades externas
- Potenciar nuestra actividad en las redes.
- Fomentar clases de apoyo con ayuntamiento.
- Buscar difusión de nuestra oferta educativa.
- Ampliar la cobertura del préstamo de libros.

LÍNEAS DE ACTUACIÓN
PLANIFICACIÓN DEL PROYECTO
Sergio Delgado Quintero
Proyecto de dirección. Mandato 2016-2020
Conseguir nuevos socios, colaboradores y destinos para programas europeos
- Potenciar el uso de erasmusintern.org.
- Diversificar destinos para FCT Europa.
- Incentivar el desarrollo de programas Erasmus+.

LÍNEAS DE ACTUACIÓN
PLANIFICACIÓN DEL PROYECTO
Sergio Delgado Quintero
Proyecto de dirección. Mandato 2016-2020
Promover la participación en proyectos de innovación y redes
- Promover la incorporación a la red GLOBE.
- Animar al desarrollo de proyectos de innovación.
- Dar mayor difusión a los proyectos que tenemos.

EVALUACIÓN
EVALUACIÓN
Sergio Delgado Quintero
Proyecto de dirección. Mandato 2016-2020
- Desarrollo gradual de líneas de actuación
- Condicionantes de ejecución
- Seguimiento de líneas de actuación:
- Evaluación interna.
- Evaluación externa.

RECURSOS MATERIALES
ORGANIZACIÓN
Sergio Delgado Quintero
Proyecto de dirección. Mandato 2016-2020
- 23 aulas de clase.
- 2 aulas Medusa.
- 4 aulas informática (INF y TUR)
- 12 aulas de talleres FP.
- Laboratorio FYQ.
- Biblioteca.
- Taller de Tecnología.
- Gimnasio.
- 2 canchas deportivas.
- Zona de administración.
- Hall.
- Patio.
- Cafetería.

RECURSOS HUMANOS
ORGANIZACIÓN
Sergio Delgado Quintero
Proyecto de dirección. Mandato 2016-2020


MODELO DE GESTIÓN
ORGANIZACIÓN
Sergio Delgado Quintero
Proyecto de dirección. Mandato 2016-2020


ASPECTOS PEDAGÓGICOS
ORGANIZACIÓN
Sergio Delgado Quintero
Proyecto de dirección. Mandato 2016-2020
- Cometido: ENSEÑAR
- Proyecto Educativo.
- Modelo enseñanza-aprendizaje participativo.
- Competencias básicas | Situaciones de aprendizaje.
- Nuevas tecnologías
- Pizarra digital.
- Libro electrónico.
- Moodle.
- Web propias de profesorado.
- Aplicaciones para móvil/tablets.

DISTRIBUCIÓN DE TAREAS
ORGANIZACIÓN
Sergio Delgado Quintero
Proyecto de dirección. Mandato 2016-2020

Muchas gracias
Proyecto de Dirección 2016-2020
By Sergio Delgado Quintero
Proyecto de Dirección 2016-2020
- 1,095