
MATSim developments in France
and at IRT SystemX
Sebastian Hörl
17 February 2021

eqasim
Population synthesis
Travel demand synthesis
Mobility simulation
(MATSim)
- Framework to easily set up runnable MATSim simulations
- Package of tested and calibrated out-of-the-box runnable and customizable simulations
- Reproducibility from raw input data to final analysis
Data
Analysis

eqasim
Population synthesis
Travel demand synthesis
Mobility simulation
(MATSim)
Data
Analysis

Discrete choice models
+
- See ABMTRANS 2021
Census data
Récensement de la population
RP
Icons on this and following slides: https://fontawesome.com // Background: Simunto VIA
Île-de-France

Dispositif sur les revenus localisés sociaux et fiscaux
Income tax data
RP
FiLo
SoFi
Île-de-France

RP: Flux de mobilité
Commuting data
RP
RP
Mob
FiLoSoFi
Île-de-France

Enquête globale de transport
Household Travel Survey
RP
EGT
FiLoSoFi
RP Mob
Enquête national transports et deplacements
Household Travel Survey
ENTD
Île-de-France

Enquête globale de transport
Household Travel Survey
RP
EGT
FiLoSoFi
RP Mob
Enquête national transports et deplacements
Household Travel Survey
ENTD
Île-de-France

SIRENE
Enterprise census
RP
S
FiLoSoFi
RP Mob
EGT
ENTD
BD-TOPO
Address database
BD
Île-de-France

RP
FiLoSoFi
RP Mob
EGT
ENTD
SIRENE
Person ID
Age
Gender
Home (X,Y)
1
43
male
(65345, ...)
2
24
female
(65345, ...)
3
9
female
(65345, ...)

BD-TOPO
Île-de-France

RP
FiLoSoFi
RP Mob
EGT
ENTD
SIRENE
Person ID
Activity
Start
End
Loc.
523
home
08:00
(x,y)
523
work
08:55
18:12
(x,y)
523
shop
19:10
19:25
(x,y)
523
home
19:40
(x,y)

Person ID
Mode
Start
End
523
Public T.
08:55
523
Public T.
18:12
19:10
523
Walking
19:25
19:40
08:00
BD-TOPO
Île-de-France

OpenStreetMap
Road network
RP
OSM
FiLoSoFi
RP Mob
EGT
ENTD
IDFm GTFS
Public transport schedule
GTFS
SIRENE
OSM
GTFS

Île-de-France

BD-TOPO
Open
Data
Open
Software
+
=
Reproducible research
Verifiable results
Integrated testing
- Hörl, S. and M. Balac (2021) Open data travel demand synthesis for agent-based transport simulation: A case study of Paris and Île-de-France, Under review.
RP
FiLoSoFi
RP Mob
EGT
ENTD
SIRENE
OSM
GTFS
Île-de-France

BD-TOPO
Even more data!

- Since January 2021 opening up of most of the data of the National Institute of Geography

- Detailed road network for all France
- Detailed building footprints with height, utilisation, number of appartments, ...
RP
FiLoSoFi
RP Mob
EGT
ENTD
SIRENE
OSM
GTFS
Other regions ...

BD-TOPO
Replace for Lyon, Toulouse, Lille, ...

Nantes (Université Gustave Eiffel)
- Population synthesis
- Noise modelling
- Contact: Valentin Le Bescond
Current use cases


Lille (IMT Lille Douai)
- Park & ride applications
- Road pricing
- See ABMTRANS 2021
- Contact: Azise Diallo

Current use cases


Toulouse (Odyssee)
- Placement and use of shared offices
- Contact: Vincent Loubière

Current use cases


Rennes (Tellae)
- Micromobility services
- Custom simulator: Starling
- Contact: Vincent Leblond

Current use cases


Paris / Île-de-France
(LVMT / Ecole de Ponts ParisTech)
- Scenario development for sustainable urban transformation
- Contact: Nicolas Coulombel

Current use cases

Paris / Île-de-France
(Université Gustave Eiffel / GRETTIA)
- Scenario development for areas in Paris
- Contact: Mahdi Zargayouna

Current use cases


Paris / Île-de-France
(IFP energies nouvelles)
- Simulation of cycling and connection to crowdsourced data (see ABMTRANS 2021)
- Simulation of home office used based on Covid surveys
- Contact: Alexandre Chasse

Current use cases

Paris / Île-de-France
(IRT SystemX)
- Simulation of automated shuttle services (see later today)

Current use cases

Lyon (IRT SystemX)
- Low-emission parcel delivery simulations


Current use cases




Current use cases


Getting started


Documentation where to get the data sets
git clone https://github.com/eqasim-org/ile-de-france
conda env create -f environment.yml
python3 -m synpp config_ile_de_france.yml
Getting started


Documentation where to get the data sets
git clone https://github.com/eqasim-org/ile-de-france
conda env create -f environment.yml
python3 -m synpp config_ile_de_france.yml
Getting started


Documentation where to get the data sets
git clone https://github.com/eqasim-org/ile-de-france
conda env create -f environment.yml
python3 -m synpp config_ile_de_france.yml
Getting started


Documentation where to get the data sets
git clone https://github.com/eqasim-org/ile-de-france
conda env create -f environment.yml
python3 -m synpp config_ile_de_france.yml
Also ...




LEAD


- "Digital twins for low emissions last-mile logistics"
- Use case: Confluence area in Lyon
- Scenario development for parcel delivery
- Population / business growth
- Use of an urban distribution center with cargo-bikes, delivery robots, ...
Project idea










Lyon
Confluence


LEAD
First proof-of-concept


Baseline
- Synthetic population
- Generated deliveries
- Background freight traffic
Hub analysis
Case scenarios
Hub analysis
Future scenarios
- Sizing of distribution center
- Sizing of distribution fleet
- Size of distribution vehicles
- Shared of deliveries
(Strict / soft zero-emission zone)
- Which configurations are feasible and effective?
- Increase of population
- Change of demographics
- ... and generated deliveries
- Static increase of background freight (Interface Transport)
+
LEAD
Study design
- Framework to run MATSim simulation inside of calibration loop
- Multiple approaches available:
- SPSA, CMA-ES, basic Opdyts, ...
- SPSA, CMA-ES, basic Opdyts, ...
- Internal research project started on:
- Calibration obectives
- Convergence metrics
- Hyper-parameters


LEAD

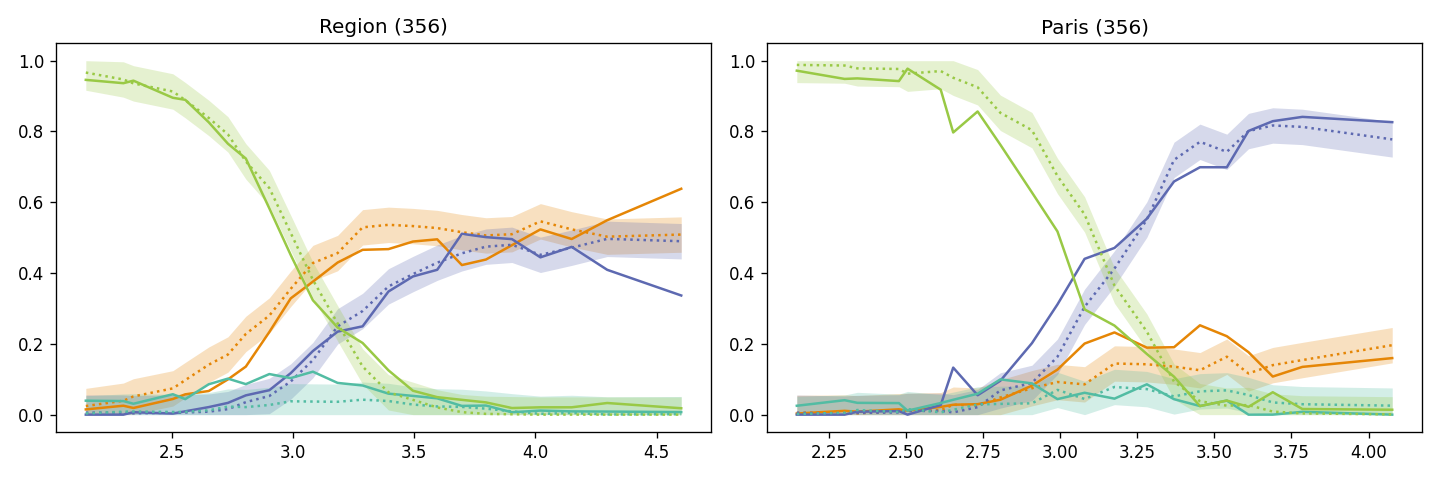
- Calibration of choice model parameters using SPSA
Calibration

- Calibration of choice model parameters using SPSA

Calibration

- Calibration of choice model parameters using SPSA

Calibration

- Convergence criterion is crucial for calibration!
- Here: Share of persons changing any trip in the plan after applying the choice model must be lower than 5% of the population (+ see ABMTRANS 2021)
- Fixed stopping criterion will likely break calibration:

Hörl, S., Becker, F., Axhausen, K.W. (2021) Simulation of price, customer behaviour and system impact for a cost-covering automated taxi system in Zurich, Transportation Research Part C: Emerging Technologies, 123, 102974.
Calibration

- Calibration of counts? Beware of stuck agents!
-
Joint calibration seems necessary
-
Currently experimenting with calibration of car parameters and capacities by OSM road type and count objective (no mode share objective yet).

Calibration

- Calibration of counts? Beware of stuck agents!
-
Joint calibration seems necessary
-
Currently experimenting with calibration of car parameters and capacities by OSM road type and count objective (no mode share objective yet).


Calibration

- Research project with MOIA
- Increasing compatibility of DRT and AMoDeus
- Currently 2020w45, but works with latest Open Berlin
Developments around DRT


Developments around DRT

- Equipping the pom.xml ...
<repository>
<id>amodeus-mvn-repo</id>
<url>https://raw.github.com/amodeus-science/amodeus/mvn-repo/</url>
</repository>
[...]
<dependency>
<groupId>amodeus</groupId>
<artifactId>amodeus</artifactId>
<version>2.1.0</version>
</dependency>Developments around DRT

- Equipping the code ...
AmodeusConfigGroup amodeusConfig = new AmodeusConfigGroup();
controler.getConfig().addModule(amodeusConfig);
AmodeusModeConfig modeConfig = new AmodeusModeConfig("drt");
amodeusConfig.addMode(modeConfig);
modeConfig.getDispatcherConfig().setType("HighCapacityDispatcher");
//modeConfig.getDispatcherConfig().setType("TShareDispatcher");
controler.addOverridingModule(new AmodeusDrtModule());
AmodeusDrtModule.overrideDispatchers(controler, controler.getConfig());Developments around DRT

- Current features
- Run dispatchers such as Alonso-Mora or TShare
- Take into account detour / wait time constraints from DRT
- Rejections as in DRT
- Optionally, use DRT relocation algorithms
- Reimplementation of Alonso-Mora algorithm
- Apparent similarities with DRT algorithm
- Apparent similarities with DRT algorithm
- Future
- Further thin out MATSim parts in AMoDeus to have library of algorithms
- or Move algorithms to MATSim (follow relocation)
Something that may become useful ...

- Strong point of AMoDeus is/was visualisation when assessing the functioning of different algorithms
- Unfortunately, no compatibility with DRT / MATSim
- I picked up some old experimental code to see better what is going on

Ongoing thesis

- Tarek Chouaki: Application of Reinforcement Learning
Thank you!

Contact: sebastian.horl@irt-systemx.fr

Seminar TUB
By Sebastian Hörl
Seminar TUB
Zoom, 17 Feb 2021
- 1,182