Presentations
Templates
Features
Teams
Pricing
Log in
Sign up
Log in
Sign up
Menu
Notifications
in React Native
Shawn
McKay
Why Notify?
Why Notify?
Educate
Promote
Notify
Psychology
of
Notifications
Don't be evil
Overview
Text Messages
are complicated
Push Notifications
are better
Deep Linking
is easy
The Project
Alerts
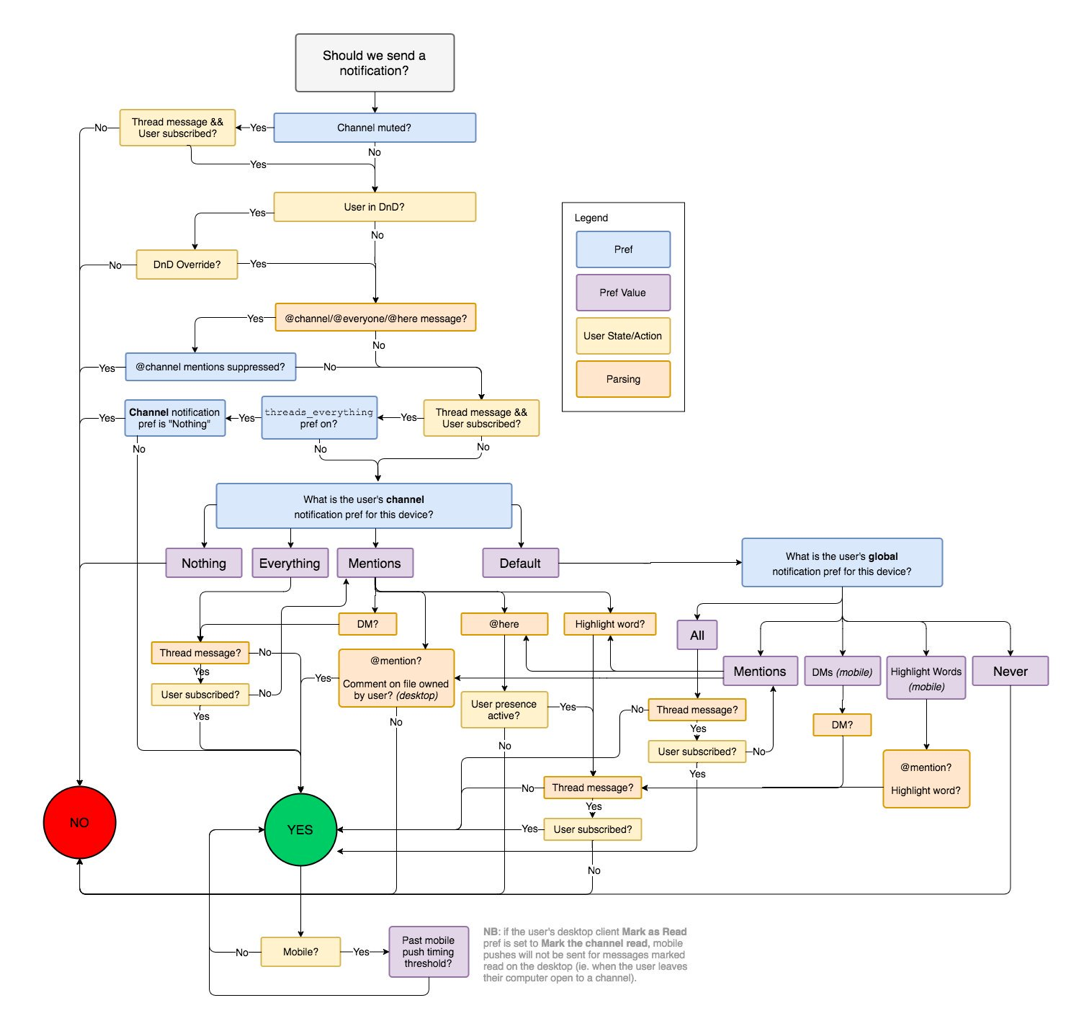
Complexity of Notifications
Semios
Precision Farming
Largest IOT network in AgTech
Mating disruption of pests
Data models/predictions
"TIA - Most Promising Startup in BC" - 2018
"Top 20 CleanTech in the World" - 2018
Why we Notify
Notification Types
Email
SMS
Push Notification
Grower
Workers
have app
receive: email, push
no app
receive: email, sms
Demo
SMS
5 ways they're complicated
Twilio Common Services
Two Factor Authentication
Phone Verification
Integrations (Slack, Alexa)
Extensive API
0.75
¢ / segment
4.5
¢ / sms
1. Pricing
What's a Segment?
It's complicated.
GSM > UCS2
avoid non-
GSM characters
use a
segment calculator
2. Carrier
Violations
How to not be labelled a Spammer
3. Messaging Service?
Buying Numbers
$1 / month
4. No Caller ID
Alpha Sender Id
not available in US/Canada
5. Beyond SMS
MMS: images, video
RCS: the future of SMS
RCS
SMS Server
npm install twilio
Single Number
Messaging Service
Testing
`twilio(ID, TOKEN).messages.create` is hard to test. Wrap it and use a spy on the sender.
Errors
2160
user texted STOP, STOPALL, UNSUBSCRIBE, CANCEL, END or QUIT
Connection
ESOCKETTIMEDOUT
ETIMEDOUT
ECONNRESET
Push Notifications
A Better Choice?
Sender
OS
User
Check permissions
Check "Do Not Disturb"
Phone, Watch, etc.
Urban Airship
dashboard/UI
advanced PN features
$0 - $350 per month.
tiered pricing
Expo
code samples
basic features
free
unlimited
Basic
default sound
in notifications view
badge with count
link
Advanced
1. Rich notifications (gif, video, image)
2. Interactive Notifications (response)
3. In App Notifications/Popups
4. Grouped Notifications (thread-id)
5. Silent Notifications
1. Rich Notifications
gif, video, image
2. Interactive
Responses
3. In App Notifications
4. Grouped Notifications
give alert types a "thread-id"
5. Silent Notifications
in notifications view, but no disruption
Push Notifications
with Expo
Notification Server
Errors
DeviceNotRegistered (delete token)
MessageTooBig (log)
MessageRateExceeded (retry)
InvalidCredentials (log)
App Permissions
"ExpoToken[somerandomstring]"
Expo Token
Register token with login
Remove token with logout
Foreground vs. Background
1. App closed =
notification
2. App open in background =
notification
3. App open in foreground =
in-app popup
Foreground
"Imitation PN"
`origin = received`
Trigger vibration on IOS
Trigger modal popup
Background
"Real PN"
`origin = selected`
Notifications Listener
Syncing Badge Count
use `"badge": 42` from server
`Notifications.setBadgeNumberAsync(42)` in client
Linking from PN
See 'data' in previous example
does not work in Android
if user has >=4 notifications
Deep Linking
urls for mobile
How Deep Linking Works
Expo
See
app.json docs
expo.scheme="appName"
Not Expo
See
RN "linking" docs
Domain
Linking w/ React Navigation
See "path" in
docs
Branch
API
Expo Branch Listener
Testing Deep Linking
Publish a Beta
Review
Text Messages
are complicated
Push Notifications
are better
Deep Linking
is easy
Shawn
McKay
Hiring!
Notifications in React Native
By Shawn McKay
Made with Slides.com
Notifications in React Native
2,354
Shawn McKay
App/Web Developer, Instructor
medium.com/@shmck
Sh_McK
More from
Shawn McKay