git
Lesson 3

LEARning goals
- Describe what a version control system is and list the main advantages of using it
- Understand the file status lifecycle
- Initialize a local repository
- Create commits with a structured commit message
OUTLINE
PART 1 - THEORETICAL ASPECTS
-
Version control system. Definition and history.
-
File status life cycle. From untracked to committed.
PART 2 - HANDS ON
-
Git installation
-
Repository initialization
-
First commit
GIT internals

- A whole copy of a file is done when this is modified
- When we want to retrieve a specific version of the project, we just copy to the tree structure corresponding to that version in the working directory
GIT internals
commit structure
Git Internals
Chain of commits
Branches
Branches are "Pointers" to commits.
Diverging Branches
Branches can diverge.
Merging Branches
Branches can be merged.
Usually painless
Merge conflicts
• Different auto-merge strategies
(fast-forward, 3 way, etc...)
• If it fails, fix by hand
$ git merge iss53 Auto-merging index.html CONFLICT (content): Merge conflict in index.html Automatic merge failed; fix conflicts and then commit the result.
• Then mark as resolved and trigger merge commit
$ git add index.html
$ git commit
Rebasing
-
Linear alternative to merging
-
Rewrites tree!
Never rebase published code!
Common Workflow
Workflow 1
-
Only commit stable code to master
-
Commit unstable to develop
-
Deploy hotfixes to master
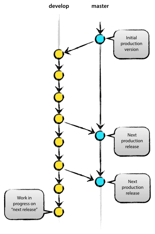
Workflow 2
-
Commit development code to master
-
Create tags for stable releases
-
Branch from stable tag for hotfixes
Topic Branches
-
AKA feature branches
-
For each feature, c
reate a topic branch
-
Merge early, merge often
-
If desired, squash commits
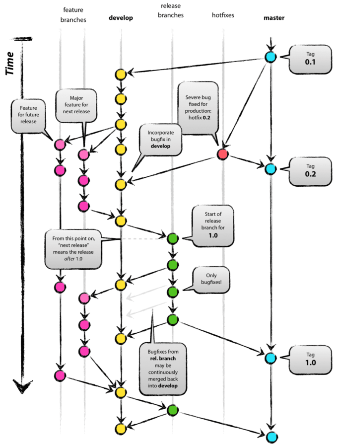
git flow
Main branches
-
Two main branches with an infinite lifetime
- (master) Production-ready state
- (develop) Development changes for the next release
Feature branches
-
Used to develop new features for the upcoming or a distant future release
Feature branches
- Merging without fast-forward a voids losing information about the historical existence of a feature branch
release branches
- Support preparation of a new production release
-
Allow for minor bug fixes and preparing meta-data for a release (version number, build dates, etc.)
-
All features that are targeted for the release-to-be-built must be merged in to develop at this point in time
Hotfix branches
- Meant to prepare for a new production release, albeit unplanned
-
Arise from the necessity to act immediately upon an undesired state of a live production version (critical bugs)
Cloning a Repository
$
git clone https://github.com/dbrgn/fahrplan
CLONING A REPOSITORY
Show log
Entire (paged)
$
git log
Date filtering
$
git log --since=2.weeks
$
git log --since="2 years 1 day 3 minutes ago"
SHOW LOG
SHOW LOG
SHOW LOG
Undoing Things
Change last commit
$ git commit --amend
Unstage staged file
$ git reset HEAD file.py
Unmodify modified file
$ git checkout -- file.py
UNDOING THINGS
CHANGE LAST COMMIT

UNDOING THINGS
Git doesn't delete commits
UNDOING THINGS
UNSTAGE STAGED FILE

UNDOING THINGS
UNMODIFY MODIFIED FILE

UNDOING THINGS
Reset the whole repository to a previous state
UNDOING THINGS
RESET THE WHOLE REPOSITORY TO A PREVIOUS STATE
UNDOING THINGS
RESET THE WHOLE REPOSITORY TO A PREVIOUS STATE
-
Choosing Hard Reset the whole repository will look like the selected commit
- Careful!! Any uncommitted changes will be lost!
- Use Soft or Mixed reset
.gitignore
- Blank lines or lines starting with # are ignored
- Standard glob patterns work
- End pattern with slash (/) to specify a directory
- Negate pattern with exclamation point (!)
$ cat .gitignore
*.pyc
*.swp
/build/
/doc/[abc]*.txt
.pypirc
*.egg-info
Remotes
-
Other clones of the same repository
-
Can be local (another checkout) or remote (coworker, central server)
-
There are default remotes for push and pull
$ git remote -v
origin git://github.com/schacon/ticgit.git (fetch)
origin git://github.com/schacon/ticgit.git (push)
Branch Management
Show All Branches
$ git branch
iss53
* master
testing
Show last Branch commits
$ git branch -v
iss53 93b412c fix javascript issue
* master 7a98805 Merge branch 'iss53'
testing 782fd34 add scott to the author list in the readmes
Branch Management
Merged branches
$ git branch --merged
iss53
* master
Unmerged branches
$ git branch --no-merged
testing
Branch Management
Create new branch
$ git branch iss53
$ git checkout -b iss53 master
Switch Branch
$ git checkout iss53
Delete Branch
$ git branch -d iss53
BRANCH MANAGEMENT
The file we see in the working directory are different depending on the current branch
Push to remote
Without default
$
git push <remote> <rbranch>
Setting A default
$
git push -u <remote> <rbranch>
Then...
$
git push
Pull from Remote
Fetch & Merge
$ git pull [<remote> <rbranch>]
Fetch & Rebase
$ git pull --rebase [<remote> <rbranch>]
-> Rebasing can be dangerous!
Create Tags
Lightweight tags
$
git tag v0.1.0
Annotated tags
$
git tag -a v0.1.0
-m 'Version 0.1.0'
GPG-Signed tags
$
git tag -s v0.1.0
-m 'Signed version 0.1.0'
$
git tag -v v0.1.0
Stashing
Move changes to a separate "stash".
$
git stash
$
git stash pop
$
git stash list
$
git stash apply
$
git stash drop
$
git stash clear
Advanced Git
Partial add
$
git add -p file.py
Bisecting
$
git bisect start
$
git bisect bad
$
git bisect good v1.0
Advanced Git
Rewrite commits
$
git filter-branch --env-filter
'if [ $GIT_AUTHOR_EMAIL = gezuru@gmail.com ]; then GIT_AUTHOR_EMAIL=danilo.bargen@webrepublic.ch; fi; export GIT_AUTHOR_EMAIL'
Resources
-
"Pro Git" Book
http://git-scm.com/book
-
Git reference
http://git-scm.com/docs
- Git great slides
http://bit.ly/1bjTXJR
-
Github git challenges
http://try.github.com/
- Gitimmersion tutorial
http://gitimmersion.com
- Git Flow
http://bit.ly/197szRP
-
Cheat sheet
http://wbrp.li/14Dqrgh
-
Use svn from git
http://wbrp.li/XnpaUp
-
Commands git vs svn
http://wbrp.li/YCw4bb
CreditS
This presentation was originally made by
Danilo Bargen
Revised by
Simone Gaiarin
The 3 slides on the Git definition are taken from the presentation "
Introduction to Git" by Matthew McCullough
Git - Lesson 3
By Simone Gaiarin
Git - Lesson 3
A basic introduction to git
- 996