OpenStack: Fundamentos Técnicos

Maximiliano Osorio
http://docs.openstack.org/openstack-ops/content/example_architecture.html#example_architecture-nova


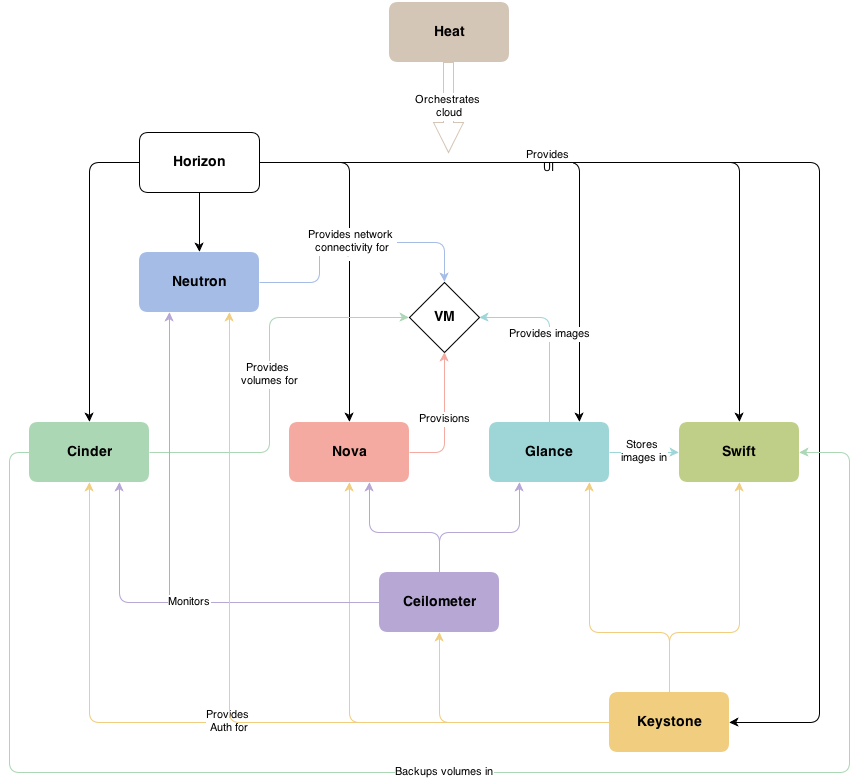
Componentes
- OpenStack Dashboard (horizon)
- OpenStack Compute (nova)
- OpenStack Image (glance)
- OpenStack Identity (keystone)
- OpenStack Network (neutron)
- OpenStack Block Storage (cinder)
- OpenStack Object Store (swift)
Horizon
- Django web
- End-user y administrador interfaz

Compute
- El componente más complejo que buscar manejar el proceso de vida de las instancias
- nova-api: acepta y responde las llamadas del API
- nova-compute: crea y termina vm via api del hypervisores
- nova-volume: old!
- nova-network: old!
- nova-schedule: encargado de posicionar la vm.
- message: normalmente el paso de mensaje a traves de RabbitMQ o Qpid
- Base de datos: mysql, sqlite3, psql
Swift - Object storage
-
Swift es un sistema para almacenar objetos.
-
Altamente escalable y puede manejar gran gran cantidad de data no estructurada
Glance - Image Store
- Pruebe encontrar, registrar y entregar imagenes para instancias
- "Stored images" pueden ser utilizadas como "template" y "backups"
- Backend puede ser: swift, ceph...
-
Formatos: Raw, Machine (kernel/ramdisk outside of image, also known as AMI), VHD (Hyper-V),VDI (VirtualBox), qcow2 (Qemu/KVM), VMDK (VMWare), OVF (VMWare, others)
Neutron (Network)
- OpenStack Networking maneja:
- IP addresses,
- allowing for dedicated static IPs or DHCP.
- Floating IPs permiten manejar el trafico de manera dinamica, util en caso de mantención.
- Usuarios pueden crear sus redes propias, control de trafico y conectar servidores con routers virtuales.
- Presenta un framework que permite añadir servicios de redes: IDS, LBaaS, firewall, VPN
Cinder - Block storage
- Block storage persistente para las instancias.
- Creación, unión y separación a los servers.
- Compatible: Ceph, CloudByte, Coraid, EMC (VMAX and VNX), GlusterFS, IBM Storage (Storwize family, SAN Volume Controller, and XIV Storage System), Linux LIO, NetApp, Nexenta, Scality, SolidFire and HP (Store Virtual and StoreServ 3Par families)


Tipos de nodos
- Controller
- Compute
- Network
- Storage

http://docs.openstack.org/openstack-ops/content/example_architecture.html#example_architecture-nova

http://docs.openstack.org/openstack-ops/content/example_architecture.html#example_architecture-nova

http://docs.openstack.org/openstack-ops/content/example_architecture.html#example_architecture-nova


http://docs.openstack.org/openstack-ops/content/example_architecture.html#example_architecture-nova
Network scenario





OpenStack: 101
By sirspock
OpenStack: 101
- 441