From structure to function: leveraging embedded multimodal imaging to explore brain connectivity

| smoia | |
| @SteMoia | |
| s.moia.research@gmail.com | 
AIRMM 2025, Lecco, 26.03.2025


Faculty of Psychology and Neuroscience, Maastricht University, Maastricht, The Netherlands; Open Science Special Interest Group (OHBM); physiopy (https://github.com/physiopy)


I have nothing to disclose.
This is a new chapter


This is a new chapter


Take home #0
This is a take home message
Connectivity across modalities


BOLD signal: "Functional Networks"
Biswal et al., 1995 (Magn. Reson. Med.)





Pearson correlation:


Whole brain functional connectivity








Images adapted from Moghimi et al., 2022 (J. Neurophysiol.) and Faskowitz et al., 2020 (Nat. Neurosci.)
Whole brain structural connectivity

Huang et al., 2018 (Proc. IEEE)






(i)EEG connectivity



Images adapted from Sinha et al., 2023 (Neurol.)
(i)EEG connectivity




Images adapted from Sinha et al., 2023 (Neurol.)
Comparing Structural and Functional Connectivity


Baum et al., 2020 (Proc. Natl. Acad. Sci.)
Easy-peasy Structure-Function Coupling (SFC)



Baum et al., 2020 (Proc. Natl. Acad. Sci.)
SFC over the life span



727 participants (420 F), 8 to 23 y.o., BOLD FC & dMRI


Sinha et al., 2023 (Neurol.)
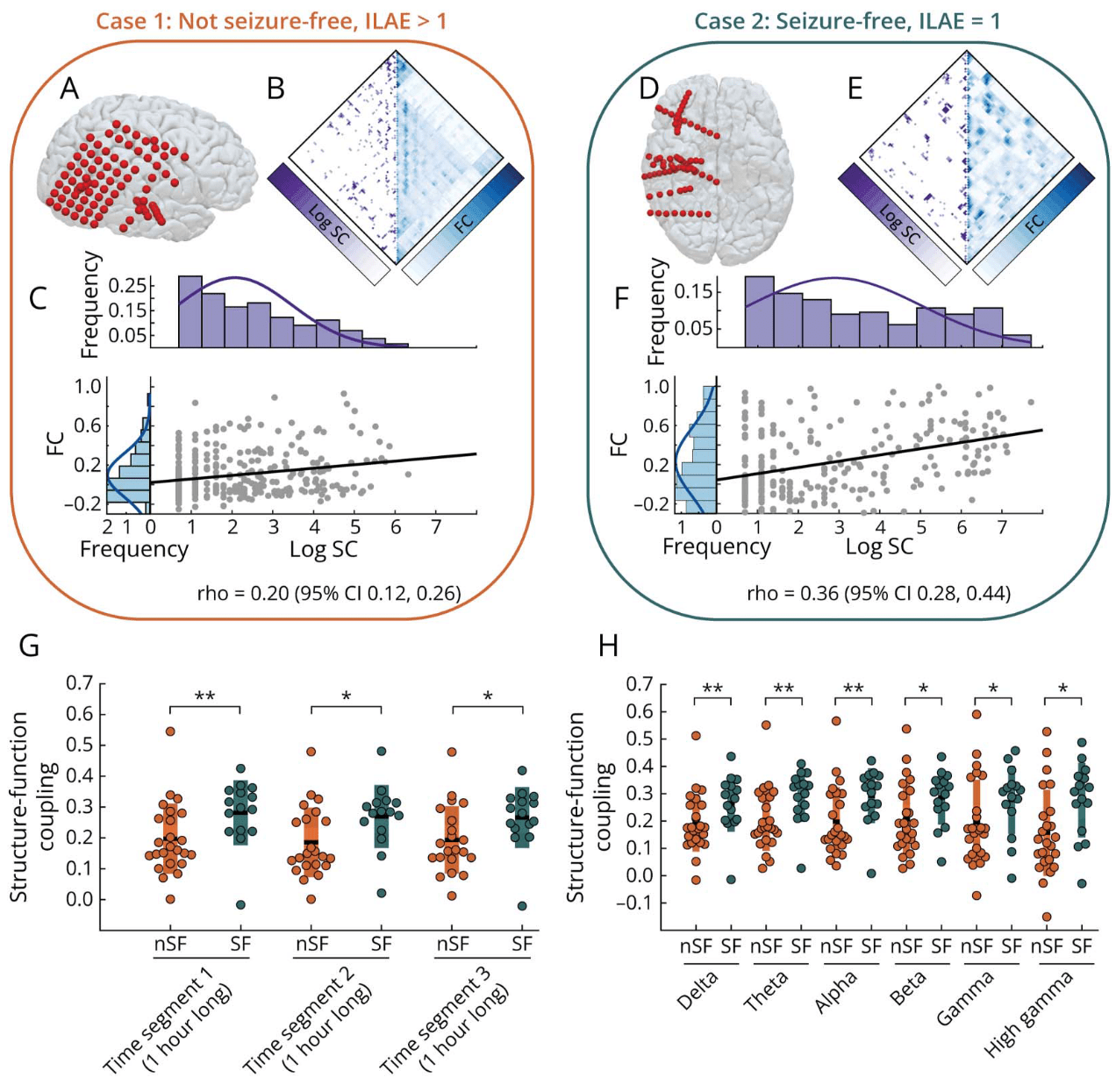
SFC and post-surgery seizure outcome


15 SF (7F) 24 nSF (16)
iEEG-FC (1h) & dMRI


SF = Seizure Free nSF = non-Seizure Free
Structure-function coupling in EEG/dMRI




Caveat
Images adapted from Sinha et al., 2023 (Neurol.)


Sparse
\( [0,+∞) \)
Highly skewed distribution
Non-Euclidean
Dense
\( [-1,+1] \)
Somewhat normal distribution
Euclidean


Take home #1
Observing Multimodal Connectivity can be
as easy as computing a correlation.


HOWEVER,
there are a few caveats you should be aware of when doing so.
Graph Signal Processing


From timeseries to graphs
x1
x2
x3
x8
...


From timeseries to graphs
x1
x2
x3
x8
...


From timeseries to graphs
x1
x2
x3
x8
...


From timeseries to graphs
x1
x2
x3
x8
...
x1
x2
x3
x8
...
x1
x2
x3
x8
...


From timeseries to graphs
x1
x2
x3
x8
...
x1
x2
x3
x8
...
x1
x2
x3
...
x8


From timeseries to graphs
x1
x2
x3
x8
...
x1
x2
x3
x8
...
x1
x2
x3
...
x8


From timeseries to graphs
x1
x2
x3
x8
...
x1
x2
x3
x8
...
x1
x2
x3
...
x8



From timeseries to graphs
x1
x2
x3
x8
...
x1
x2
x3
x8
...
x1
x2
x3
...
x8


From timeseries to graphs
x1
x2
x3
x8
...
x1
x2
x3
x8
...
x1
x2
x3
...
x8


Graph Signal Processing

Ortega 2022 (Introduction to Graph signal Processing)


White dots = nodes
Black dots = timeseries value
Embedding brain function
into the brain structure


Image courtesy of Maria Giulia Preti; Preti et al., 2019 (Nat. Commun.)
Graph Signal Processing: Decomposition
Decomposition
to access
"graph" spectral domain
(e.g. Principal Components)





Huang et al., 2018 (Proc. IEEE)
Graph Signal Processing: Filtering



Preti et al., 2019 (Nat. Commun.)
Graph Signal Processing: Structural decoupling index (SDI)



1. Cioli et al., 2014 (PLoS One), Mesmoudi et al. 2013 (PLoS One); Preti et al., 2019 (Nat. Commun.)
Graph Signal Processing: Structural decoupling index (SDI)






Gene expression¹
SDI²
Rapid responses Slow (sustained) responses
High functions Low functions
Cioli et al., 2014 (PLoS One); Preti et al., 2019 (Nat. Commun.)
Graph Signal Processing: Subject-Task Identification





SDI in 22q11.2 deletion syndrome
Forrer et al., 2024 (Biol. Psychiatry)


233 subjects (118F), 108 22q11.2DS (50F), 7-34 y.o.
BOLD fMRI & DWI
SDI in Parkinson



Time-resolved SDI in movies and rest¹

1. Subramani et al., 2025 (Imaging Neurosci.); 2. Langer et al., 2017 (Sci. Data)




Healthy Brain
Network² data
EEG & DWI
SDI in temporal lobe epilepsy (TLE)
Rigoni et al., 2023 (Clin. Neurophysiol.)


17 patients (5F),
8 left TLE,
15–56 y.o.
EEG & DWI



pip install nigsp[all]
nigsp -f timeseries.nii.gz -s sc_mtx.tsv \
-a atlas.nii.gz --informed-surrogates -n 1000Moia et al. (2023) Zenodo; based on Preti, Van De Ville (2019) Nat. Commun. and Griffa et al. (2022) Neuroimage
Applying Graph Signal Processing: NiGSP



Take home #2
We can leverage Graph Signal Processing
to better explore more complex spatio-temporal features of timeseries embedded in graphs.*


BOLD fMRI
M/EEG
fNIRS
Tractography
EEG caps
Anatomy
*And it's still as easy as installing a python package
Thanks to...
That's all folks!

| smoia | |
| @SteMoia | |
| s.moia.research@gmail.com | 


...you for the (sustained) attention!
...the MR-methods group @UM


...the MIP:Lab @ EPFL

Find the presentation at:
slides.com/smoia/
airmm2025/scroll

Any question [/opinions/objections/...]?
Find the presentation at:
slides.com/smoia/
airmm2025/scroll

1. Multimodal Connectivity analysis is as easy as a correlation of two matrices, with important caveats.
2. Graph Signal Processing is a better approach to model multimodal relationships.
Take home messages
Multimodal Imaging across structure and function
By Stefano Moia
Multimodal Imaging across structure and function
CC-BY 4.0 Stefano Moia, 2025. Images are property of the original authors and should be shared following their respective licences. This presentation is otherwise licensed under CC BY 4.0. To view a copy of this license, visit https://creativecommons.org/licenses/by/4.0/
- 149
 
   
   
  