Presentations
Templates
Features
Teams
Pricing
Log in
Sign up
Log in
Sign up
Menu
Collection
Queue
Queue
Set
Set
Set
Set
HashSet
HashSet
HashSet
HashSet
HashSet
LinkedHashSet
TreeSet
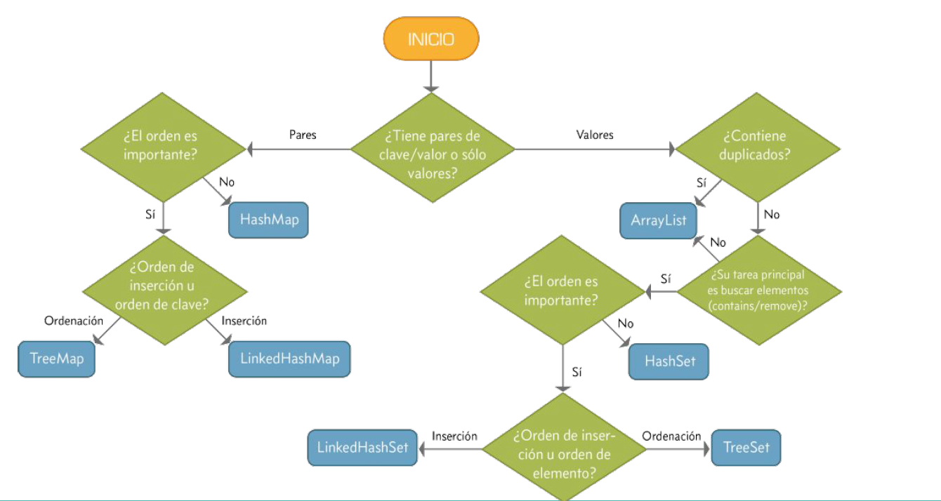
Diagrama de decisión para uso de colecciones Java
Java Collection
By Henry
Made with Slides.com
Java Collection
188
Henry
soyhenry.com
More from
Henry