Interface Map

Map

- Nos permite representar una estructura de datos para almacenar pares
“clave-valor”.
- Para una clave sólo tenemos un valor.
- Map tienen implementada por debajo toda la teoría de las estructuras de
datos de árboles, por lo tanto permiten añadir, eliminar y modificar
elementos de forma transparente.
- La clave funciona como un identificador único y no se admiten claves
duplicadas.

Map Operaciones

- boolean containsKey(Object key)
- boolean containsValue(Object var1);
- V get(Object var1);
- V put(K var1, V var2);
- V remove(Object var1);
- int size();
- boolean isEmpty();

Map

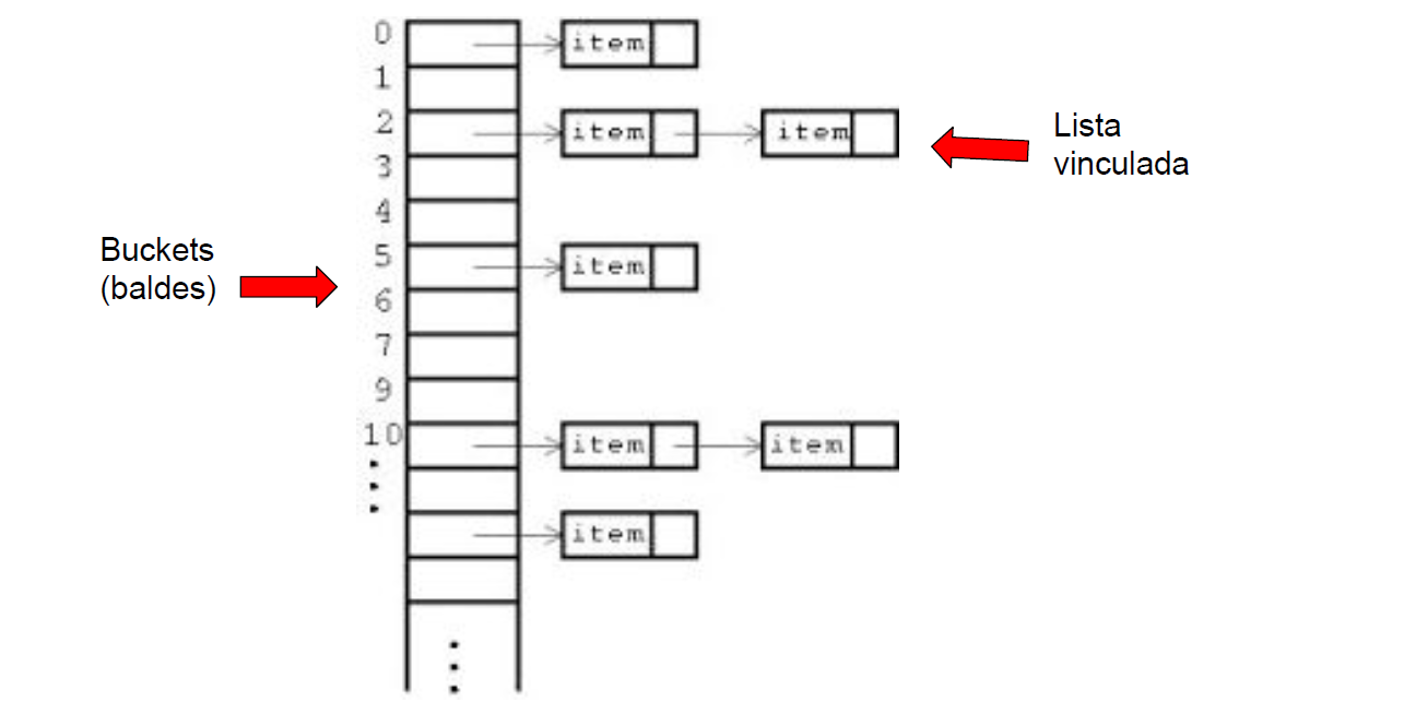
HashMap

HashMap

equals() & hashcode()

equals() & hashcode()

equals() & hashcode()

HashMap vs Hashtable

LinkedHashMap

LinkedHashMap

Java Map

By Henry

Java Map

  • 160