
Wieso Informatik studieren?

LLMs - 24/7 software engineer
LLMs - 24/7 software engineer





LLMs - 24/7 software engineer





LLMs - 24/7 software engineer

Falscher "Churned" code
3.3 %


7.1 %
How not to Code with AI




How to Code with AI




How to Code with AI

Nicht an KI deligieren,
sondern mit KI zusammen arbeiten!
Was kann denn schiefgehen?







Das Internet stirbt an KI




Das Internet stirbt an KI

KI stirbt an KI


KI stirbt an KI

Keinen KI Bullshit uploaden!
KI Output Kennzeichnen!
Warum dann überhaupt KI?


Artikel: DevOps.com
Chatbots sind der Assistent auf den ich gewartet habe
KI verbessert
- Produktivität
- Zufriedenheit
- Effektivität


Artikel: DevOps.com
Chatbots sind der Assistent auf den ich gewartet habe
KI verbessert
- Produktivität
- Zufriedenheit
- Effektivität
- nicht Kompetenz
- aber Effizienz



Artikel: DevOps.com
Chatbots sind der Assistent auf den ich gewartet habe
KI verbessert
- Produktivität
- Zufriedenheit
- Effektivität
- nicht Kompetenz
- aber Effizienz

Skill erst selbst lernen,
dann KI verwenden!
Was ist Künstliche Intelligenz?
Was ist Künstliche Intelligenz?


verlorene Wanderergruppe
ohne Sicht, Kompass, Karte
Ziel: das richtige Tal

Was ist Künstliche Intelligenz?

Was ist Künstliche Intelligenz?

KI kann nicht alles,
nur eine Aufgabe sehr gut
Was ist Künstliche Intelligenz?

Computer erledigt komplexe Aufgaben

Was ist Künstliche Intelligenz?


Gewünschtes Verhalten
wird auf bekannten Daten trainiert

Was ist Künstliche Intelligenz?


Gewünschtes Verhalten
wird auf bekannten Daten trainiert

Modell übernimmt
Probleme in den Daten
Was ist Künstliche Intelligenz?



Suche nach
Tal der kleinsten Fehler

Was ist Künstliche Intelligenz?




Neuronales Netz
Was ist Künstliche Intelligenz?



Neuronales Netz
Kompliziertes Netz einfacher Rechnungen
Was ist Künstliche Intelligenz?




AI sucht Einstellungen
mit kleinstem Fehler
Was ist Künstliche Intelligenz?




AI sucht Einstellungen
mit kleinstem Fehler
Details zur Mathematik in
Vertiefung Analysis
Was ist Künstliche Intelligenz?





Finde Tal in Hügellandschaft mit Millionen Dimensionen
Was ist Künstliche Intelligenz?


verlorene Wanderergruppe
ohne Sicht, Kompass, Karte
Ziel: das richtige Tal

Was ist Künstliche Intelligenz?


verlorene Wanderergruppe
ohne Sicht, Kompass, Karte
Ziel: das richtige Tal
Bei Ankunft:
Keine Ahnung, ob Tal richtig ist
Wanderer können Weg nicht erinnern

Was ist Künstliche Intelligenz?


verlorene Wanderergruppe
ohne Sicht, Kompass, Karte
Ziel: das richtige Tal
Bei Ankunft:
Keine Ahnung, ob Tal richtig ist
Wanderer können Weg nicht erinnern
Du möchtest Wanderführer werden?
Fachvertiefung Data Science

Wie kann man KI einsetzen?


Wie kann man KIs zusammensetzen?





KI hat keine Absicht oder Bestimmung.

Wofür kann man KI einsetzen?

KI hat keine Absicht oder Bestimmung.
Wofür kann man KI einsetzen?
KI ist kein Endprodukt
KI ist Tool, das neue Produkte ermöglicht
KI in IT eingebettet
Wirtschaft sucht
IT'ler mit Kenntnis in
Branche & KI



KI in IT eingebettet
Wirtschaft sucht
IT'ler mit Kenntnis in
Branche & KI
KI als Assistenten nutzen!
Sinnvollen Einsatz durch eigenen Umgang lernen!
So sinnvollen Einsatz für die Wirtschaft verstehen!


Unser Angebot


Modernes Programmieren:
- Fokus: kreative Problemlösung
KI übernimmt Fleissarbeiten
- KI-Tools unterstützen beim Coden, Debuggen, Optimieren
- Erkennen, wo Einsatz von KI sinnvoll ist.
- Essenzielle Kompetenzen:
Abstraktion, Analyse & Bewertung, KI Umgang
KI im SGI

KI Kompetenzen
-
AI Literacy
Was ist KI? Wie funktioniert KI? Wo hilft KI, wo nicht? -
Umgang mit KI
Wie verwende ich KI Tools richtig? -
Lernen mit KI
Wie kann ich mit KI effizienter lernen? -
Coding mit KI
Wie hilft mir KI besser zu Coden? -
Design mit KI
Wie helfen mir KI Tools beim Produktdesign? -
Ethischer KI Umgang
Wie kann KI nachhaltig eingesetzt werden? -
KI in der Gesellschaft
Welche Herausforderungen & Chancen bietet KI?

KI im SGI
Requirements
Engineering
Objekt Orientiertes Programmieren
Softwareengineering Grundlagen
Designtheorie & Prozesse
Design Thinking Workshop
Input: Lenen mit KI
16.10. & 04.12. 19:00 - 20:00 online

KI im SGI
SGI
KI Kompetenzen
-
AI Literacy
Was ist KI? Wie funktioniert KI? Wo hilft KI, wo nicht? -
Umgang mit KI
Wie verwende ich KI Tools richtig? -
Lernen mit KI
Wie kann ich mit KI effizienter lernen? -
Coding mit KI
Wie hilft mir KI besser zu Coden? -
Design mit KI
Wie helfen mir KI Tools beim Produktdesign? -
Ethischer KI Umgang
Wie kann KI nachhaltig eingesetzt werden? -
KI in der Gesellschaft
Welche Herausforderungen & Chancen bietet KI?
iCompetence
Requirements
Engineering
Objekt Orientiertes Programmieren
Softwareengineering Grundlagen
Designtheorie & Prozesse
Design Thinking Workshop
Requirements
FS24: AI Literacy
Akute Fragen:
Programmierzentrum
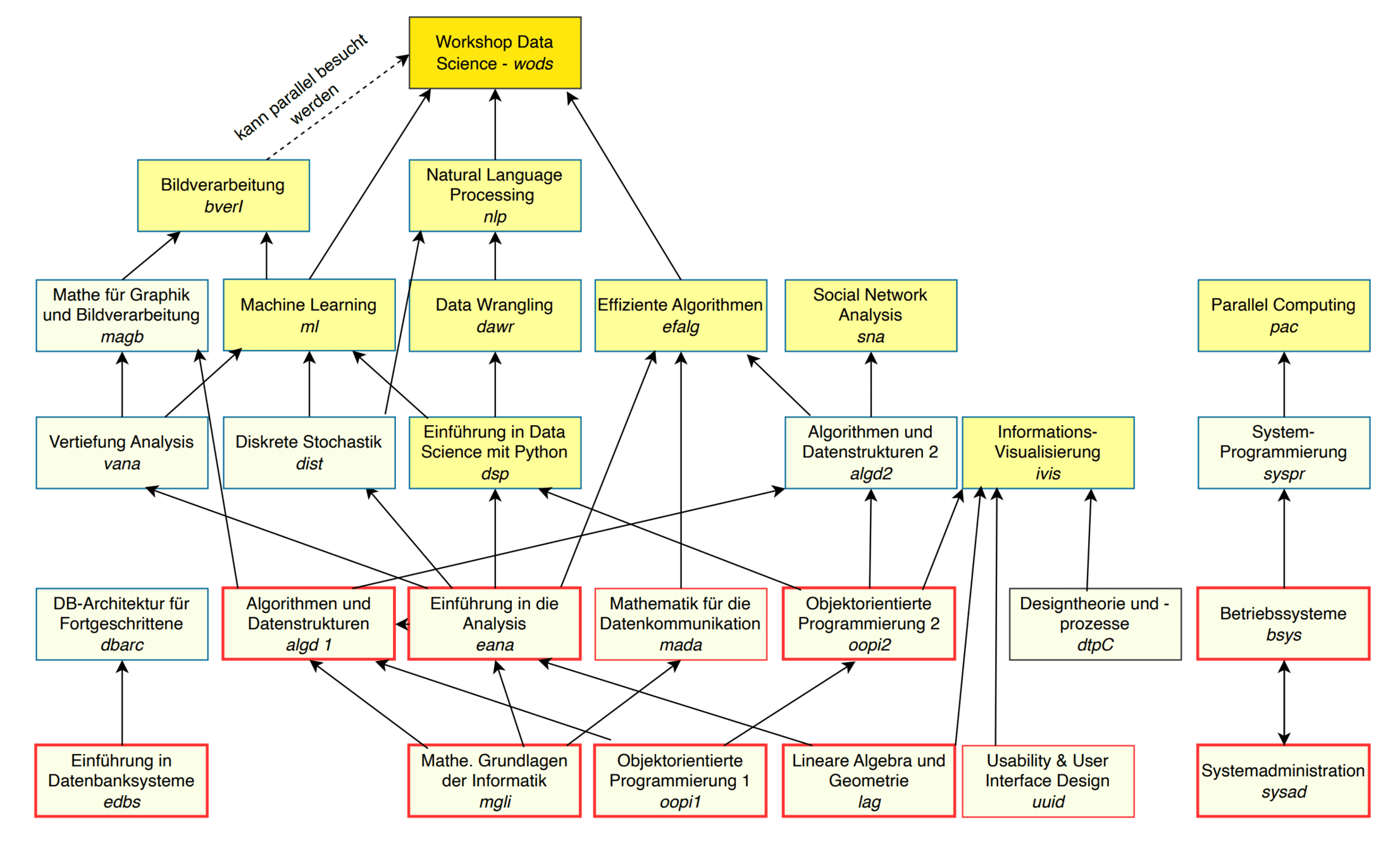
Fachvertiefung Data Science

- Data Science mit Python
- Machine Learning: Wie Maschinen lernen
- NLP: Wie Maschinen sprechen lernen
- bverl: Wie Maschinen aus Bildern lernen
- wods: aktuelle Themen in KI Forschung
!!! Modulabhängigkeiten !!!
Bei Interesse, früh planen!

Fachvertiefung Data Science

- Data Science mit Python
- Machine Learning: Wie Maschinen lernen
- NLP: Wie Maschinen sprechen lernen
- bverl: Wie Maschinen aus Bildern lernen
- wods: aktuelle Themen in KI Forschung
!!! Modulabhängigkeiten !!!
Bei Interesse, früh planen!

Viele interdisziplinäre Projekte mit KI,
auch ausserhalb der Data Science
Fachvertiefung Data Science

- Data Science mit Python
- Machine Learning: Wie Maschinen lernen
- NLP: Wie Maschinen sprechen lernen
- bverl: Aus Bildern lernen
- wods: aktuelle Themen in KI Forschung
Achtung Modulabhängigkeit!
Bei Interesse, früh planen!
Viele interdisziplinäre Projekte mit KI,
auch ausserhalb der Data Science
Falscher Einsatz im Studium
Falscher Einsatz im Studium

Arbeit an KI abgeben

Falscher Einsatz im Studium


Arbeit an KI abgeben
KI Output blind trauen

Falscher Einsatz im Studium



Arbeit an KI abgeben
KI Output blind trauen
Nicht mit anderen reflektieren

Falscher Einsatz im Studium




Arbeit an KI abgeben
KI Output blind trauen
Nicht mit anderen reflektieren

Richtiger Einsatz im Studium
Richtiger Einsatz im Studium

Zuerst selbst verstehen

Richtiger Einsatz im Studium


Zuerst selbst verstehen
KI hilft beim lernen

Richtiger Einsatz im Studium



Zuerst selbst verstehen
KI hilft beim lernen
Mit anderen Austauschen

Richtiger Einsatz im Studium




Zuerst selbst verstehen
KI hilft beim lernen
Mit anderen Austauschen

Richtig lernen mit KI

16.10. & 04.12. 19:00 - 20:00 online

Künstliche Intelligenz im Studiengang Informatik & iCompetence
By Stefan Hackstein
Künstliche Intelligenz im Studiengang Informatik & iCompetence
- 466