



Présentation de stage
Guide de l'été
Sud Ouest
par
Thomas Le Floc'H

Maître de stage : Frédéric Sallet
Enseignant tuteur : Patrick Etcheverry
Enseignant lecteur : Philippe Lopistéguy
Licence Pro SIL CM,
IUT de Bayonne et du Pays Basque,
campus de Montaury
2013
Sommaire
- Contexte, présentation du stage
- L'application Mon guide de l'été
- Exemple de réalisation, les tests et
le flux de travail d'un article -
Bilan, retours et perspectives
Le stage
- La mission initiale
- Objectifs
- le Guide de l'été
- Frédéric, maître de stage
Sud Ouest, l'entreprise
- Le contexte
- Acteur majeur de la presse locale en Aquitaine
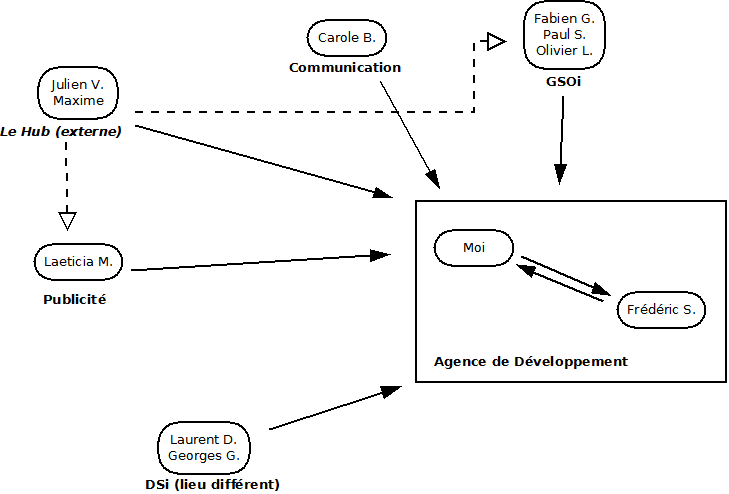
- L'Agence de Développement du journal Sud Ouest
- Le reste de l'équipe

Le Guide de l'été
- Guide imprimé, 8 pour chaque départements
- Tous les ans depuis plus de 50 ans
- Déclinaison sur le site SudOuest.fr
- Une application pour téléphones mobiles
- Des réseaux sociaux
- Agenda d'évènements
Application "Mon guide de l'été
dans le Sud Ouest"
- Une application iPhone et Android depuis l'année dernière
- Prestataire extérieur Le Hub
- Lien avec les flux des offices du tourisme
- Agenda, évènements, lieux incontournables, carte
et géolocalisation, favoris... - Administration depuis un backoffice (interface web)
Aperçu de l'application 1/1


Aperçu de l'application 2/6


Aperçu de l'application 3/6


Aperçu de l'application 4/6


Aperçu de l'application 5/6



- Difficultés de développement
avec le prestataire - Fin de développement et débogage mi-juillet
- Lenteurs de l'application
- Manque d'ergonomie
- Importance de l'agenda (flux XML office de tourisme
- objectifs et demandes pas totalements atteintes
Aperçu de l'application 6/6

Les tests
- Pourquoi tester ?
- Comment ? Quelle méthodologie
- Test sur deux systèmes différents
- Coordination avec Frédéric
- Difficultés rencontrées
- Les problèmes avec le prestataire
Les tests (2)

Flux de travail d'une publication 1/
- Une information de sa découverte jusqu'à sa mise en ligne
sur les différents média à ma disposition - Une information récupérée dans le journal et le site Sud Ouest


Flux de travail d'une publication 2/
- Modification de l'article depuis le back office Sud Ouest (LEA)
- Recherche d'image(s) correspondant à l'évènement sur Milenium


Flux de travail d'une publication 3/
- Partage sur les réseaux sociaux (selon type publication :
photo ou lien) - Mise en ligne sur l'application vie le back office Ludigo


Flux de travail d'une publication 4/
- Mise en ligne sur l'application vie le back office Ludigo
évènement type "Histoire", "Aujourd'hui", "Découverte", etc


Résultats et retours
- Objectifs atteint
- Statistiques Application (via Google Analytics)
- Statistiques Facebook (outil intégré)


Résultats et retours 2/2

- Statistiques du site SudOuest.fr
- Mais aussi conclusion sur le développement de l'application
- Le jeu-concours sur les réseaux sociaux

Perspectives d'évolutions
- Difficile de continuer, application saisonnière
- Développer la présence sur les médias sociaux
- Inclure le Guide de l'été dans une stratégie globale
- Une troisième version ?
- Changer de prestataire ?
- Développement en interne
Bilan humain
et personnel
- Sud Ouest une entreprise pas comme les autres
- L'équipe de l'Agence de Développement
- Une expérience nouvelle et enrichissante
- Un peu seul
- L'importance du travail en équipe
- Mon intérêt pour le community-management
Présentation de stage
Guide de l'été Sud Ouest
par
Thomas Le Floc'H
tlefloc@iutbayonne.univ-pau.fr
Licence Professionnelle SIL CM,
IUT de Bayonne et du Pays Basque,
campus de Montaury,
Anglet
2013
Présentation de stage - Guide de l'été - Sud Ouest
By thomaslefloch
Présentation de stage - Guide de l'été - Sud Ouest
- 968