Yerba mala nunca muere:

¿Por qué los formatos MARC 21 siguen vigentes y el cambio hacia BIBFRAME no parece avanzar?

 

Espécimen pequeño y delicado de Lepidozia chordulifera, sobre un fondo blanco uniforme. Al lado del espécimen hay una regla que proporciona una escala en centímetros, lo que indica que el objeto tiene aproximadamente dos centímetros de longitud, lo que ayuda a contextualizar el tamaño del espécimen para el espectador.
Badge representing the Creative Commons Attribution 4.0 International License (CC-BY).

Atribución

Licencia
Esta presentación se encuentra bajo una licencia Creative Commons Atribución 4.0 Internacional (CC-BY).
Reconocimiento
  • Incluye contenido creado orginalmente por Robert Sanderson, Director Senior de Patrimonio Cultural Digital en Yale.
  • El contenido se utilizó bajo los términos de la misma licencia (CC-BY).
  • Imágenes seleccionadas generadas con DALL·E (ChatGPT), Midjourney, Adobe Photoshop.
Fuentes

XXXVI Semana de la Facultad de Ciencias de la Información

Universidad Autónoma de San Luis Potosí

23 de octubre de 2024

 

Mtro. Timothy A. Thompson 

Mtra. Irmarie Fraticelli-Rodríguez 

Yale University Library 

Equipo de Servicios de Metadatos 

Esquema

  • Introducción
    • ¿Qué son los metadatos?
    • ¿Qué son los formatos MARC 21?
    • ¿Qué es BIBFRAME?
  • Contexto (Obsolescencia técnica)
    • "MARC" must die
    • "BIBFRAME" must die
    • Breve análisis de los puntos principales de Edmunds
  • Respuestas a la pregunta "¿Por qué...?"
    • ​Fallas en BIBFRAME (BIBFRAME no es una mala idea, pero puede ser que sea una mala ontología.)
    • Deuda técnica
    • Un error estratégico (descubrimiento vs. gestión de la información)
  • Soluciones a la obsolescencia técnica
    • Pagando la deuda técnica
    • Desarrollando nuevas competencias
    • Afirmando principios (IDICE)
    • Creando una cultura de innovación
  • Ejemplo de LUX/CHIT en Yale

¿Qué son los metadatos?

¿Qué son los metadatos?

"Datos sobre datos..."

Un resumen, en declaraciones discretas, que describe lo más importante que se debe saber sobre una cosa (objeto, colección, persona, grupo, lugar, concepto), de acuerdo con un caso de uso particular, ya sea para investigación, entretenimiento o preservación digital.

¿Qué son los metadatos?

"Datos sobre datos..."

En cierta medida, el catálogo es la biblioteca, porque es en sí mismo un modelo, en metadatos, de la esencia de la biblioteca: la información que ofrece. El catálogo de la biblioteca es para la biblioteca lo que la maqueta del arquitecto es para el edificio real.

– Karen Coyle

Un estándar de metadatos se expresa en un diseño de conjuntos de elementos de metadatos, que tienen un propósito específico. A cada elemento se le da un nombre y una definición estándar, basados en reglas, sintaxis y un vocabulario controlado.

- Biblioguias, Comisión Económica para América Latina y el Caribe

Estándares de metadatos

para bibliotecas

MARC 21

  • Creado 1960, basado en fichas catalográficas
  • Registros estructurados de manera rígida

  • Codifica detalles como el título, autor, tema y otros metadatos de los materiales de biblioteca.

  • La mayoría de los catálogos en las bibliotecas utilizan este estándar de metadatos para describir y manejar sus recursos.

MAchine Readable Cataloging

BIBFRAME

  • Creado 2012, basado en el Marco de descripción de recursos (RDF)

  • Separando los datos en "Obras", "Manifestaciones" y "Personas".

  • Depende en gran medida de las relaciones entre recursos 

  • Identificadores de recurso único para personas, lugares, idiomas, etc.)

Bibliographic Framework

Debate sobre estándares

Publicaciones que han detonado espacios de discución en EE.UU. en torno al desarrollo de modelos bibliográficos:

MARC Must Die,

Roy Tennant (octubre 2002)​

BIBFRAME Must Die,

Jeff Edmunds (octubre 2023)

Reconociendo la obsolescencia tecnológica desde 2002

"MARC siempre ha sido un estándar arcano. Ninguna otra profesión utiliza MARC ni nada parecido. Cuando buscamos software para manejar dichos registros, nos limitamos al nicho de mercado de los proveedores de bibliotecas. Por su parte, los proveedores deben diseñar sistemas que puedan recibir y generar registros en formato MARC."  

- Roy Tennant, MARC Must Die (2010)

Artículo: MARC Must Die (2002)

Identificando la obsolescencia tecnológica en el 2023

"El futuro está en otra parte, con indexación de texto completo, big data y sistemas de inteligencia artificial cada vez más impresionantes que pueden analizar datos y extraer inferencias precisas en ausencia de datos limpios y consistentemente empaquetados...

- Jeff Edmunds, BIBFRAME Must Die (2023)

Artículo: BIBFRAME Must Die (2002)

"BIBFRAME costaría caro a las bibliotecas"

La Resistencia a BIBFRAME:

Argumentos de Edmunds

"BIBFRAME es inviable",

 

"BIBFRAME no es agradable para el usuario para el usuario, sin importar quien sea" ​

La Resistencia a BIBFRAME:

Argumentos de Edmunds

"BIBFRAME no agrega valor al ecosistema de descubrimiento de recursos" ​

La Resistencia a BIBFRAME:

Argumentos de Edmunds

Contestando la Pregunta

BIBFRAME: una breve historia

  • Mayo de 2011: Se anuncia el lanzamiento de la Iniciativa BIBFRAME.

  • Marzo de 2013: Se lanza BIBFRAME 1.0.

  • 2015: El modelo es revisado por expertos invitados, quienes recomiendan:

    • Reutilizar otros vocabularios.
    • Enlazar a cosas, no cadenas de texto.
    • Repensar el modelo de metadatos administrativos.
  • Abril de 2016: Se lanza BIBFRAME 2.0.

  • 2018: Inicia el proyecto piloto de BIBFRAME de la Biblioteca del Congreso.

  • 2021: Empieza el proyecto "BIBFRAME 100".

  • Junio 2021: Se lanza BIBFRAME 2.1.

  • Agosto 2024: Se lanza BIBFRAME 2.4.

BIBFRAME: algunos obstáculos

Errores ontológicos
Fallas en cómo el modelo se especifica
Errores estratégicos
Queriendo comerse el mundo (bibliográfico)
Deuda técnica
El legado del MARC 21

Tesis

BIBFRAME no es una mala idea, pero puede ser que sea una mala ontología.

Errores ontológicos

Falta de exactitud en las definiciones.

  • Una buena ontología depende de definiciones coherentes y bien estructuradas. 
  • Por ello, podemos utilizar el patrón género, especie, diferencia.

El ser humano es un animal que es racional.

Género

Especie

Diferencia

Crédito: Building Ontologies with Basic Formal Ontology (Arp et al., 2015).

Errores ontológicos

Falta de exactitud en las definiciones.

Recurso que refleja la esencia conceptual de un recurso de catalogación.

Obra

Errores ontológicos

  • La falta de exactitud conlleva posibles incoherencias conceptuales.
  • Ejemplo: Monografía, Manuscrito y Objeto tridimensional se definen como subclases de Obra.

Tesis

La transición desde formatos obsolescentes, como MARC 21, ha sido un desafío porque hemos intentado abordar primero las partes más complejas.

¿Haciendo las cosas a revés?

Existen dos razones fundamentales para la implementación de datos enlazados:

  1. Gestión de información. Permite organizar y compartir la información bibliográfica de una manera más precisa y eficaz.
  2. Descubrimiento de recursos. Facilita la búsqueda y el acceso a la información en el entorno digital, aprovechando un enfoque semántico para resaltar las relaciones entre los recursos.

Errores estratégicos

Vintage sepia-toned photograph with the ironic staging of the saying Don't put the cart before the horse. A horse stands harnessed behind a small two-wheeled cart, rather than in front of it. The person in the cart, dressed in dark clothing and a cap, appears to be ready to drive, oblivious to the reversed setup. The background features a wide-open field, enhancing the absurdity of the scene with the horse standing still on the grassy path, under a vast sky marked by clouds.

Descubrimiento de recursos

Gestión de la información

Tesis

No hemos priorizado la calidad de nuestros datos, lo que dificulta la implementación de nuevas tecnologías.

¿Quién tiene realmente el control aquí?

  • Los puntos de acceso para personas, grupos, materias y títulos uniformes presentan errores generalizados.
  • Las entidades representadas en ellos se identifican mediante cadenas de texto en lugar de identificadores únicos.

Deuda técnica

¿Este encabazamiento es válido?

Deuda técnica

Planteando Soluciones

Pagando la deuda técnica

En Yale, estamos aprovechando las posibilidades de la inteligencia artificial para avanzar con proyectos de depuración de datos y resolución de entidades.

“Schubert, Franz”

  • 88 registros de muestra
  • 4 identidades correctamente agrupadas
  • ~95% de precisión

1

2

3

4

Desarrollando

Nuevas Competencias

Desarrollando nuevas competencias

  • Ingeniero de Datos para el Patrimonio Cultural
  • Bibliotecario de Curación de Datos
  • Analista de Metadatos
  • Bibliotecario de Gestión de Datos de Investigación
  • Bibliotecario de Humanidades Digitales
  • Bibliotecario de Experiencia de Usuario

Algunos roles nuevos dentro de las Bibliotecas:

Nuestra profesión se enriquece de perspectivas y destrezas compartidas por otras carreras.

Principios IDICE

Grupo Asesor de Datos Enlazados a la Biblioteca de la Universidad de Yale

Interoperabilidad

Documentación

Inclusión

Colaboración

Extensibilidad

Creando una cultura de innovación

  • La Universidad de Yale ha desarrollado un nuevo sistema de descubrimiento llamado LUX ("luz" en latín).
  • LUX se diseñó utilizando el enfoque de datos enlazados.
  • Decidimos comprobar primero el valor de este paradigma para nuestros usuarios, antes de implementar cambios en nuestros flujos de trabajo.
  • A lo largo del proyecto, colaboraron unas 100 personas de las unidades de informática y patrimonio cultural de Yale.

Creando una cultura de innovación

Datos sobre LUX

  • 41 millones de entidades (en formato JSON-LD).

  • 2.5 mil millones de tripletas.

  • Catálogo completo de la biblioteca (incluye libros electrónicos, pero no artículos).

  • Conciliación y enriquecimiento de datos a partir de:

    • Getty: AAT, ULAN, TGN
    • Biblioteca del Congreso: LCSH, LCNAF, Vocabularios
    • OCLC: FAST, VIAF
    • Wikidata.
  • Registros mapeados por las unidades contribuyentes y luego enriquecidos a través del pipeline de LUX.

 La Plataforma LUX

Licencia

Esta presentación se encuentra bajo una licencia Creative Commons Atribución 4.0 Internacional (CC-BY).

¡Muchas gracias!

Irma Fraticelli

Analista de Metadatos

irma.fraticelli@yale.edu

www.linkedin.com/in/irmarie-fraticelli

Tim Thompson

Bibliotecario para la Investigación Aplicada de Metadatos

timothy.thompson@yale.edu

www.linkedin.com/in/timathompson

@timathom@indieweb.social

Metadatos y cambio tecnológico

Un resumen, en declaraciones discretas, que describe lo más importante que se debe saber sobre una cosa (objeto, colección, persona, grupo, lugar, concepto), de acuerdo con un caso de uso particular, ya sea para investigación, entretenimiento o preservación digital.

¿Qué son metadatos?

En cierta medida, el catálogo es la biblioteca, porque es en sí mismo un modelo, en metadatos, de la esencia de la biblioteca: la información que ofrece. El catálogo de la biblioteca es para la biblioteca lo que la maqueta del arquitecto es para el edificio real.

– Karen Coyle

¿Qué son los Datos Enlazados?

Ejemplo inspirado en Linked Data: Structured Data on the Web (Wood et al., 2013).

Objeto

Predicado

Sujeto

Clase : Persona

Clase : Grupo

Clase : Grupo

Valor Literal

trabaja para

nombre

Desde MARC 21 a BIBFRAME

¿Por qué Datos Enlazados?

Existen dos razones fundamentales para la implementación:

  1. Gestión de información. Permite organizar y compartir la información bibliográfica de una manera más precisa y eficaz.
  2. Descubrimiento de recursos. Facilita la búsqueda y el acceso a la información en el entorno digital, aprovechando un enfoque semántico para resaltar las relaciones entre los recursos.
Vintage sepia-toned photograph with the ironic staging of the saying Don't put the cart before the horse. A horse stands harnessed behind a small two-wheeled cart, rather than in front of it. The person in the cart, dressed in dark clothing and a cap, appears to be ready to drive, oblivious to the reversed setup. The background features a wide-open field, enhancing the absurdity of the scene with the horse standing still on the grassy path, under a vast sky marked by clouds.

Descubrimiento de recursos

Gestión de la información

Descubrimiento de recursos

  • En Yale, optamos por el descubrimiento.
  • Todavía no cambiamos mucho nuestros flujos de trabajo.
  • Elegimos comprobar primero el valor del enfoque para nuestros usuarios.

Tesis

 La gestión efectiva del cambio exige no solo imaginación e inspiración, sino también una visión audaz y una ejecución meticulosa.

Objetivos de LUX: Descubrimiento Transverval entre Colecciones en Yale

  • Revelar las colecciones.
  • Proveer una puerta de acceso unificada.
  • Ampliar el acceso a los usuarios.
  • Descubrir conexiones entre recursos.
Interior del Yale Center for British Art, con una decoración minimalista y moderna. A la izquierda, se observan ventanas que dejan entrar luz natural y exhiben algunas obras de arte enmarcadas. En el centro y a la derecha, se destaca una pintura de un paisaje marino colgada en la pared, con colores oscuros que resaltan la dramática escena de nubes y cielo en una playa. El espacio es amplio y acogedor, con sofás marrones que invitan a los visitantes a detenerse y contemplar las obras. La arquitectura combina elementos de madera clara y detalles en concreto, creando una atmósfera de tranquilidad y reflexión.
Sala de la Yale University Art Gallery, bañada por la luz natural que se filtra a través de las ventanas altas. Se observan varias estatuas clásicas y bustos en pedestales, creando un ambiente tranquilo y contemplativo. Cada obra está acompañada por su propia etiqueta descriptiva, permitiendo a los visitantes aprender sobre su historia y significado. A la derecha, se ve una vitrina que alberga vasijas antiguas, destacadas por la luz que entra por la ventana y refleja sus detalles intrincados. La exposición combina elementos de la arquitectura clásica con una disposición moderna y accesible, invitando a la reflexión y al estudio de las piezas.
Cráneo fósil de un Tyrannosaurus rex en exhibición en el Yale Peabody Museum of Natural History. El fósil está bien preservado, destacando la formidable mandíbula y los afilados dientes del dinosaurio, aspectos que hacen alusión a su reputación como uno de los depredadores más poderosos de la era mesozoica. La iluminación y el ángulo de la foto enfatizan la textura y la forma del cráneo, proporcionando una vista detallada que invita a la contemplación y al estudio paleontológico.
Interior de la Beinecke Rare Book & Manuscript Library en la Universidad de Yale, en New Haven, Connecticut. Se aprecia una extensa colección de libros raros y manuscritos almacenados en estanterías de vidrio que alcanzan desde el suelo hasta el techo. La iluminación cálida destaca los lomos de los libros y crea un ambiente sereno. La estructura arquitectónica de la biblioteca, con paredes de mármol translúcido, permite que la luz natural se filtre suavemente en el espacio, protegiendo los valiosos materiales de la exposición directa a la luz. La biblioteca, conocida por su diseño único y sus impresionantes colecciones, es un punto de interés tanto para investigadores como para visitantes interesados en la historia del libro y la erudición.

Yale Center for British Art, Karl Thomas Moore, CC BY-SA 4.0, vía Wikimedia Commons

Beinecke Rare Book & Manuscript Library, Adam Jones, CC BY-SA 2.0, vía Wikimedia Commons

Yale Peabody Museum of Natural History, Gunnar Klack, CC BY-SA 4.0, vía Wikimedia Commons

Yale University Art Gallery, Ad Meskens, CC BY-SA 3.0, vía Wikimedia Commons

Arte Enlazado (Linked Art)

Logotipo de Linked Art que presenta una gráfica estilizada en forma de un polígono con tres picos, representando posiblemente un rango de datos o conexiones de red, sobre un fondo de cuadrícula. Debajo del polígono, la palabra LINKED ART aparece en mayúsculas con una fuente audaz y color coral.

Transformaciones de metadatos

Desde estos...

Muestra logotipos y gráficos de diferentes estándares de metadatos utilizados en la catalogación y descripción de colecciones y patrimonio cultural. En la parte superior, se ve el logo de EAD (Encoded Archival Description), seguido por el logo de MARC 21 (Machine-Readable Cataloging). En el centro, aparece una imagen de Charles Darwin que representa el Darwin Core, un estándar para la información de biodiversidad. A la derecha, se encuentra el logo de LIDO (Lightweight Information Describing Objects), enfocado en la descripción de objetos de museos. En la parte inferior, hay un banner que dice Categories for the Description of Works of Art indicando un estándar para describir, catalogar y vincular obras de arte, arquitectura y patrimonio cultural, acompañado de imágenes en miniatura de diferentes tipos de arte y arquitectura. La imagen comunica visualmente la variedad de estándares empleados para organizar y presentar datos en diferentes dominios del conocimiento.

Transformaciones de metadatos

Diagrama conceptual que ilustra las relaciones entre varios conceptos en el contexto de metadatos de obras de arte y cultura. En el centro, el concepto Creation (Creación) actúa como el nodo principal y está conectado a Textual Work (Obra Textual), Visual Work (Obra Visual), Actor (Actor), TimeSpan (Periodo de Tiempo) y Place (Lugar). Creation está vinculada a Actor a través de created by (creado por) y a TimeSpan a través de timespan (periodo de tiempo). Actor se divide en subcategorías como Gender/Ethnicity (Género/Etnicidad). Visual Work está conectado a Digital Content (Contenido Digital) y Physical Object (Objeto Físico), indicando las diferentes formas en que puede presentarse una obra visual. Textual Work está vinculado a Concept (Concepto) y Place. El diagrama usa colores para diferenciar los tipos de conceptos y flechas para denotar las relaciones semánticas, ofreciendo una estructura lógica para entender cómo se relacionan los datos en un entorno de conocimiento vinculado.

¡A esto!

Tubería de datos

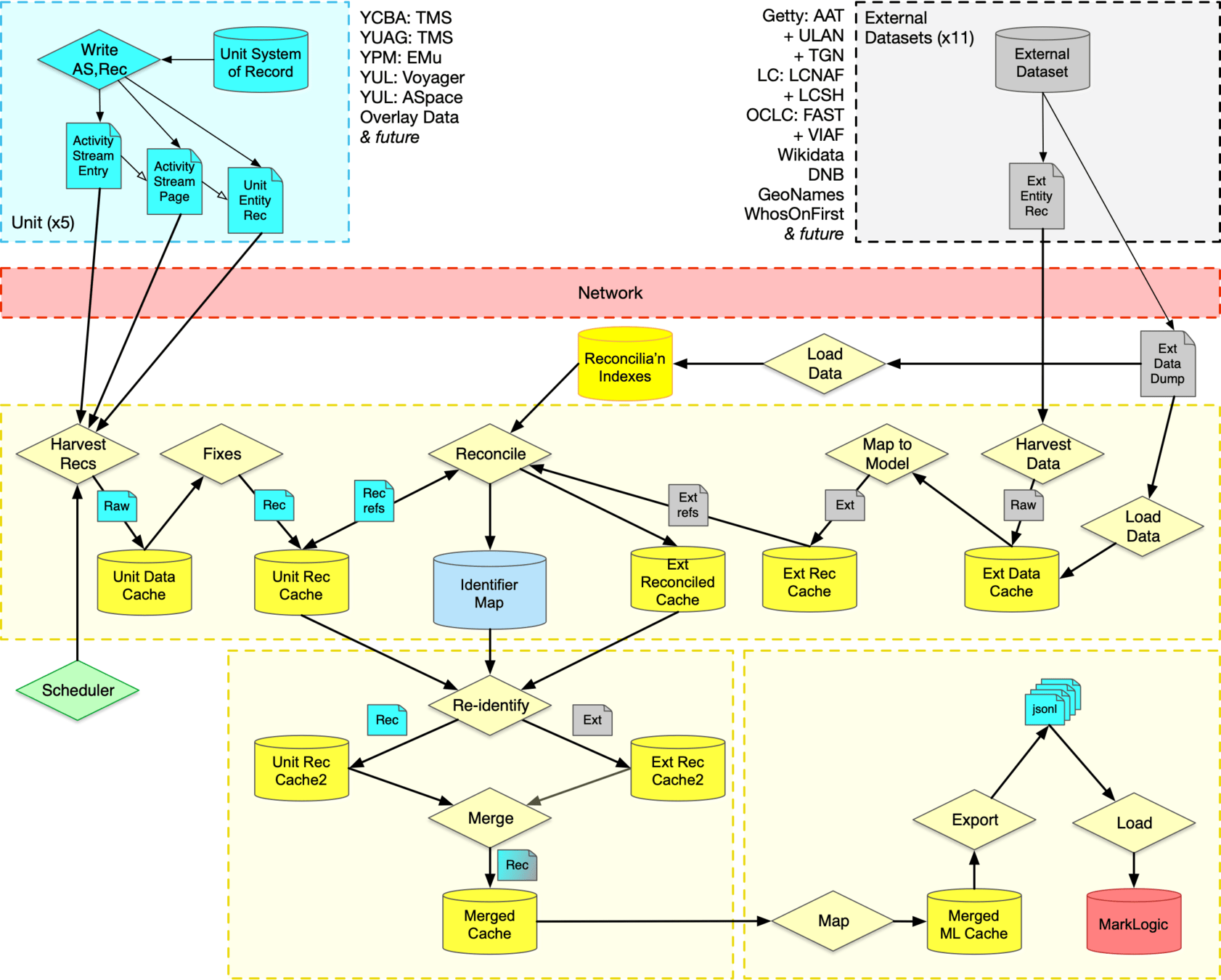
Diagrama de flujo complejo que representa la infraestructura de datos de la plataforma LUX. En la parte superior del diagrama, hay un Unit System of Record que se relaciona con varios sistemas como YCBA: TMS, YUAG: TMS, YPM: EMu, entre otros. El proceso comienza con la escritura en el Activity Stream Entry y fluye a través de diferentes caches y acciones como Harvest Recs, Fixes, y Reconcile. Se integran datos de autoridades externas como Getty: AAT, ULAN y TGN, y LC: LCSH, entre otros. El diagrama también muestra procesos de reconciliación de identificadores, fusión de datos, y exportación hacia formatos como JSON y bases de datos como MarkLogic. Las diferentes fases están conectadas por líneas que indican el flujo de datos a través de la red y de diferentes procesos como Load Data, Map to Model, y Export. El diagrama refleja un proceso técnico de integración y gestión de datos en una arquitectura de sistemas interconectados.

Crédito por el contenido: Robert Sanderson.

Datos sobre LUX

  • 41 millones de entidades (como JSON-LD).
  • 2.5 mil millones de tripletas.
  • Catálogo completo de la biblioteca (incluye libros electrónicos, pero no artículos).
  • Conciliación y enriquecimiento de datos a partir de:
    • Getty: AAT, ULAN, TGN
    • Biblioteca del Congreso: LCSH, LCNAF, Vocabularios
    • OCLC: FAST, VIAF
    • Wikidata.
  • Registros mapeados por las unidades contribuyentes y luego enriquecido a través del pipeline de LUX.

Demostración del sistema

Creando una cultura de innovación

Nuevas estructuras organizativas

Gráfico que representa la estructura organizativa de la actividades de TI para el Patrimonio Cultural, mostrando el Comité Directivo de TI para el Patrimonio Cultural en el centro. Alrededor de este núcleo, se organizan varios subgrupos y comités, incluyendo Proyectos, Comité de Conciencia y Responsabilidad, Grupo del Programa LUX (Descubrimiento Transversal de Colecciones), Grupo de Trabajo de Metadatos, Grupo de Trabajo de Derechos, Grupo Asesor de Búsqueda y Descubrimiento, y Grupo Asesor de Interfaz/Experiencia de Usuario. Cada uno de estos grupos está vinculado al comité central, reflejando la estructura colaborativa y multidisciplinaria de la organización.
2017
  • Se contrata un nuevo Director de Informática para la universidad.
  • Se establece el pilar de Tecnología de la Información para el Patrimonio Cultural (CHIT) en los Servicios de Informática de Yale.
Línea de tiempo que incluye el año 2017. La línea de tiempo tiene flechas en ambos extremos, lo que indica la continuidad antes y después de este período específico.
2019
  • La Directora de la Biblioteca es nombrada Vicerrectora para Colecciones y Comunicación Académica.
  • El Proyecto de Descubrimiento de Transversal entre Colecciones comienza a tomar forma.
  • Se contrata a un gestor de proyectos.
  • Se realiza un taller con un amplio grupo de interesados.
  • El nombre LUX, o luz, es elegido para la plataforma.
Timeline that includes the year 2019. The timeline has arrows at both ends, indicating continuity before and after this specific period.
2020
  • La Fundación Mellon concede una beca a Yale para apoyar la conciliación de metadatos y la colaboración entre bibliotecas y museos.
  • Rob Sanderson es contratado como Director de Metadatos para el Patrimonio Cultural.
Línea de tiempo que incluye el año 2020. La línea de tiempo tiene flechas en ambos extremos, lo que indica la continuidad antes y después de este período específico.

¡Colaboración!

  • A lo largo del proyecto se colaboraron unas 100 personas en las unidades de informática y de patrimonio cultural de Yale.

El cambio se mueve a la velocidad de LUX

  • Se han creado nuevas estructuras organizativas para apoyar a LUX como servicio en producción.
    • Grupo de Trabajo de Datos CHIT
    • Grupo Asesor de Datos Enlazados de la Biblioteca
  • Impulso para la depuración de datos y la exploración de nuevas tecnologías, incluyendo la inteligencia artificial.

Nuevas competencias, nuevos roles

Kelly Davis

Ingeniera de Datos para el Patrimonio Cultural

Competencias técnicas

Nombre Porcentaje
Python 20%
Serializaciones 5%
Datos Abiertos Enlazados 20%
Terminal y Línea de Comandos 5%
Git 10%
Gestión de Datos 20%
SQL y SPARQL 10%
Almacenes de Documentos y Motores de Indexación 10%

Competencias interpersonales

Nombre Porcentaje
Orientación al detalle 15%
Amplia experiencia con patrimonio cultural 25%
Traducción entre equipos técnicos y de contenido 15%
Gestión de Proyectos 5%
Disposición para aprender 15%
Habilidades técnicas 25%

Hacia las operaciones de metadatos

Comunidades de práctica

Principios IDICE

  • Interoperabilidad
  • Documentación
  • Inclusión
  • Colaboración
  • Extensibilidad

¡Muchas gracias!

Tim Thompson

Bibliotecario para la Investigación de Metadatos Aplicados

Biblioteca de la Universidad de Yale

timothy.thompson@yale.edu

www.linkedin.com/in/timathompson

@timathom@indieweb.social

This is a screenshot of a spreadsheet that lists geographical entities with corresponding URIs and normalized names. Each row represents an entity with five columns: Child URI (the entity's unique resource identifier), Child Name (the common name of the entity), Child Norm (a normalized or standardized version of the entity's name), Parent URI (the unique resource identifier of the entity's parent location), and Parent Name (the common name of the parent location). The entries include a variety of places, such as counties, cities, and countries, with the names written in lowercase. The data seems to be part of a larger database or system, likely used for organizing and linking information in a digital or cultural heritage context.

Marcos de metadatos

Alineación transversal de colecciones

Tabla de configuración de metadatos con varias columnas tituladas Solr Grouping, Solr Nesting, Solr Multi, Vend Lowercase, Fieldname y Field Control. Los datos presentados se relacionan con categorías como notes y agents, y contienen especificaciones como DoubleNest y yes en distintas combinaciones, así como nombres de campos como note_alt_display : character_set, agent_display, language_code, entre otros. Algunos registros están destacados en amarillo y azul, indicando categorías o notas especiales, tales como local harmonization, URI y local vocab. La tabla representa una guía para la indexación y presentación de metadatos.

Categorías que atraviesan colecciones

  • Tipos de contenido
    • Obras de Audio
    • Obras Cartográficas
    • Colecciones
    • Conjuntos de Datos
    • Imágenes en Movimiento
    • Objetos
    • Partituras y Notaciones
    • Software y Medios Electrónicos
    • Obras Textuales
    • Obras Visuales
  • Tipos de formato

El programador como usuario

Imagen generada por DALL·E en ChatGPT 4.

Comparación visual entre RDF y JSON generada por DALL·E en ChatGPT 4. En el lado izquierdo, se muestra una gran maraña de cables sobre un fondo azul con la etiqueta RDF arriba, sugiriendo complejidad o confusión. En el lado derecho, contra un fondo azul similar, hay una pila ordenada de libros con la etiqueta "JSON" en la parte superior, indicando estructura y organización. Entre los libros y los cables, hay una línea divisoria. La parte de JSON también incluye íconos de verificación, diálogos, estructuras moleculares y casillas de selección, lo que implica funcionalidad y claridad.
{
  "id": "https://lux.collections.yale.edu/data/text/469c6229-0f5d-465b-8ef8-af90b1e94ad5",
  "type": "LinguisticObject",
  "about": [
    {
      "id": "https://lux.collections.yale.edu/data/concept/9a50d719-a171-4744-9d09-d554898278d6",
      "type": "Type",
      "_label": "Neruda, Pablo, 1904-1973 -- Fiction"
    },
    {
      "id": "https://lux.collections.yale.edu/data/concept/55b71204-b187-46f8-8840-4a96a3afe90f",
      "type": "Type",
      "_label": "Allende Gossens, Salvador, 1908-1973 -- Fiction"
    },
    {
      "id": "https://lux.collections.yale.edu/data/concept/c91ad346-ba28-4a54-ad03-f3c85866b55e",
      "type": "Type",
      "_label": "Chile -- Politics and government -- 1970-1973 -- Fiction"
    }
  ],
  "_label": "The Neruda case",
  "@context": "https://linked.art/ns/v1/linked-art.json",
  "language": [
    {
      "id": "https://lux.collections.yale.edu/data/concept/dfa53b96-4eda-4c9a-b091-10008a726c38",
      "type": "Language",
      "_label": "English"
    },
    {
      "id": "https://lux.collections.yale.edu/data/concept/9dc99a8c-fc3d-4f27-8ffb-a6e88883f64c",
      "type": "Language",
      "_label": "Spanish"
    }
  ],
  "used_for": [
    {
      "@type": "Activity",

El perfil de Linked Art (https://linked.art

Dominio
Patrimonio cultural, especialmente obras de arte
Modelo
CIDOC-CRM
Ontología
Codificación RDF de CRM 7.1, con algunas extensiones
Vocabulario
Tesauro de arte y arquitectura del Instituto Getty Research Institute, con algunas extensiones
Formato
JSON-LD con 10 fronteras documentales principales
Objetivo
Satisfacer 90% de los casos de uso con un 10% de esfuerzo

Arquitectura informacional de Linked Art

Diagrama del enfoque de alto nivel adoptado por el estándar Linked Art, que muestra las relaciones entre Modelo, Ontología, Vocabulario, Perfil y API.

Modelos conceptuales

  • ¿Qué tan diferentes son los modelos conceptuales de las bibliotecas, los museos y los archivos?
  • Para los desarrolladores de la ontología Registros en Contexto (RiC-O, por sus siglas en inglés), que representa el ámbito archivístico:
    Son muy diferentes. Los conceptos semánticos para cosas muy básicas como "persona", "título", "autor" o "procedencia" difieren enormemente entre estas comunidades, incluso si los términos son compartidos entre ellas.

¿Qué opinan ustedes?

Diferencias entre Linked Art y BIBFRAME

  • Linked Art se enfoca en publicar datos enlazados en la web.
  • Permite la clasificación de entidades usando vocabularios controlados.

Clasificaciones en Linked Art

  • En Linked Art, se utiliza la propiedad classified_as, o clasificado como, para asignar tipos más específicos de clases genéricas.
  • Se puede también crear meta-clasificaciones de otras clasificaciones.
  • En BIBFRAME, por otro lado, todas las subclases de Obra, por ejemplo, ya están enumeradas en la ontología.
 
Gráfico de nodos y conexiones que representan la estructura de clasificación de objetos dentro de una base de datos de Linked Art. En el centro, hay un HumanMadeObject en forma de elipse y color ámbar. Desde este nodo, se extienden relaciones a otros nodos: un VisualItem en forma de caja y color rojo pálido, con la etiqueta Portrait of Lynette Yiadom-Boakye, Jacob Morland of Capplethwaite, que indica lo que el objeto muestra; y varios nodos de Type, cada uno en forma de elipse y color azul claro, que clasifican el objeto como Paintings, Type of Work, Visual Works, y Super Type. Cada conexión está etiquetada para mostrar la relación entre los nodos, como shows y classified_as. Los colores y formas de los nodos ayudan a diferenciar las categorías de entidades en la visualización.

Linked Art: modelo conceptual a grandes rasgos

Diagrama de conceptos clave utilizados en la modelización de datos para el arte y la cultura. Los conceptos están representados por óvalos de colores con las palabras Place, Activity, Timespan, Actor, Type, Phys Obj para objeto físico e Info Obj para objeto de información. Estos términos están distribuidos en un fondo negro, posiblemente representando cómo interactúan en un modelo de datos o en un grafo de conocimiento. El diagrama es un ejemplo simplificado de cómo se pueden conectar los datos en el campo del patrimonio cultural para mejorar la búsqueda y el descubrimiento de información.

LUX: ¿cómo funciona?

Enfoque en estándares

  • Énfasis en la interoperabilidad y código abierto donde fuera posible.
  • Linked Art, Activity Streams, JSON-LD, IIIF.
  • Tecnologías comunes (ReactJS, Python, Drupal).
  • Calidad empresarial y fiabilidad.
  • MarkLogic como base de datos.

5 tipos de entidades principales

Objeto Fabricado por el Ser Humano (HumanMadeObject)
Objeto físico que se puede tocar.
Objeto Lingüístico (LinguisticObject)
Contenido en lenguaje humano que se puede leer o escuchar.
Elemento Visual (VisualItem)
Contenido con una apariencia identificada que se puede ver.
Objeto Digital (DigitalObject)
Cosa digital que existe en una computadora.
Conjunto (Set)
Agrupamiento identificable de cero o más entidades.

5 tipos de entidades conectadas

Persona (Person)
Ser humano, vivo o fallecido.
Grupo (Group)
Una o más personas, u otros grupos, que actúan colectivamente.
Lugar (Place)
Extensión geoespacial, descriptible con coordenadas.
Concepto (Type)
Cosa conceptual, a menudo utilizada para caracterizar o clasificar.
Evento/Actividad (Event/Activity)
Evento o actividad que ocurrió en algún momento en el tiempo.

Modelo

Modelo de datos conceptual con varios nodos y relaciones. Los nodos son Place, Visual Content, Physical Object, Concept, TimeSpan, Product'n, Birth, y Actor. Cada nodo está conectado por flechas que representan relaciones como represents, shows, classified_as, produced_by, timespan, carried_out_by, took_place_at y born. Place está vinculado a Visual Content y a Birth, mientras que Physical Object está conectado a Visual Content y Concept. TimeSpan se relaciona con Product'n, que a su vez está conectado a Actor. Actor también está conectado a Birth. El diagrama visualiza cómo se interrelacionan diferentes entidades en un sistema de gestión de información.

Persona/Grupo

Lugar

Lugar

Período de Tiempo

Obra

Objeto

Concepto

Actividad

Evento

Valores a partir de datos

Diagrama de relaciones entre varios conceptos relacionados con una obra de arte. Yosemite está conectado a image a través de la relación represents. Image está vinculado a yuag: 1931.389 con la relación shows, y este último está clasificado como painting. En otra parte del diagrama, ca. 1873 está conectado a Product'n con la relación timespan y Product'n está relacionado con Bierstadt a través de carried_out_by, quien a su vez nació en Germany como indica la relación took_place_at desde Birth. El diagrama visualiza la conexión entre el lugar, la imagen visual, el objeto físico (con su identificador en la galería de arte), la categoría de la obra, el tiempo de producción, el creador y su lugar de nacimiento.

Conciliación de datos entre entidades

Esquema de relaciones entre diversos conceptos en un sistema de gestión de información cultural. Se incluye tgn:7017628 que representa a image, la cual muestra yuag:1931.389 clasificado como http://lux/painting. En otra secuencia, ca. 1873 está conectado a Product'n, que a su vez fue llevado a cabo por ulan:1248. Además, Birth que tuvo lugar en tgn:7000084 está conectado a ulan:1248. Cada uno de estos identificadores prefijados (tgn, yuag, ulan) apunta a sistemas de identificación únicos utilizados para catalogar y referenciar entidades en bases de datos especializadas. El esquema muestra cómo las entidades digitales se vinculan a través de metadatos normalizados en un entorno de datos conectados.

Datos enriquecidos

Diagrama que ilustra las relaciones entre varios conceptos y entidades en un sistema de gestión de información cultural. tgn:7017628, que es parte de California, representa a image, que a su vez muestra yuag:1931.389, clasificado como http://lux/painting. A la derecha, el diagrama indica que ulan:1248 fue clasificado como male y nació en 1830, con su nacimiento teniendo lugar en Europe, que es parte de tgn:7000084. Ca. 1873 es el periodo de tiempo durante el cual Product'n fue producido por ulan:1248. Este esquema muestra cómo se conectan las entidades como lugar, imagen, objeto físico, y persona dentro de una infraestructura de datos para representar información detallada sobre una obra de arte y su creador.

Al final, ¿por qué?

¿Cómo pintaron los artistas europeos el Oeste Norteamericano durante el siglo XIX?

Yosemite Valley, Glacier Point Trail, Albert Bierstadt, 1873, Yale University Art Gallery

Pintura del artista Albert Bierstadt que captura la majestuosidad del paisaje del Oeste americano, probablemente una representación del Parque Nacional de Yosemite. La luz del sol filtra a través de un cielo brumoso, iluminando las montañas y valles con una calidad etérea. La obra de arte está imbuida con un sentido de la sublime grandeza de la naturaleza, una característica distintiva del estilo de Bierstadt y de la escuela del paisajismo americano conocida como Hudson River School. La composición incluye detalles minuciosos de la flora y la fauna, así como figuras humanas que proporcionan escala y una sensación de la presencia humana en el vasto entorno natural.

Búsqueda simple

Búsqueda avanzada

{
  "AND": [
    {"hasDigitalImage": 1}, Objeto
    {
      "carries": {  Obra
        "aboutPlace": {"name": "chile"}  Lugar
      }
    }
  ]
}

¿Qué hay de Chile en LUX?

¿Qué hay de Chile en LUX?

Though the Galápagos are often cited as the most important source of his ideas, Darwin's time in Chile was as influentialif not more.

Patience Schell

Yerba mala nunca muere: ¿Por qué los formatos MARC 21 siguen vigentes y el cambio hacia BIBFRAME no parece avanzar?

By Tim Thompson

Yerba mala nunca muere: ¿Por qué los formatos MARC 21 siguen vigentes y el cambio hacia BIBFRAME no parece avanzar?

La presentación explora los metadatos y los avances tecnológicos en bibliotecas, discutiendo sobre datos enlazados, BIBFRAME y la transformación de los metadatos. También presenta los objetivos de LUX e incluye una demostración del sistema. Descubre una nueva cultura de innovación en los servicios bibliotecarios.

  • 846