Dynamic State Sync

Tsvetan Dimitrov

Agenda

  • Static vs. Dynamic

  • Components

  • Workflow

Static State Sync

  • Nodes must stop processing blocks during state sync.

  • Blocks continue arriving from the network but cannot be applied.

  • Creates delays and inefficiencies.

  • Network continues advancing while node is stuck syncing.

Dynamic State Sync

  • Blocks arrive and are queued during sync (not ignored).

  • Sync target updates dynamically, enabling jumps in block height as network advances.

  • Blocks are deferred until state is ready.

  • After finalization, blocks are processed in batches against finalized state.

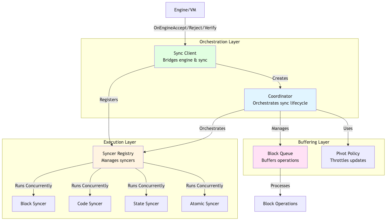
Components

Sync Client

Coordinator

Syncer Registry

Block Queue

Pivot Policy

Syncers

Workflow

Summary

 

  • Define differences between static and dynamic syncing.

  • Present components and flow of Dynamic State Sync.

Questions?

Dynamic State Sync

By Tsvetan Dimitrov

Dynamic State Sync

Introduction to software versioning and release management best practices

  • 93